历史上的今天
今天是:2024年10月22日(星期二)
2021年10月22日 | 如何将CoolMOS应用于连续导通模式的图腾柱功率因数校正电路
2021-10-22 来源:EEWORLD
1. 前言
功率因素校正为将电源的输入电流塑形为正弦波并与电源电压同步,最大化地从电源汲取实际功率。 在完美的 PFC 电路中,输入电压与电流之间为纯电阻关系,无任何输入电流谐波。 目前,升压拓扑是 PFC 最常见的拓扑。在效率和功率密度的表现上,必须要走向无桥型,才能进一步减少器件使用,减少功率器件数量与导通路径上的损耗。 在其中,图腾柱功率因素校正电路(totem-pole PFC)已证明为成功的拓扑结构,其控制法亦趋于成熟。
一般而言,超级结MOSFET(Super junction MOSFET)在图腾柱的应用,尤其是针对连续导通模式,效能将会大打折扣。原因是在控制能量的高频桥臂在切换过程中产生的硬切损耗与寄生二极管的反向恢复损耗。为克服此应用问题,目前在市面上采用的对策多为采用宽禁带半导体。
为了实现在图腾柱PFC使用常见的开关器件,本文介绍预充电电路的解决方案。 相较采用宽禁带半导体,此方案的功率半导体器件较普遍且容易取得,提供给使用者做为设计参考。
2. 基本工作原理
在介绍新方法之前,首先介绍超级结半导体开关切换瞬时特性。因为半导体设计趋势仍在降低开关损耗以提升产品功率密度,即降低在开关切换过程中V-I 交越的损耗,常见半导体厂商的做法为将开关等效输出电容(Coss)特性设计为非线性曲线:在低压时,Coss值较大,随着电压提升,在接近于中压时电容值急剧降低,如下图左Coss特性曲线(本文皆以英飞凌CoolMOS为范例),如此可减少V-I交越的损耗面积。 随着制程技术演进,Coss变化曲线变压更为急剧,这在新老代的MOSFET可明显比较出性能差异。如下图右为比较新老代MOSFET的Coss特性与开关损耗的差异。

图1:Coss曲线和开关损耗比较
针对半桥的应用,两颗特性相同MOSFET 桥接后的出电容特性如下图2。 在半桥应用普遍重视零电压切换,因为MOSFET总输出电容的储能损耗(Qoss)与反向恢复特性(Qrr)将大幅增加半桥架构在硬切换时的损耗。在半桥中如图所示的等效输出电容最大值则发生在任一臂开关为0V的状态,随着任一桥臂电压提升至20~30V左右,等效输出容值则急剧降低,此特性将用于接下来将介绍的补偿电路。

图2:半桥CoolMOS Coss电压变化曲线
下图3为预充电电路 的范例。在该拓朴中,二极管模式开关的硬换向发生于每个开关切换周期。在有的半桥结构中,考虑在电感中累积的能量,在Q1关闭之后Q2通常会工作在软开关(Soft Switching)状态。然而,当Q2关断时,由于电感电流连续的特性,使得此电流流过其本体二极管。 当Q1导通时,则会发生Q2体二极管电流的硬换向。

图3:针对图腾柱架构高频半桥预充电动作示意图
通过加入的预充电电路,在二极管模式下工作的MOSFET便可以在通道开启前预充至特定的电压,例如24V。 如此便可大幅的降低 Qoss及Qrr相关的损耗。 因此可以大幅提高CoolMOS在CCM Totem Pole PFC的整体性能。
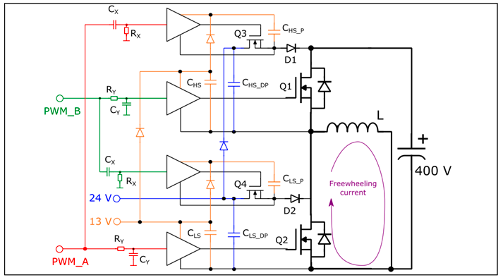
建议的预充电解决方案需要为半桥中的每个功率开关器件配备额外的器件:高压肖特基二极管(图中的D1和D2)和一个低压的MOSFET(图中的Q3和Q4)。另外还需要两个电压源来驱动半桥和低压MOSFET(13V)以及MOSFET漏-源端电压(24V)。 此外,驱动器输入端包含的Rx-Cx和Ry-Cy滤波器为PWM信号设定正确的时序,不需额外的控制信号。

图4:图腾柱架构预充电电路时序控制图
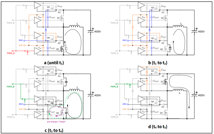
主要波形如图4所示。在t0之前的状态下,电感器通过Q1充电,一旦Q1关闭,电感电流就会流过Q2,首先通过其本体二极管,然后在Q2开启后流过器件通道。 因此,在Totem pole PFC中,Q2开启时工作在零电压(ZVS)开关。 在t0时,PWM A 信号置低,经过一定的延迟时间后(Ry与Cy的延迟) ,Q2的栅源极电压信号(VGS)也在t1置低。 在半桥的死区(Dead time)时间内(t1到t2),电感电流通过Q2的体二极管续流。在t2之前,Q2的VDS被钳位到地并且所有自举电容器(CHS_P除外)都被驱动电压和24V电压充电(图五a与b)。 然后在死区时间(Dead Time)后,PWM B 置高,通过Cx、Rx 产生Q4的短暂栅极电压。因此,预充电的Q4会在t2开启(图五c),预充电电流流经Q4到D2到Q2的网络中,这种预充电流的的幅度必须高于流经Q2体二极管的续流电流。 在预充电流结束时(t3),Q2的漏-源极电压被预充电至24V。
如图4所示,预充电电流波形有两个峰值脉冲:第一个在t2和t3之间,与Q2的Coss有关。 第二个在t3和t4之间幅度较小,是由预充电回路的杂散电感谐振形成。 Q1被延迟到t4 开启,此时Q2的Coss已经被24V所耗尽了。如图五d所示,当Q1导通时,用于Q3的自举电容从Q1的自举电容充电。从图四可以看出,在Q1或Q2开启时,预充电的Q4 或Q3都尚未关闭,如此为保证Q1或Q2开启瞬间的低损耗。如果此脉冲过短,则Q2在开启瞬间发生硬换向的可能性很高。 如果其在多个连续事件期间发生,则会产生破坏性的结果。
当PWM B信号置低时,与之前类似,Q1会延迟到t5才关闭(Ry与Cy的延时)。在通道关闭后,Q1的Coss会充电到400V 而Q2的Coss将放电到0V,从而使Q2产生零电压开关(ZVS)。PFC 应用中的开关到二极管切换就是这种情况。在这种情况下,高压侧开关(CHS_DP到Q3到D1)的预充电电路不会对基于MOSFET的半桥电路工作造成任何影响。
当负载或电感电流足够高时,会使Coss充分被充放电,进而达到零电压开关(ZVS)的目的。但是,如果电感电流不足以对半桥等效的Coss进行充放电时,则会发生硬开关。可以参考图4中t5后的虚线。在这种状况下,施加到Q3的脉冲电压通过D1将Q1的Coss充电至24V。一旦Q2导通,其漏源极电压将再次下降到接近于零,实现比较平滑的开关到寄生二极管的切换。

图5:预充电电路增加预充电电路的硬换向瞬态工作示意图
3. 测试结果
本章节展示了3300W无桥CCM Totem pole PFC评估板的规格与性能。此评估板实现了本文中介绍的预充电电路并使用600 V CoolMOS CFD7来实现CCM Totem pole PFC,其寄生二极管特性为低反向恢复电荷,在极端条件下硬开关不易损坏。 如图六为完整电路图,高频部分并联使用CoolMOS IPT60R090CFD7,预充电电路使用BSZ440N10S3。
图7 为评估板稳态和动态条件下的性能和规格。转换器工作在65kHz开关频率,仅适用于高压单电压输入。 最低交流输入电压为176Vac rms。

图6:评估板电路图
图7:性能规格表
下图为稳态效率实测结果,显示了在不同交流电压下的效率测量值,此测量结果包含控制器及风扇的基本损耗(6W aux power)。

图8:稳态效率测试结果
下图为Totem Pole PFC 的主要工作波型,其中还包含了预充电电路的波形。 由波形可见预充电电流只出现在相应的交流周期中,对相反的交流周期没有影响。

图9:稳态输入电压、电感电流与预充电电流波形

图10和图11分别显示了0A 和23A电感电流的漏-源电压波形(满载稳态操作下),包含必要的预充电电流波形。 测量的波形与上一章节所示的电压电流预充电波形(图四)吻合。

图10:空载的预充电电流瞬时波形

图11:满载的预充电电流瞬时波形
4. 结论
本文介绍了以MOSFET实现无桥连续导通模式图腾柱PFC的解决方案,该方案在1U的外型尺寸和80W/inch3的功率密度下实现了99%的峰值效率。此评估版采用英飞凌600V CoolMOS CFD7系列MOSFET和预充电电路。 该预充电电路通过低压电压源提供电荷降低Qoss 和Qrr的损耗,在前文已介绍预充电的工作原理供读者知悉。CoolMOS CFD7和预充电电路的组合,以及为低频桥臂选用的CoolMOS™ S7,以高性价比电路展现高性能效率水平。 此外,尽管预充电电路增加了半导体器件数量,但辅助电路皆可使用贴片型封装,因此可以实现高功率密度的电源设计。
5. 参考文献
1. Evaluation board EVAL_3K3W_TP_PFC_SIC
2. Design guide MOSFET CoolMOS™ C7 600V
史海拾趣
|
我们在项目中更换了DRAM,所以需要重新配置S3C6410的DRAM控制器,结果发现S3C6410中的DRAM控制器还是挺复杂的。 S3C6410支持两个DRAM片选,可以分别接最大256MB的内存,该处理器用的DRAM控制器是来自ARM的PrimeCell Dynamic Memory Contro ...… 查看全部问答> |
|
求以下二本书: 书名:嵌入式实时操作系统μC/OSII (第2版) (美) Jean J.Labrosse著 邵贝贝等译 责任编辑 王瑛 ISBN 7-81077-290-2 开本:787×1092 1/16 字数: 979千字 定价:79.00元 2003年5月第1版 2003年5月第1次印刷 购买 ...… 查看全部问答> |
|
此文件内的_MMI_TEXT_ID_E枚举变量内, 定义的ID顺序改变会影响最终编译结果。 但是,我没有发现特殊用法,都是当作标准枚举变量使用的。。 有做过MTK的高手解答下吗… 查看全部问答> |
|
原理图感觉有点不对啊 ENTER按键怎么和编码器的5脚连起来了?? 显示部分已经有框架了,就等测试了 现在考虑一下输入部分的软件接口问题 是用一个函数来取得输入呢还是使用一个全局变量来取得 1.函数方式 Uint6 getInpu ...… 查看全部问答> |
|
悲剧了~只有80分~ SIMPLE SWITCHER易电源电源模块不仅可提供强劲的系统性能,而且EMI低和高度可靠,适用于现今尖端的3G/HD/SD广播视频设备。该电源模块将控制电路,屏蔽式电感器,MOSFET和细小的无源组件集成到一个简单易用的封装内,以便简化设计 ...… 查看全部问答> |
|
Mbed开始支持美信的MAXWSNENV,主要特点有: 提供方便的BLE平台板载温度、湿度、光照、气压传感器低功率可以延长电池使用时间mbed 中间层接口提供快速开发板载按钮开关和三彩色LED https://developer.mbed.org/platforms/MAXWSNENV/ … 查看全部问答> |




