历史上的今天
今天是:2024年11月04日(星期一)
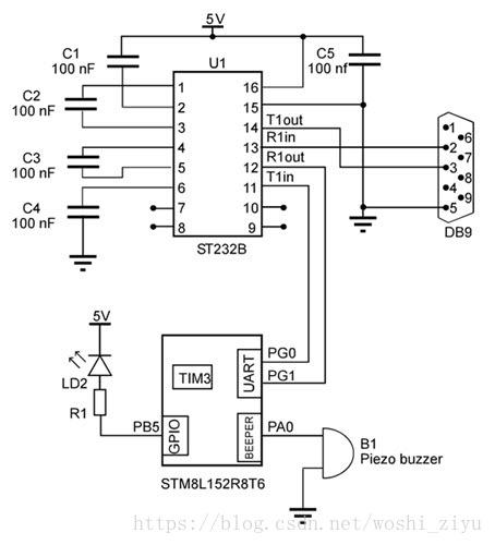
2021年11月04日 | 使用STM8 Nucleo-64开发板与终端进行RS232通信
2021-11-04 来源:eefocus
本应用笔记描述了如何从在PC上运行的终端窗口控制STM8 Nucleo-64开发板,该终端通过RS232电缆连接到STM8S208RBT6(对于NUCLEO-8S208RB)或STM8L152R8T6(对于NUCLEO-8L152R8)的UART。
将所需组件添加到开发板并下载应用软件后,用户可以使用终端软件管理STM8S系列或STM8L系列的GPIO和TIM3定时器,并且可以配置蜂鸣器输出。
1 前提条件
运行STM8 Nucleo-64开发板终端演示应用程序所需的组件如下:
• 在PC上运行的终端窗口:终端仿真器软件可以是Windows HyperTerminal、TeraTerm Pro或其他终端软件。
• RS232零调制解调器电缆(发送线和接收线交叉连接)。
2 配置NUCLEO-8S208RB开发板
在运行应用程序之前,NUCLEO-8S208RB开发板(基于STM8S208RBT6器件)必须配置为启用蜂鸣器输出。蜂鸣器输出是STM8S208RBT6复用功能。通过将OPT2选项字节中的复用功能重映射选项位AFR7设置为“1”启用该功能。
注意:NUCLEO-8L152R8开发板(基于STM8L152R8T6器件)不要求用户检查或**复用功能或蜂鸣器。

史海拾趣
|
我用的是三菱FX128MR的PLC,输入点是光电和行程开关,设备架起来用了一年以后输入点经常坏,最近我们检查是PLC的外部输入电源的正极接到PLC的COM端上面,请问这种接法对吗?不应该是外部电源的负极接到PLC的COM点上面吗?… 查看全部问答> |
|
公司想在开发板的基础上对嵌入式主板做些改动,主要是裁剪掉一些不必要的东西,然后换个LCD显示屏,有没有谁认识成都做嵌入式主板的团队或个人给推荐一下。顺便问问。这种项目一般收费是多少?… 查看全部问答> |
|
哪位高人可以帮帮我解决一下M68HC08软件定时的问题。 要用汇编写一个小程序:每隔1s钟使得led灯亮一下,led灯与ptd0连接。关键是定时模块的部分(应该要用到中断的),请详细解答一下 多谢了… 查看全部问答> |
|
以NSCF51AC-R1开发板为例,以MCF51AC128/256为MCU讲解了MSCAN的用法,这部分内容同样适用与coldfire v1系统型号mcu,也适用于S08DZ60之类的HCS08单片机.… 查看全部问答> |
|
506的屏,与三菱PLC通讯不上,屏上没有显示PLC no response,图形显示正常,显示数据的地方是空白的, 把与PLC的连接线拨掉也是一样的情况,没有显示PLC no response,程序在另一台506屏上试是可以的,二台 屏的型号一样,是不是屏坏了?… 查看全部问答> |
|
/* 串行驱动方式,唯一要注意的一点就是WR和RD这两个引脚虽然用不到,但是要接地,否则无法正常显示; /**************************预处理*************************/ #include <reg52.h> #include <intrins.h> //============ ...… 查看全部问答> |




