历史上的今天
今天是:2024年11月05日(星期二)
2021年11月05日 | 51单片机(利用return)实现判断数据头来接收
2021-11-05 来源:eefocus
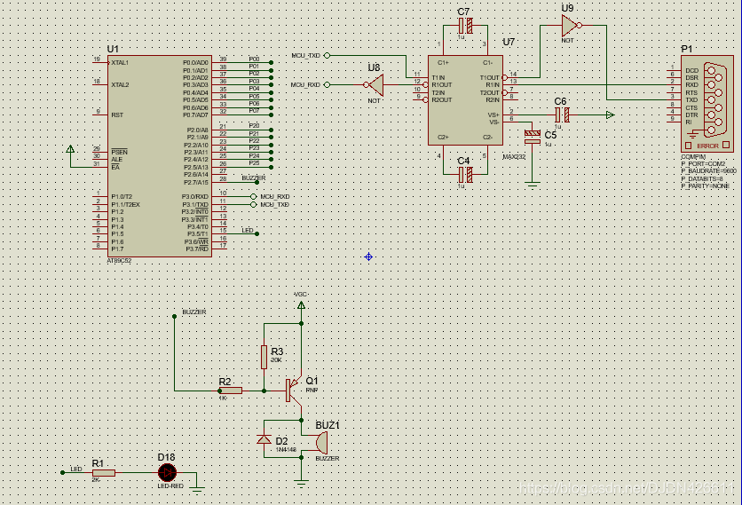
一、使用proteus绘制简单的电路图,用于后续仿真

二、编写程序
/********************************************************************************************************************
---- @Project: return
---- @File: main.c
---- @Edit: ZHQ
---- @Version: V1.0
---- @CreationTime: 20200808
---- @ModifiedTime: 20200808
---- @Description:
---- 波特率是:9600 。
---- 通讯协议:EB 00 55 XX YY
---- 加无效填充字节后,上位机实际上应该发送:00 EB 00 55 XX YY
---- 其中第1位00是无效填充字节,防止由于硬件原因丢失第一个字节。
---- 其中第2,3,4位EB 00 55就是数据头
---- 后2位XX YY就是有效数据
---- 任意时刻,单片机从电脑“串口调试助手”上位机收到的一串数据中,只要此数据中包含关键字EB 00 55 ,并且此关键字后面两个字节的数据XX YY 分别为01 02,那么蜂鸣器鸣叫一声表示接收的数据头和有效数据都是正确的。
---- 单片机:AT89C52
********************************************************************************************************************/
#include "reg52.h"
/*——————宏定义——————*/
#define FOSC 11059200L
#define BAUD 9600
#define T1MS (65536-FOSC/12/500) /*0.5ms timer calculation method in 12Tmode*/
#define const_voice_short 19 /*蜂鸣器短叫的持续时间*/
#define const_rc_size 10 /*接收串口中断数据的缓冲区数组大小*/
#define const_receive_time 5 /*如果超过这个时间没有串口数据过来,就认为一串数据已经全部接收完,这个时间根据实际情况来调整大小*/
/*——————变量函数定义及声明——————*/
/*蜂鸣器的驱动IO口*/
sbit BEEP = P2^7;
/*LED*/
sbit LED = P3^5;
unsigned int uiSendCnt = 0; /*用来识别串口是否接收完一串数据的计时器*/
unsigned char ucSendLock = 1; /*串口服务程序的自锁变量,每次接收完一串数据只处理一次*/
unsigned int uiRcregTotal = 0; /*代表当前缓冲区已经接收了多少个数据*/
unsigned char ucRcregBuf[const_rc_size]; /*接收串口中断数据的缓冲区数组*/
unsigned int uiRcMoveIndex = 0; /*用来解析数据协议的中间变量*/
unsigned int uiVoiceCnt = 0; /*蜂鸣器鸣叫的持续时间计数器*/
/**
* @brief 定时器0初始化函数
* @param 无
* @retval 初始化T0
**/
void Init_T0(void)
{
TMOD = 0x01; /*set timer0 as mode1 (16-bit)*/
TL0 = T1MS; /*initial timer0 low byte*/
TH0 = T1MS >> 8; /*initial timer0 high byte*/
}
/**
* @brief 串口初始化函数
* @param 无
* @retval 初始化T0
**/
void Init_USART(void)
{
SCON = 0x50;
TMOD = 0x21;
TH1=TL1=-(FOSC/12/32/BAUD);
}
/**
* @brief 外围初始化函数
* @param 无
* @retval 初始化外围
* 让数码管显示的内容转移到以下几个变量接口上,方便以后编写更上一层的窗口程序。
* 只要更改以下对应变量的内容,就可以显示你想显示的数字。
**/
void Init_Peripheral(void)
{
ET0 = 1;/*允许定时中断*/
TR0 = 1;/*启动定时中断*/
TR1 = 1;
ES = 1; /*允许串口中断*/
EA = 1;/*开总中断*/
}
/**
* @brief 初始化函数
* @param 无
* @retval 初始化单片机
**/
void Init(void)
{
LED = 0;
Init_T0();
Init_USART();
}
/**
* @brief 延时函数
* @param 无
* @retval 无
**/
void Delay_Long(unsigned int uiDelayLong)
{
unsigned int i;
unsigned int j;
for(i=0;i for(j=0;j<500;j++) /*内嵌循环的空指令数量*/ { ; /*一个分号相当于执行一条空语句*/ } } } ///** //* @brief 延时函数 //* @param 无 //* @retval 无 //**/ //void Delay_Short(unsigned int uiDelayShort) //{ // unsigned int i; // for(i=0;i // ; /*一个分号相当于执行一条空语句*/ // } //} /** * @brief 串口服务程序 * @param 无 * @retval * 以下函数说明了,在空函数里,可以插入很多个return语句。 * 用return语句非常便于后续程序的升级修改。 **/ void usart_service(void) { // /*如果超过了一定的时间内,再也没有新数据从串口来*/ // if(uiSendCnt >= const_receive_time && ucSendLock == 1) // { // 原来的语句,现在被两个return语句替代了 if(uiSendCnt < const_receive_time) /* 延时还没超过规定时间,直接退出本程序,不执行return后的任何语句。 */ { return; /* 强行退出本子程序,不执行以下任何语句 */ } if(ucSendLock == 0) /* 不是最新一次接收到串口数据,直接退出本程序,不执行return后的任何语句。 */ { return; /* 强行退出本子程序,不执行以下任何语句 */ } /* * 以上两条return语句就相当于原来的一条if(uiSendCnt>=const_receive_time&&ucSendLock==1)语句。 * 用了return语句后,就明显减少了一个if嵌套。 */ ucSendLock = 0; /*处理一次就锁起来,不用每次都进来,除非有新接收的数据*/ /*下面的代码进入数据协议解析和数据处理的阶段*/ uiRcMoveIndex = 0; /*由于是判断数据头,所以下标移动变量从数组的0开始向最尾端移动*/ // /* // * 判断数据头,进入循环解析数据协议必须满足两个条件: // * 第一:最大接收缓冲数据必须大于一串数据的长度(这里是5。包括2个有效数据,3个数据头) // * 第二:游标uiRcMoveIndex必须小于等于最大接收缓冲数据减去一串数据的长度(这里是5。包括2个有效数据,3个数据头) // */ // while(uiRcregTotal >= 5 && uiRcMoveIndex <= (uiRcregTotal - 5)) // { // 原来的语句,现在被两个return语句替代了 while(1) /* 死循环可以被以下return或者break语句中断,return本身已经包含了break语句功能。 */ { if(uiRcregTotal < 5) /* 串口接收到的数据太少 */ { uiRcregTotal = 0; /*清空缓冲的下标,方便下次重新从0下标开始接受新数据*/ return; /* 强行退出while(1)循环嵌套,直接退出本程序,不执行以下任何语句 */ } if(uiRcMoveIndex > (uiRcregTotal - 5)) /* 数组缓冲区的数据已经处理完 */ { uiRcregTotal = 0; /*清空缓冲的下标,方便下次重新从0下标开始接受新数据*/ return; /* 强行退出while(1)循环嵌套,直接退出本程序,不执行以下任何语句 */ } /* * 以上两条return语句就相当于原来的一条while(uiRcregTotal>=5&&uiRcMoveIndex<=(uiRcregTotal-5))语句。 * 以上两个return语句的用法,同时说明了return本身已经包含了break语句功能,不管当前处于几层的内部循环嵌套, * 都可以强行退出循环,并且直接退出本程序。 */ if(ucRcregBuf[uiRcMoveIndex + 0] == 0xeb && ucRcregBuf[uiRcMoveIndex + 1] == 0x00 && ucRcregBuf[uiRcMoveIndex + 2] == 0x55) { /*有效数据01 02的判断*/ if(ucRcregBuf[uiRcMoveIndex + 3] == 0x01 && ucRcregBuf[uiRcMoveIndex + 4] == 0x02) { uiVoiceCnt = const_voice_short; /*蜂鸣器发出声音,说明数据头和有效数据都接收正确*/ LED = ~LED; /*LED亮灭*/ } break; /*退出while(1)循环*/ } uiRcMoveIndex ++; /*因为是判断数据头,游标向着数组最尾端的方向移动*/ } // } uiRcregTotal = 0; /*清空缓冲的下标,方便下次重新从0下标开始接受新数据*/ // } } /** * @brief 定时器0中断函数 * @param 无 * @retval 无 **/ void ISR_T0(void) interrupt 1 { TF0 = 0; /*清除中断标志*/ TR0 = 0; /*关中断*/ if(uiSendCnt < const_receive_time) /*如果超过这个时间没有串口数据过来,就认为一串数据已经全部接收完*/ { uiSendCnt ++; /*表面上这个数据不断累加,但是在串口中断里,每接收一个字节它都会被清零,除非这个中间没有串口数据过来*/ ucSendLock = 1; /*开自锁标志*/ } if(uiVoiceCnt != 0) { uiVoiceCnt --; BEEP = 0; } else { ; BEEP = 1; } TL0 = T1MS; /*initial timer0 low byte*/ TH0 = T1MS >> 8; /*initial timer0 high byte*/ TR0 = 1; /*开中断*/ } /** * @brief 串口接收数据中断 * @param 无 * @retval 无 **/ void usart_receive(void) interrupt 4 { if(RI == 1) { RI = 0; ++ uiRcregTotal; if(uiRcregTotal > const_rc_size) { uiRcregTotal = const_rc_size; } ucRcregBuf[uiRcregTotal - 1] = SBUF; /*将串口接收到的数据缓存到接收缓冲区里*/ uiSendCnt = 0; /*及时喂狗,虽然main函数那边不断在累加,但是只要串口的数据还没发送完毕,那么它永远也长不大,因为每个中断都被清零。*/ } else { TI = 0; } } /*————————————主函数————————————*/ /** * @brief 主函数 * @param 无 * @retval 实现LED灯闪烁 **/ void main() { /*单片机初始化*/ Init(); /*延时,延时时间一般是0.3秒到2秒之间,等待外围芯片和模块上电稳定*/ Delay_Long(100); /*单片机外围初始化*/ Init_Peripheral(); while(1) { usart_service(); } } 三、仿真实现
史海拾趣
|
新闻早班车:Microchip新增低功耗多外设的8位PIC MCU 呵呵 之前做了我看IC,感觉主题不够明确,这次起了一个很炫的标题, 本人关注一些圈里的新鲜技术,会每隔几天记录如下,期望与大家分享所获得的信息,也希望大家可以对此进行讨论: Microchip新增低功耗多外设的8位PIC MCU https://www.eeworld. ...… 查看全部问答> |
|
浅谈CPU的执行效率与内部的执行管道流水线 原创作者:上海 姚臻 为什么实际频率只有1.8G的AMD 2500+处理器运行速度比实际频率2.4G的P4-2.4B还快?为什么采用0.13微米制程的Tulatin核心的处理器最高只能做到1.4G,反而采用0.18微米制程的Willamett ...… 查看全部问答> |





