历史上的今天
今天是:2024年11月08日(星期五)
2021年11月08日 | 51单片机实现判断数据尾来接收一串数据的串口通用程序框架
2021-11-08 来源:eefocus
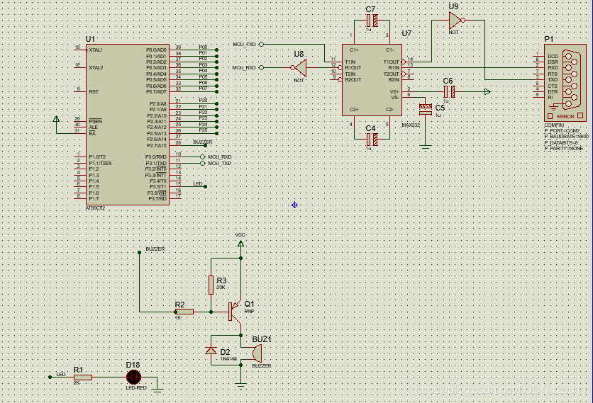
一、使用proteus绘制简单的电路图,用于后续仿真

二、编写程序
/********************************************************************************************************************
---- @Project: USART
---- @File: main.c
---- @Edit: ZHQ
---- @Version: V1.0
---- @CreationTime: 20200703
---- @ModifiedTime: 20200710
---- @Description:
---- 通讯协议:XX YY EB 00 55
---- 其中后三位 EB 00 55就是我所说的数据尾,它的有效数据XX YY在数据尾的前面。
---- 任意时刻,单片机从电脑“串口调试助手”上位机收到的一串数据中,只要此数据中包含关键字EB 00 55 ,并且此关键字前面两个字节的数据XX YY 分别为01 02,那么蜂鸣器鸣叫一声表示接收的数据尾和有效数据都是正确的。
---- 单片机:AT89C52
********************************************************************************************************************/
#include "reg52.h"
/*——————宏定义——————*/
#define FOSC 11059200L
#define BAUD 9600
#define T1MS (65536-FOSC/12/500) /*0.5ms timer calculation method in 12Tmode*/
#define const_voice_short 19 /*蜂鸣器短叫的持续时间*/
#define const_rc_size 10 /*接收串口中断数据的缓冲区数组大小*/
#define const_receive_time 5 /*如果超过这个时间没有串口数据过来,就认为一串数据已经全部接收完,这个时间根据实际情况来调整大小*/
/*——————变量函数定义及声明——————*/
/*蜂鸣器的驱动IO口*/
sbit BEEP = P2^7;
/*LED*/
sbit LED = P3^5;
unsigned int uiSendCnt = 0; /*用来识别串口是否接收完一串数据的计时器*/
unsigned char ucSendLock = 1; /*串口服务程序的自锁变量,每次接收完一串数据只处理一次*/
unsigned int uiRcregTotal = 0; /*代表当前缓冲区已经接收了多少个数据*/
unsigned char ucRcregBuf[const_rc_size]; /*接收串口中断数据的缓冲区数组*/
unsigned int uiRcMoveIndex = 0; /*用来解析数据协议的中间变量*/
unsigned int uiVoiceCnt = 0; /*蜂鸣器鸣叫的持续时间计数器*/
/**
* @brief 定时器0初始化函数
* @param 无
* @retval 初始化T0
**/
void Init_T0(void)
{
TMOD = 0x01; /*set timer0 as mode1 (16-bit)*/
TL0 = T1MS; /*initial timer0 low byte*/
TH0 = T1MS >> 8; /*initial timer0 high byte*/
}
/**
* @brief 串口初始化函数
* @param 无
* @retval 初始化T0
**/
void Init_USART(void)
{
SCON = 0x50;
TMOD = 0x21;
TH1=TL1=-(FOSC/12/32/BAUD);
}
/**
* @brief 外围初始化函数
* @param 无
* @retval 初始化外围
* 让数码管显示的内容转移到以下几个变量接口上,方便以后编写更上一层的窗口程序。
* 只要更改以下对应变量的内容,就可以显示你想显示的数字。
**/
void Init_Peripheral(void)
{
ET0 = 1;/*允许定时中断*/
TR0 = 1;/*启动定时中断*/
TR1 = 1;
ES = 1; /*允许串口中断*/
EA = 1;/*开总中断*/
}
/**
* @brief 初始化函数
* @param 无
* @retval 初始化单片机
**/
void Init(void)
{
LED = 0;
Init_T0();
Init_USART();
}
/**
* @brief 延时函数
* @param 无
* @retval 无
**/
void Delay_Long(unsigned int uiDelayLong)
{
unsigned int i;
unsigned int j;
for(i=0;i for(j=0;j<500;j++) /*内嵌循环的空指令数量*/ { ; /*一个分号相当于执行一条空语句*/ } } } ///** //* @brief 延时函数 //* @param 无 //* @retval 无 //**/ //void Delay_Short(unsigned int uiDelayShort) //{ // unsigned int i; // for(i=0;i // ; /*一个分号相当于执行一条空语句*/ // } //} /** * @brief 串口服务程序 * @param 无 * @retval 在main函数里 * 识别一串数据是否已经全部接收完了的原理: * 在规定的时间里,如果没有接收到任何一个字节数据,那么就认为一串数据被接收完了,然后就进入数据协议 * 解析和处理的阶段。这个功能的实现要配合定时中断,串口中断的程序一起阅读,要理解他们之间的关系。 **/ void usart_service(void) { /*如果超过了一定的时间内,再也没有新数据从串口来*/ if(uiSendCnt >= const_receive_time && ucSendLock == 1) { ucSendLock = 0; /*处理一次就锁起来,不用每次都进来,除非有新接收的数据*/ /*下面的代码进入数据协议解析和数据处理的阶段*/ uiRcMoveIndex = uiRcregTotal; /*由于是判断数据尾,所以下标移动变量从数组的最尾端开始向0移动*/ while(uiRcMoveIndex >= 5) /*如果处理的数据量大于等于5(2个有效数据,3个数据尾)说明还没有把缓冲区的数据处理完*/ { /*数据尾eb 00 55的判断*/ if(ucRcregBuf[uiRcMoveIndex - 3] == 0xeb && ucRcregBuf[uiRcMoveIndex - 2] == 0x00 && ucRcregBuf[uiRcMoveIndex - 1] == 0x55) { /*有效数据01 02的判断*/ if(ucRcregBuf[uiRcMoveIndex - 5] == 0x01 && ucRcregBuf[uiRcMoveIndex - 4] == 0x02) { uiVoiceCnt = const_voice_short; /*蜂鸣器发出声音,说明数据尾和有效数据都接收正确*/ LED = ~LED; /*LED亮灭*/ } break; /*退出循环*/ } uiRcMoveIndex --; /*因为是判断数据尾,下标向着0的方向移动*/ } uiRcregTotal = 0; /*清空缓冲的下标,方便下次重新从0下标开始接受新数据*/ } } /** * @brief 定时器0中断函数 * @param 无 * @retval 无 **/ void ISR_T0(void) interrupt 1 { TF0 = 0; /*清除中断标志*/ TR0 = 0; /*关中断*/ if(uiSendCnt < const_receive_time) /*如果超过这个时间没有串口数据过来,就认为一串数据已经全部接收完*/ { uiSendCnt ++; /*表面上这个数据不断累加,但是在串口中断里,每接收一个字节它都会被清零,除非这个中间没有串口数据过来*/ ucSendLock = 1; /*开自锁标志*/ } if(uiVoiceCnt != 0) { uiVoiceCnt --; BEEP = 0; } else { ; BEEP = 1; } TL0 = T1MS; /*initial timer0 low byte*/ TH0 = T1MS >> 8; /*initial timer0 high byte*/ TR0 = 1; /*开中断*/ } /** * @brief 串口接收数据中断 * @param 无 * @retval 无 **/ void usart_receive(void) interrupt 4 { if(RI == 1) { RI = 0; ++ uiRcregTotal; if(uiRcregTotal > const_rc_size) { uiRcregTotal = const_rc_size; } ucRcregBuf[uiRcregTotal - 1] = SBUF; /*将串口接收到的数据缓存到接收缓冲区里*/ uiSendCnt = 0; /*及时喂狗,虽然main函数那边不断在累加,但是只要串口的数据还没发送完毕,那么它永远也长不大,因为每个中断都被清零。*/ } else { TI = 0; } } /*————————————主函数————————————*/ /** * @brief 主函数 * @param 无 * @retval 实现LED灯闪烁 **/ void main() { /*单片机初始化*/ Init(); /*延时,延时时间一般是0.3秒到2秒之间,等待外围芯片和模块上电稳定*/ Delay_Long(100); /*单片机外围初始化*/ Init_Peripheral(); while(1) { usart_service(); } } 三、仿真实现
史海拾趣
|
由于半导体制造工艺的原因,低电压器件的成本比传统5V器件更低,性能更优,加上多数器件的I/O脚可以兼容5v/3.3v TTL电平,可以直接使用在原有系统中,所以各大半导体公司都将3.3v,2.5v等低电压集成电路作为推广重点,如高端的DSP,PLD/FPGA产品已广 ...… 查看全部问答> |
|
volatile的作用一个定义为volatile的变量是说这变量可能会被意想不到地改变,这样,编译器就不会去假设这个变量的值了。精确地说就是,优化器在用到这个变量时必须每次都小心地重新读取这个变量的值,而不是使用保存在寄存器里的备份。下 ...… 查看全部问答> |
|
PXA270有三个UART,全部连接MAX3073作为串口使用,奇怪的是已经用struct resource建立资源列表, 但Linux运行后使用cat /proc/interrupts显示只有第一个Full Function UART的中断,其他两个没有。 这是怎么回事呢? ...… 查看全部问答> |
|
今天写了个pli程序,编译、生成dll文件都没有问题,就是仿真装载过程中,modelsim崩溃,请大家给分析一下,这是什么病,怎么治!源码如下: top.v `timescale 1ns/1ns module top(clk,AM,AS,WRITE,IACK,LWORD,DS0,DS1,DTACK,BERR,RETRY,AB,DB,SY ...… 查看全部问答> |
|
求TC35外围电路连接图及收发短信源代码 !! 各位大虾帮帮忙吧,刚接触这东西,急需这些来熟悉熟悉,买了个TC35模块,想自己焊个板子玩下。 如果有的话,麻烦发我邮箱forjobforlife@163.com 谢谢了~ … 查看全部问答> |
|
用SCSI_PASS_THROUGH 参数deviceiocontrol返回错误 用deviceiocontrol向设备发SCSI_PASS_THROUGH 命令,函数返回0,正常为非零,但设备已经收到命令,我要返回的结果,弄了好长时间,不明白,哪位有过类似经验,指点下,谢谢!… 查看全部问答> |




