历史上的今天
今天是:2024年11月09日(星期六)
2021年11月09日 | 单片机学习笔记————proteus实现虚拟串口
2021-11-09 来源:eefocus
一、环境搭建
1.proteus软件

2.虚拟串口软件

3.串口助手

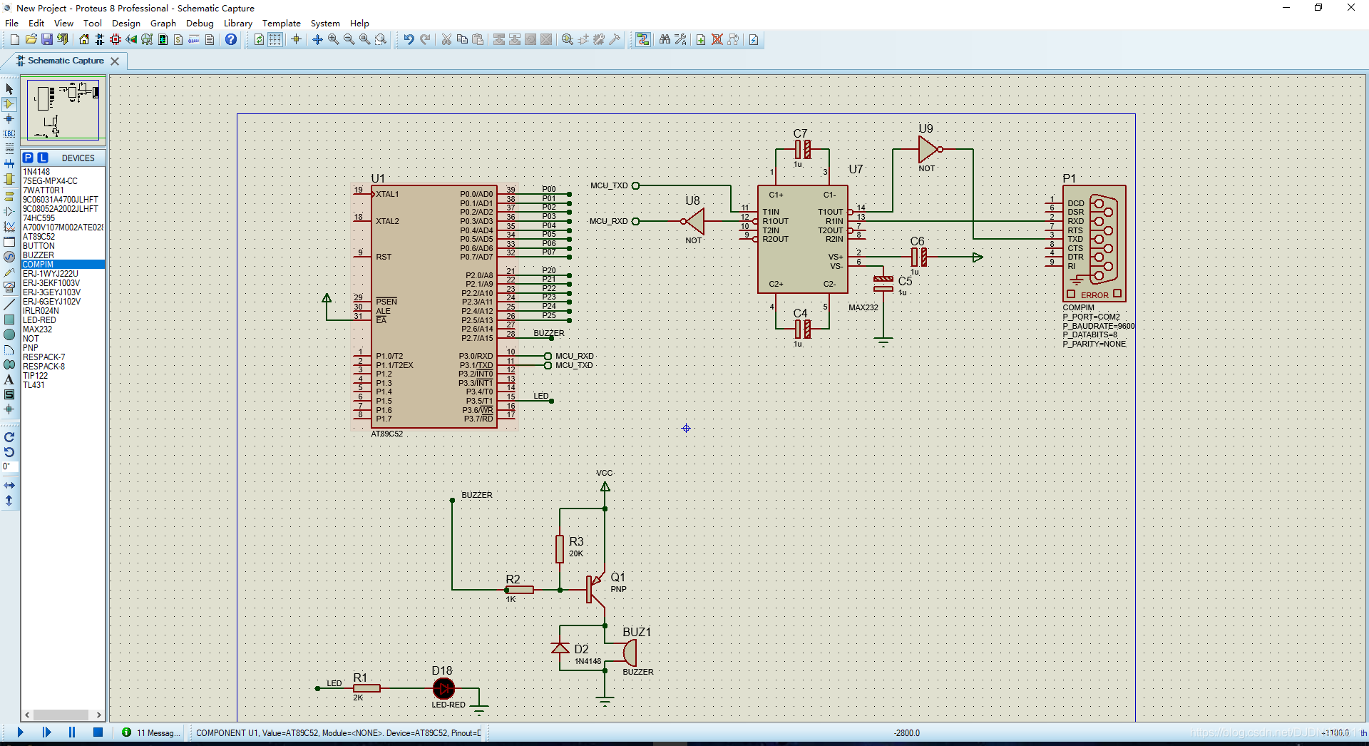
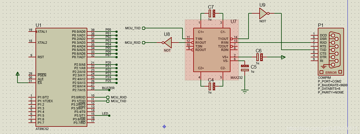
二、绘制原理图

使用非门的原因:由于MAX232在proteus中的非符号管脚并无取反的作用。实际不需要。
史海拾趣
|
将当今的汽车说成是电子产品毫不过分,而且有人预言今后还会在安全、环保和信息化这三个领域加速实现电子化。这一趋势今后肯定只会加速而不可能停滞。因为汽车厂商在安全、环保和信息化这三个领域里早就提出了加速实现电子化的方针。而其中最值得关 ...… 查看全部问答> |
|
ce下的ReadFile()读串口时,是立刻返回,还是等待? 对这个问题比较迷惑,当使用ReadFile(),读串口时,如果没有数据过来,它是立刻返回还是在哪儿等待,如果等待,等多长时间?如果立刻返回,当数据过来时,我如何得到那个数据?… 查看全部问答> |
|
用GSOAP做ARM+uclinux的web service 因为gsoap可以生成C,不知有谁做过类似的移植。 是否可行?对gsoap需要哪些改动吗? 望交流email:xia_1029@tom.com qq:173160851… 查看全部问答> |
|
最近手头碰到一个利用RC对全波整流滤波的电路,电路看上去很简单,用Pspice仿真很容易出来相应的值,但是考虑用数学方程表述时却不是那么简单了,一般我们见的RC不是理解为积分就是电容的瞬态响应再者用低通理解,可是全试了一遍,几 ...… 查看全部问答> |
|
在F103ZE是这样设置的: /* NOE and NWE configuration */ //读写线 GPIO_InitStructure.GPIO_Pin = GPIO_Pin_4 |GPIO_Pin_5; GPIO_Init(GPIOD, &G ...… 查看全部问答> |
|
具有 6 位点校正功能的 16 通道 12 位 PWM LED 驱动器 你想知道大屏幕视频是怎样成功驱动成千上万个小LED的吗?德仪DC/DC转换器应用主管Michael Day为您展示具有 6 位点校正功能的 16 通道 12 位 PWM LED 驱动器,更多信息请访问http://focus.ti.com.cn/cn/docs/prod/folders/print/tlc5946.html… 查看全部问答> |
|
最近想用MSP430单片机做一个温度采集系统,考虑到其内部有温度传感器,所以就不想再另加传感器了。但是现在不知道单片机运行过程中芯片的温度对测量结果的影响怎么样,大不大,是不是一般都不用内部的温度传感器啊。希望有经验的坛友解答,谢谢。。 ...… 查看全部问答> |
|
本人虽用vs2008 c#基于电脑应用程序开发也有很长时间了,但类似环境下的IC板游戏开发一无所知,目的是想像市面上的IC板类的游戏(如:猜色子点数大小 游戏)自己能开发一套类似的游戏出来运行在IC板上。列举问题如下:1、IC板的硬件是否也有一个类似 ...… 查看全部问答> |




