历史上的今天
今天是:2024年11月08日(星期五)
2021年11月08日 | 51单片机实现判断数据头来接收一串数据的串口通用程序框架
2021-11-08 来源:eefocus
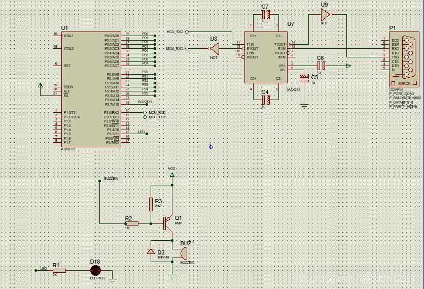
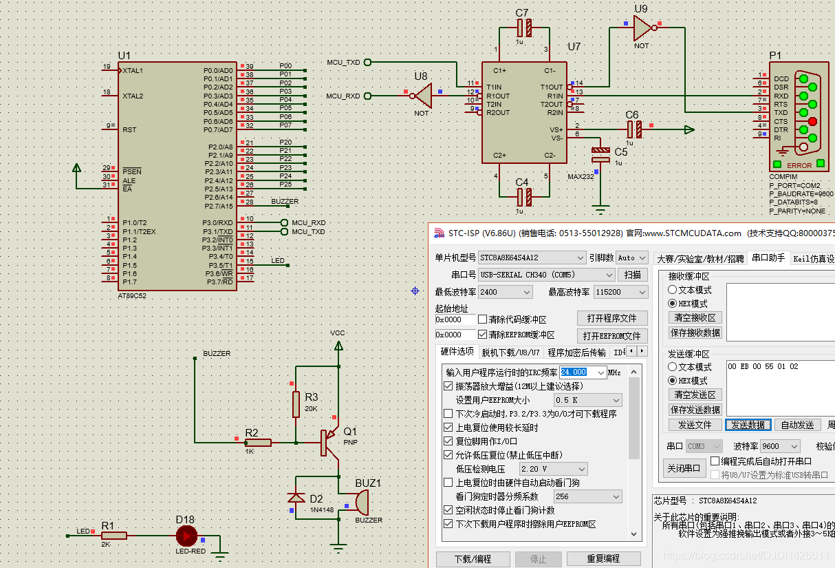
一、使用proteus绘制简单的电路图,用于后续仿真

二、编写程序
/********************************************************************************************************************
---- @Project: USART
---- @File: main.c
---- @Edit: ZHQ
---- @Version: V1.0
---- @CreationTime: 20200710
---- @ModifiedTime: 20200710
---- @Description:
---- 波特率是:9600 。
---- 通讯协议:EB 00 55 XX YY
---- 加无效填充字节后,上位机实际上应该发送:00 EB 00 55 XX YY
---- 其中第1位00是无效填充字节,防止由于硬件原因丢失第一个字节。
---- 其中第2,3,4位EB 00 55就是数据头
---- 后2位XX YY就是有效数据
---- 任意时刻,单片机从电脑“串口调试助手”上位机收到的一串数据中,只要此数据中包含关键字EB 00 55 ,并且此关键字后面两个字节的数据XX YY 分别为01 02,那么蜂鸣器鸣叫一声表示接收的数据头和有效数据都是正确的。
---- 单片机:AT89C52
********************************************************************************************************************/
#include "reg52.h"
/*——————宏定义——————*/
#define FOSC 11059200L
#define BAUD 9600
#define T1MS (65536-FOSC/12/500) /*0.5ms timer calculation method in 12Tmode*/
#define const_voice_short 19 /*蜂鸣器短叫的持续时间*/
#define const_rc_size 10 /*接收串口中断数据的缓冲区数组大小*/
#define const_receive_time 5 /*如果超过这个时间没有串口数据过来,就认为一串数据已经全部接收完,这个时间根据实际情况来调整大小*/
/*——————变量函数定义及声明——————*/
/*蜂鸣器的驱动IO口*/
sbit BEEP = P2^7;
/*LED*/
sbit LED = P3^5;
unsigned int uiSendCnt = 0; /*用来识别串口是否接收完一串数据的计时器*/
unsigned char ucSendLock = 1; /*串口服务程序的自锁变量,每次接收完一串数据只处理一次*/
unsigned int uiRcregTotal = 0; /*代表当前缓冲区已经接收了多少个数据*/
unsigned char ucRcregBuf[const_rc_size]; /*接收串口中断数据的缓冲区数组*/
unsigned int uiRcMoveIndex = 0; /*用来解析数据协议的中间变量*/
unsigned int uiVoiceCnt = 0; /*蜂鸣器鸣叫的持续时间计数器*/
/**
* @brief 定时器0初始化函数
* @param 无
* @retval 初始化T0
**/
void Init_T0(void)
{
TMOD = 0x01; /*set timer0 as mode1 (16-bit)*/
TL0 = T1MS; /*initial timer0 low byte*/
TH0 = T1MS >> 8; /*initial timer0 high byte*/
}
/**
* @brief 串口初始化函数
* @param 无
* @retval 初始化T0
**/
void Init_USART(void)
{
SCON = 0x50;
TMOD = 0x21;
TH1=TL1=-(FOSC/12/32/BAUD);
}
/**
* @brief 外围初始化函数
* @param 无
* @retval 初始化外围
* 让数码管显示的内容转移到以下几个变量接口上,方便以后编写更上一层的窗口程序。
* 只要更改以下对应变量的内容,就可以显示你想显示的数字。
**/
void Init_Peripheral(void)
{
ET0 = 1;/*允许定时中断*/
TR0 = 1;/*启动定时中断*/
TR1 = 1;
ES = 1; /*允许串口中断*/
EA = 1;/*开总中断*/
}
/**
* @brief 初始化函数
* @param 无
* @retval 初始化单片机
**/
void Init(void)
{
LED = 0;
Init_T0();
Init_USART();
}
/**
* @brief 延时函数
* @param 无
* @retval 无
**/
void Delay_Long(unsigned int uiDelayLong)
{
unsigned int i;
unsigned int j;
for(i=0;i for(j=0;j<500;j++) /*内嵌循环的空指令数量*/ { ; /*一个分号相当于执行一条空语句*/ } } } ///** //* @brief 延时函数 //* @param 无 //* @retval 无 //**/ //void Delay_Short(unsigned int uiDelayShort) //{ // unsigned int i; // for(i=0;i // ; /*一个分号相当于执行一条空语句*/ // } //} /** * @brief 串口服务程序 * @param 无 * @retval 在main函数里 * 识别一串数据是否已经全部接收完了的原理: * 在规定的时间里,如果没有接收到任何一个字节数据,那么就认为一串数据被接收完了,然后就进入数据协议 * 解析和处理的阶段。这个功能的实现要配合定时中断,串口中断的程序一起阅读,要理解他们之间的关系。 **/ void usart_service(void) { /*如果超过了一定的时间内,再也没有新数据从串口来*/ if(uiSendCnt >= const_receive_time && ucSendLock == 1) { ucSendLock = 0; /*处理一次就锁起来,不用每次都进来,除非有新接收的数据*/ /*下面的代码进入数据协议解析和数据处理的阶段*/ uiRcMoveIndex = 0; /*由于是判断数据头,所以下标移动变量从数组的0开始向最尾端移动*/ /* * 判断数据头,进入循环解析数据协议必须满足两个条件: * 第一:最大接收缓冲数据必须大于一串数据的长度(这里是5。包括2个有效数据,3个数据头) * 第二:游标uiRcMoveIndex必须小于等于最大接收缓冲数据减去一串数据的长度(这里是5。包括2个有效数据,3个数据头) */ while(uiRcregTotal >= 5 && uiRcMoveIndex <= (uiRcregTotal - 5)) { if(ucRcregBuf[uiRcMoveIndex + 0] == 0xeb && ucRcregBuf[uiRcMoveIndex + 1] == 0x00 && ucRcregBuf[uiRcMoveIndex + 2] == 0x55) { /*有效数据01 02的判断*/ if(ucRcregBuf[uiRcMoveIndex + 3] == 0x01 && ucRcregBuf[uiRcMoveIndex + 4] == 0x02) { uiVoiceCnt = const_voice_short; /*蜂鸣器发出声音,说明数据头和有效数据都接收正确*/ LED = ~LED; /*LED亮灭*/ } break; /*退出循环*/ } uiRcMoveIndex ++; /*因为是判断数据头,游标向着数组最尾端的方向移动*/ } uiRcregTotal = 0; /*清空缓冲的下标,方便下次重新从0下标开始接受新数据*/ } } /** * @brief 定时器0中断函数 * @param 无 * @retval 无 **/ void ISR_T0(void) interrupt 1 { TF0 = 0; /*清除中断标志*/ TR0 = 0; /*关中断*/ if(uiSendCnt < const_receive_time) /*如果超过这个时间没有串口数据过来,就认为一串数据已经全部接收完*/ { uiSendCnt ++; /*表面上这个数据不断累加,但是在串口中断里,每接收一个字节它都会被清零,除非这个中间没有串口数据过来*/ ucSendLock = 1; /*开自锁标志*/ } if(uiVoiceCnt != 0) { uiVoiceCnt --; BEEP = 0; } else { ; BEEP = 1; } TL0 = T1MS; /*initial timer0 low byte*/ TH0 = T1MS >> 8; /*initial timer0 high byte*/ TR0 = 1; /*开中断*/ } /** * @brief 串口接收数据中断 * @param 无 * @retval 无 **/ void usart_receive(void) interrupt 4 { if(RI == 1) { RI = 0; ++ uiRcregTotal; if(uiRcregTotal > const_rc_size) { uiRcregTotal = const_rc_size; } ucRcregBuf[uiRcregTotal - 1] = SBUF; /*将串口接收到的数据缓存到接收缓冲区里*/ uiSendCnt = 0; /*及时喂狗,虽然main函数那边不断在累加,但是只要串口的数据还没发送完毕,那么它永远也长不大,因为每个中断都被清零。*/ } else { TI = 0; } } /*————————————主函数————————————*/ /** * @brief 主函数 * @param 无 * @retval 实现LED灯闪烁 **/ void main() { /*单片机初始化*/ Init(); /*延时,延时时间一般是0.3秒到2秒之间,等待外围芯片和模块上电稳定*/ Delay_Long(100); /*单片机外围初始化*/ Init_Peripheral(); while(1) { usart_service(); } } 三、仿真实现
史海拾趣
|
高薪诚聘:厂长,研发部经理,研发工程师本公司是国家机械部定点生产流量仪表的专业厂家,生产流量仪表已有是十多年历史。 我公司生产的动差式智能流量计、靶式流量计、插入式智能流量计、定量装车控制仪,广泛运用到石油、化工、化工、冶金、 ...… 查看全部问答> |
|
把CXImage移植到wince6.0上出现的问题 成功编译后,运行却出现严重错误,参考了网上的修改方法, 修改了stack Reserve size和stack Commit Size的大小,程序单独运行没有问题。 但是在重启机器调试过第一遍之后,以后调试都会出现conmanclient2. ...… 查看全部问答> |
|
最近花3万日元买了一套日本的PDA版的GPS软件,本来想和朋友分享来着,可好像这个软件加密了,在这问了好多人可也没人会,我想自己试试看. 这个软件破起来一定不会很难,怎么说呢. 这个软件是可复制地,复制多少回都可以,但是只能在最初安装的PDA上 ...… 查看全部问答> |
|
replyreload += \',\' + 1080136;下面是本人从网上找的十个ANDROID例程,,大家有兴趣的可以跑跑。。。。 Timson,如果您要查看本帖隐藏内容请回复 [ 本帖最后由 shilaike 于 2011-4-30 09:37 编辑 ]… 查看全部问答> |
|
摘 要:本文通过对一种超短基线水声定位系统的原理的概述 , 介绍了定位系统中以超低功耗单片机 MS P 4 3 0 F 1 4 9 为核心的应答器设计。应答器由MS P 4 3 0 F 1 4 9 单片机做信息解码, 配合接收和发射模块 , 准确的接收询问信号并应 答, ...… 查看全部问答> |
|
SD卡在单片机上的应用 SD卡在现在的日常生活与工作中使用非常广泛,时下已经成为最为通用的数据存储卡。在诸如MP3、数码相机等设备上也都采用SD卡作为其存储设备。SD卡之所以得到如此广泛的使用,是因为它价格 ...… 查看全部问答> |





