历史上的今天
今天是:2024年11月09日(星期六)
2021年11月09日 | 51单片机实现能设置速度档位的数码管倒计时程序
2021-11-09 来源:eefocus
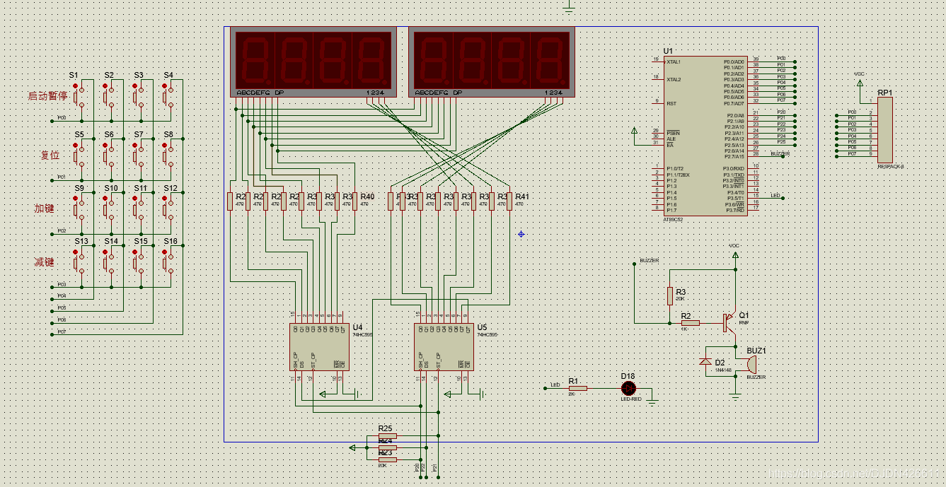
一、使用proteus绘制简单的电路图,用于后续仿真

二、编写程序
/********************************************************************************************************************
---- @Project: LED-74HC595
---- @File: main.c
---- @Edit: ZHQ
---- @Version: V1.0
---- @CreationTime: 20200607
---- @ModifiedTime: 20200619
---- @Description: 启动和暂停键对应S1键,复位键对应S5键。加键对应S9键,减键对应S13键。
---- 按下启动暂停按键时,倒计时开始工作,再按一次启动暂停按键时,则暂停倒计时。
---- 在任何时候,按下复位按键,倒计时将暂停工作,并且恢复倒计时当前默认值99。
---- 如果长按复位按键,在数码管会切换到第2个闪烁窗口,用来设置速度档位,修改完速度档位后,
---- 再一次按下复位按键,或者直接按启动暂停按键,会切换回窗口1显示倒计时的当前数据。
---- 单片机:AT89C52
********************************************************************************************************************/
#include "reg52.h"
/*——————宏定义——————*/
#define FOSC 11059200L
#define T1MS (65536-FOSC/12/500) /*0.5ms timer calculation method in 12Tmode*/
#define const_voice_short 40 /*蜂鸣器短叫的持续时间*/
#define const_voice_long 200 /*蜂鸣器长叫的持续时间*/
#define const_key_time1 20 /*按键去抖动延时的时间*/
#define const_key_time2 20 /*按键去抖动延时的时间*/
#define const_key_time3 20 /*按键去抖动延时的时间*/
#define const_key_time4 20 /*按键去抖动延时的时间*/
#define const_key_long_time 200 /*长按复位按键的时间*/
#define const_dpy_time_half 200 /*数码管闪烁时间的半值*/
#define const_dpy_time_all 400 /*数码管闪烁时间的全值 一定要比const_dpy_time_half 大*/
/*——————变量函数定义及声明——————*/
/*定义数码管的74HC595*/
sbit Dig_Hc595_Sh = P2^0;
sbit Dig_Hc595_St = P2^1;
sbit Dig_Hc595_Ds = P2^2;
/*定义蜂鸣器*/
sbit Beep = P2^7;
/*作为中途暂停指示灯 亮的时候表示中途暂停*/
sbit LED = P3^5;
/*定义按键*/
sbit Key_S1 = P0^0; /*对应S1*/
sbit Key_S2 = P0^1; /*对应S5*/
sbit Key_S3 = P0^2; /*对应S9*/
sbit Key_S4 = P0^3; /*对应S13*/
sbit Key_GND = P0^4; /*模拟独立按键的地GND,因此必须一直输出低电平*/
unsigned char ucKeySec = 0; /*被触发的按键编号*/
unsigned int uiKeyTimeCnt1 = 0; /*按键去抖动延时计数器*/
unsigned char ucKeyLock1 = 0; /*按键触发后自锁的变量标志*/
unsigned int uiKeyTimeCnt2 = 0; /*按键去抖动延时计数器*/
unsigned char ucKeyLock2 = 0; /*按键触发后自锁的变量标志*/
unsigned int uiKeyTimeCnt3 = 0; /*按键去抖动延时计数器*/
unsigned char ucKeyLock3 = 0; /*按键触发后自锁的变量标志*/
unsigned int uiKeyTimeCnt4 = 0; /*按键去抖动延时计数器*/
unsigned char ucKeyLock4 = 0; /*按键触发后自锁的变量标志*/
unsigned char ucDigShow8; /*第8位数码管要显示的内容*/
unsigned char ucDigShow7; /*第7位数码管要显示的内容*/
unsigned char ucDigShow6; /*第6位数码管要显示的内容*/
unsigned char ucDigShow5; /*第5位数码管要显示的内容*/
unsigned char ucDigShow4; /*第4位数码管要显示的内容*/
unsigned char ucDigShow3; /*第3位数码管要显示的内容*/
unsigned char ucDigShow2; /*第2位数码管要显示的内容*/
unsigned char ucDigShow1; /*第1位数码管要显示的内容*/
unsigned char ucDigDot8; /*数码管8的小数点是否显示的标志*/
unsigned char ucDigDot7; /*数码管7的小数点是否显示的标志*/
unsigned char ucDigDot6; /*数码管6的小数点是否显示的标志*/
unsigned char ucDigDot5; /*数码管5的小数点是否显示的标志*/
unsigned char ucDigDot4; /*数码管4的小数点是否显示的标志*/
unsigned char ucDigDot3; /*数码管3的小数点是否显示的标志*/
unsigned char ucDigDot2; /*数码管2的小数点是否显示的标志*/
unsigned char ucDigDot1; /*数码管1的小数点是否显示的标志*/
unsigned char ucDigShowTemp = 0; /*临时中间变量*/
unsigned char ucDisplayDriveStep = 1; /*动态扫描数码管的步骤变量*/
unsigned char ucWd1Update = 1; /*窗口1更新显示标志*/
unsigned char ucWd2Update = 1; /*窗口2更新显示标志*/
unsigned char ucWd = 1; /*本程序的核心变量,窗口显示变量。类似于一级菜单的变量。代表显示不同的窗口。*/
unsigned char ucCountDown = 99; /*倒计时的当前值*/
unsigned char ucStartFlag = 0; /*暂停与启动的标志位*/
unsigned int uiTimeCnt = 0; /*倒计时的时间计时器*/
unsigned int uiDpyTimeCnt = 0; /*数码管的闪烁计时器,放在定时中断里不断累加*/
unsigned int uiSetData1 = 50; /*速度档位*/
unsigned int uiSpeedCnt = 440; /*影响速度变量,它跟速度档位uiSetData1有关联*/
unsigned char ucTemp1 = 0; /*中间过渡变量*/
unsigned char ucTemp2 = 0; /*中间过渡变量*/
unsigned char ucTemp3 = 0; /*中间过渡变量*/
unsigned char ucTemp4 = 0; /*中间过渡变量*/
unsigned char ucTemp5 = 0; /*中间过渡变量*/
unsigned char ucTemp6 = 0; /*中间过渡变量*/
unsigned char ucTemp7 = 0; /*中间过渡变量*/
unsigned char ucTemp8 = 0; /*中间过渡变量*/
unsigned int uiVoiceCnt = 0; /*蜂鸣器鸣叫的持续时间计数器*/
void Dig_Hc595_Drive(unsigned char, unsigned char);
/*根据原理图得出的共阴数码管字模表*/
code unsigned char Dig_Table[] =
{
0x3f, /*0 序号0*/
0x06, /*1 序号1*/
0x5b, /*2 序号2*/
0x4f, /*3 序号3*/
0x66, /*4 序号4*/
0x6d, /*5 序号5*/
0x7d, /*6 序号6*/
0x07, /*7 序号7*/
0x7f, /*8 序号8*/
0x6f, /*9 序号9*/
0x00, /*不显示 序号10*/
0x40, /*- 序号11*/
0x73, /*P 序号12*/
};
/**
* @brief 定时器0初始化函数
* @param 无
* @retval 初始化T0
**/
void Init_T0(void)
{
TMOD = 0x01; /*set timer0 as mode1 (16-bit)*/
TL0 = T1MS; /*initial timer0 low byte*/
TH0 = T1MS >> 8; /*initial timer0 high byte*/
}
/**
* @brief 外围初始化函数
* @param 无
* @retval 初始化外围
* 让数码管显示的内容转移到以下几个变量接口上,方便以后编写更上一层的窗口程序。
* 只要更改以下对应变量的内容,就可以显示你想显示的数字。
**/
void Init_Peripheral(void)
{
ucDigDot8 = 0;
ucDigDot7 = 0;
ucDigDot6 = 0;
ucDigDot5 = 0;
ucDigDot4 = 0;
ucDigDot3 = 0;
ucDigDot2 = 0;
ucDigDot1 = 0;
uiSpeedCnt = 440 - (uiSetData1 * 2); /*速度档位越大,累计中断数uiSpeedCnt越小,从而倒计时的时间越快*/
ET0 = 1;/*允许定时中断*/
TR0 = 1;/*启动定时中断*/
EA = 1;/*开总中断*/
}
/**
* @brief 初始化函数
* @param 无
* @retval 初始化单片机
**/
void Init(void)
{
LED = 0;
Beep = 1;
Key_GND = 0;
Dig_Hc595_Drive(0x00, 0x00); /*关闭所有经过另外两个74HC595驱动的LED灯*/
Init_T0();
}
/**
* @brief 延时函数
* @param 无
* @retval 无
**/
void Delay_Long(unsigned int uiDelayLong)
{
unsigned int i;
unsigned int j;
for(i=0;i for(j=0;j<500;j++) /*内嵌循环的空指令数量*/ { ; /*一个分号相当于执行一条空语句*/ } } } /** * @brief 延时函数 * @param 无 * @retval 无 **/ void Delay_Short(unsigned int uiDelayShort) { unsigned int i; for(i=0;i ; /*一个分号相当于执行一条空语句*/ } } /** * @brief 显示数码管字模的驱动函数 * @param 无 * @retval 动态驱动数码管的原理 * 在八位数码管中,在任何一个瞬间,每次只显示其中一位数码管,另外的七个数码管 * 通过设置其公共位com为高电平来关闭显示,只要切换画面的速度足够快,人的视觉就分辨不出来,感觉八个数码管 * 是同时亮的。以下dig_hc595_drive(xx,yy)函数,其中第一个形参xx是驱动数码管段seg的引脚,第二个形参yy是驱动 * 数码管公共位com的引脚。 **/ void Display_Drive(void) { switch(ucDisplayDriveStep) { case 1: /*显示第1位*/ ucDigShowTemp = Dig_Table[ucDigShow1]; if(ucDigDot1 == 1) { ucDigShowTemp = ucDigShowTemp | 0x80; /*显示小数点*/ } Dig_Hc595_Drive(ucDigShowTemp, 0xfe); break; case 2: /*显示第2位*/ ucDigShowTemp = Dig_Table[ucDigShow2]; if(ucDigDot2 == 1) { ucDigShowTemp = ucDigShowTemp | 0x80; /*显示小数点*/ } Dig_Hc595_Drive(ucDigShowTemp, 0xfd); break; case 3: /*显示第3位*/ ucDigShowTemp = Dig_Table[ucDigShow3]; if(ucDigDot3 == 1) { ucDigShowTemp = ucDigShowTemp | 0x80; /*显示小数点*/ } Dig_Hc595_Drive(ucDigShowTemp, 0xfb); break; case 4: /*显示第4位*/ ucDigShowTemp = Dig_Table[ucDigShow4]; if(ucDigDot4 == 1) { ucDigShowTemp = ucDigShowTemp | 0x80; /*显示小数点*/ } Dig_Hc595_Drive(ucDigShowTemp, 0xf7); break; case 5: /*显示第5位*/ ucDigShowTemp = Dig_Table[ucDigShow5]; if(ucDigDot5 == 1) { ucDigShowTemp = ucDigShowTemp | 0x80; /*显示小数点*/ } Dig_Hc595_Drive(ucDigShowTemp, 0xef); break; case 6: /*显示第6位*/ ucDigShowTemp = Dig_Table[ucDigShow6]; if(ucDigDot6 == 1) { ucDigShowTemp = ucDigShowTemp | 0x80; /*显示小数点*/ } Dig_Hc595_Drive(ucDigShowTemp, 0xdf); break; case 7: /*显示第7位*/ ucDigShowTemp = Dig_Table[ucDigShow7]; if(ucDigDot7 == 1) { ucDigShowTemp = ucDigShowTemp | 0x80; /*显示小数点*/ } Dig_Hc595_Drive(ucDigShowTemp, 0xbf); break; case 8: /*显示第8位*/ ucDigShowTemp = Dig_Table[ucDigShow8]; if(ucDigDot8 == 1) { ucDigShowTemp = ucDigShowTemp | 0x80; /*显示小数点*/ } Dig_Hc595_Drive(ucDigShowTemp, 0x7f); break; } ucDisplayDriveStep ++; /*逐位显示*/ if(ucDisplayDriveStep > 8) /*扫描完8个数码管后,重新从第一个开始扫描*/ { ucDisplayDriveStep = 1; } } /** * @brief 数码管的595驱动函数 * @param 无 * @retval * 如果直接是单片机的IO口引脚驱动的数码管,由于驱动的速度太快,此处应该适当增加一点delay延时或者 * 用计数延时的方式来延时,目的是在八位数码管中切换到每位数码管显示的时候,都能停留一会再切换到其它 * 位的数码管界面,这样可以增加显示的效果。但是,由于是间接经过74HC595驱动数码管的, * 在单片机驱动74HC595的时候,dig_hc595_drive函数本身内部需要执行很多指令,已经相当于delay延时了, * 因此这里不再需要加delay延时函数或者计数延时。 **/ void Dig_HC595_Drive(unsigned char ucDigStatusTemp16_09, unsigned char ucDigStatusTemp08_01) { unsigned char i; unsigned char ucTempData; Dig_Hc595_Sh = 0; Dig_Hc595_St = 0; ucTempData = ucDigStatusTemp16_09; /*先送高8位*/ for(i = 0; i < 8; i ++) { if(ucTempData >= 0x80) { Dig_Hc595_Ds = 1; } else { Dig_Hc595_Ds = 0; } /*注意,此处的延时delay_short必须尽可能小,否则动态扫描数码管的速度就不够。*/ Dig_Hc595_Sh = 0; /*SH引脚的上升沿把数据送入寄存器*/ Delay_Short(1); Dig_Hc595_Sh = 1; Delay_Short(1); ucTempData = ucTempData <<1; } ucTempData = ucDigStatusTemp08_01; /*再先送低8位*/ for(i = 0; i < 8; i ++) { if(ucTempData >= 0x80) { Dig_Hc595_Ds = 1; } else { Dig_Hc595_Ds = 0; } Dig_Hc595_Sh = 0; /*SH引脚的上升沿把数据送入寄存器*/ Delay_Short(1); Dig_Hc595_Sh = 1; Delay_Short(1); ucTempData = ucTempData <<1; } Dig_Hc595_St = 0; /*ST引脚把两个寄存器的数据更新输出到74HC595的输出引脚上并且锁存起来*/ Delay_Short(1); Dig_Hc595_St = 1; Delay_Short(1); Dig_Hc595_Sh = 0; /*拉低,抗干扰就增强*/ Dig_Hc595_St = 0; Dig_Hc595_Ds = 0; } /** * @brief 扫描按键 * @param 无 * @retval 放在定时中断里 **/ void Key_Scan(void) { if(Key_S1 == 1) /*IO是高电平,说明按键没有被按下,这时要及时清零一些标志位*/ { ucKeyLock1 = 0; uiKeyTimeCnt1 = 0; } else if(ucKeyLock1 == 0) /*有按键按下,且是第一次被按下*/ { uiKeyTimeCnt1 ++; /*累加定时中断次数*/ if(uiKeyTimeCnt1 > const_key_time1) { uiKeyTimeCnt1 = 0; ucKeyLock1 = 1; /*自锁按键置位,避免一直触发*/ ucKeySec = 1; } } /* * 请注意以下长按复位按键与短按复位按键的写法。在本程序中,每次长按复位按键必然 * 触发一次短按复位按键。 */ if(Key_S2 == 1) /*IO是高电平,说明按键没有被按下,这时要及时清零一些标志位*/
史海拾趣
|
下面我就介绍一下本人一年来对主板理解程度.说得不好请大家多多指点: 首先在做图之前应对一些重要信号进行Space设置和一些线宽设置,如果客没有Layoutguaid,这就要求我们自已要有这方面的经验,,一般情况下我们要注意 ...… 查看全部问答> |
|
直接在灯头上使用AC电源的照明灯具十分需要应用电路简洁、使用成本低的AC/DC恒流源驱动IC。目前使用的驱动IC大多是从开关电源转用过来的反激式恒流驱动方案,采用隔离降压原理。分成初级侧反馈控制和次级侧反馈控制二类应用,次级侧反馈控制系统精 ...… 查看全部问答> |
|
这个也不知道发在哪个小论坛,姑且就在这儿吧,请问有遇到过这个问题的吗? 请问: 对S3C2410开发板进行引导程序烧录时, 出现 welcome to minicom 2.00.0 OPTIONS........ PRESS CTRL-A Z for help on special keys 不管烧录的是VIVI , ...… 查看全部问答> |
|
我有块智原的arm9开发板,启动信息如下: Uncompressing Linux............................................................ done, booting the kernel. Linux version 2.4.19-rmk4 (root@Sun) (gcc version 2.95.3 20010315 (release)) #13&nb ...… 查看全部问答> |
|
要毕业了,整理下书和工具的东西,准备看看带不走的都送给坛友!~没想到还翻出来一盒这个时钟模块,都忘记了啥时候买的了!~如果论坛DIY的过程中需要时钟显示模块的,我觉得这个是最合适不过的了!~如果论坛哪个DIY的小组需要的,请发帖,我会赠送 ...… 查看全部问答> |




