历史上的今天
今天是:2024年11月09日(星期六)
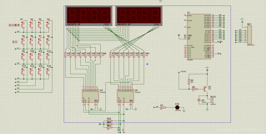
2021年11月09日 | 51单片机实现数码管中的倒计时程序
2021-11-09 来源:eefocus
一、使用proteus绘制简单的电路图,用于后续仿真

二、编写程序
/********************************************************************************************************************
---- @Project: LED-74HC595
---- @File: main.c
---- @Edit: ZHQ
---- @Version: V1.0
---- @CreationTime: 20200607
---- @ModifiedTime: 20200611
---- @Description: 启动和暂停键对应S1键,复位键对应S5键。
---- 按下启动暂停按键时,倒计时开始工作,再按一次启动暂停按键时,
---- 则暂停倒计时。在任何时候,按下复位按键,倒计时将暂停工作,
---- 并且恢复倒计时当前默认值99。
---- 单片机:AT89C52
********************************************************************************************************************/
#include "reg52.h"
/*——————宏定义——————*/
#define FOSC 11059200L
#define T1MS (65536-FOSC/12/500) /*0.5ms timer calculation method in 12Tmode*/
#define const_voice_short 40 /*蜂鸣器短叫的持续时间*/
#define const_voice_long 200 /*蜂鸣器长叫的持续时间*/
#define const_key_time1 20 /*按键去抖动延时的时间*/
#define const_key_time2 20 /*按键去抖动延时的时间*/
#define const_dpy_time_half 200 /*数码管闪烁时间的半值*/
#define const_dpy_time_all 400 /*数码管闪烁时间的全值 一定要比const_dpy_time_half 大*/
/*
* 如何知道1秒钟需要多少个定时中断?
* 这个需要编写一段小程序测试,得到测试的结果后再按比例修正。
* 步骤:
* 第一步:在程序代码上先写入1秒钟大概需要100个定时中断。
* 第二步:把程序烧录进单片机后,上电开始测试,手上同步打开手机里的秒表。
* 如果单片机倒计时跑完了99秒,而手机上的秒表才走了156秒。
* 第三步:那么最终得出1秒钟需要的定时中断次数是:const_1s=(100*99)/156=64
*/
#define const_1s 64 /*大概一秒钟所需要的定时中断次数*/
/*——————变量函数定义及声明——————*/
/*定义数码管的74HC595*/
sbit Dig_Hc595_Sh = P2^0;
sbit Dig_Hc595_St = P2^1;
sbit Dig_Hc595_Ds = P2^2;
/*定义蜂鸣器*/
sbit Beep = P2^7;
/*作为中途暂停指示灯 亮的时候表示中途暂停*/
sbit LED = P3^5;
/*定义按键*/
sbit Key_S1 = P0^0; /*对应S1*/
sbit Key_S2 = P0^1; /*对应S5*/
sbit Key_GND = P0^4; /*模拟独立按键的地GND,因此必须一直输出低电平*/
unsigned char ucKeySec = 0; /*被触发的按键编号*/
unsigned int uiKeyTimeCnt1 = 0; /*按键去抖动延时计数器*/
unsigned char ucKeyLock1 = 0; /*按键触发后自锁的变量标志*/
unsigned int uiKeyTimeCnt2 = 0; /*按键去抖动延时计数器*/
unsigned char ucKeyLock2 = 0; /*按键触发后自锁的变量标志*/
unsigned char ucDigShow8; /*第8位数码管要显示的内容*/
unsigned char ucDigShow7; /*第7位数码管要显示的内容*/
unsigned char ucDigShow6; /*第6位数码管要显示的内容*/
unsigned char ucDigShow5; /*第5位数码管要显示的内容*/
unsigned char ucDigShow4; /*第4位数码管要显示的内容*/
unsigned char ucDigShow3; /*第3位数码管要显示的内容*/
unsigned char ucDigShow2; /*第2位数码管要显示的内容*/
unsigned char ucDigShow1; /*第1位数码管要显示的内容*/
unsigned char ucDigDot8; /*数码管8的小数点是否显示的标志*/
unsigned char ucDigDot7; /*数码管7的小数点是否显示的标志*/
unsigned char ucDigDot6; /*数码管6的小数点是否显示的标志*/
unsigned char ucDigDot5; /*数码管5的小数点是否显示的标志*/
unsigned char ucDigDot4; /*数码管4的小数点是否显示的标志*/
unsigned char ucDigDot3; /*数码管3的小数点是否显示的标志*/
unsigned char ucDigDot2; /*数码管2的小数点是否显示的标志*/
unsigned char ucDigDot1; /*数码管1的小数点是否显示的标志*/
unsigned char ucDigShowTemp = 0; /*临时中间变量*/
unsigned char ucDisplayDriveStep = 1; /*动态扫描数码管的步骤变量*/
unsigned char ucWd1Update = 1; /*窗口1更新显示标志*/
unsigned char ucWd = 1; /*本程序的核心变量,窗口显示变量。类似于一级菜单的变量。代表显示不同的窗口。*/
unsigned char ucCountDown = 99; /*倒计时的当前值*/
unsigned char ucStartFlag = 0; /*暂停与启动的标志位*/
unsigned int uiTimeCnt = 0; /*倒计时的时间计时器*/
unsigned char ucTemp1 = 0; /*中间过渡变量*/
unsigned char ucTemp2 = 0; /*中间过渡变量*/
unsigned char ucTemp3 = 0; /*中间过渡变量*/
unsigned char ucTemp4 = 0; /*中间过渡变量*/
unsigned char ucTemp5 = 0; /*中间过渡变量*/
unsigned char ucTemp6 = 0; /*中间过渡变量*/
unsigned char ucTemp7 = 0; /*中间过渡变量*/
unsigned char ucTemp8 = 0; /*中间过渡变量*/
unsigned int uiVoiceCnt = 0; /*蜂鸣器鸣叫的持续时间计数器*/
void Dig_Hc595_Drive(unsigned char, unsigned char);
/*根据原理图得出的共阴数码管字模表*/
code unsigned char Dig_Table[] =
{
0x3f, /*0 序号0*/
0x06, /*1 序号1*/
0x5b, /*2 序号2*/
0x4f, /*3 序号3*/
0x66, /*4 序号4*/
0x6d, /*5 序号5*/
0x7d, /*6 序号6*/
0x07, /*7 序号7*/
0x7f, /*8 序号8*/
0x6f, /*9 序号9*/
0x00, /*不显示 序号10*/
0x40, /*- 序号11*/
0x73, /*P 序号12*/
};
/**
* @brief 定时器0初始化函数
* @param 无
* @retval 初始化T0
**/
void Init_T0(void)
{
TMOD = 0x01; /*set timer0 as mode1 (16-bit)*/
TL0 = T1MS; /*initial timer0 low byte*/
TH0 = T1MS >> 8; /*initial timer0 high byte*/
}
/**
* @brief 外围初始化函数
* @param 无
* @retval 初始化外围
* 让数码管显示的内容转移到以下几个变量接口上,方便以后编写更上一层的窗口程序。
* 只要更改以下对应变量的内容,就可以显示你想显示的数字。
**/
void Init_Peripheral(void)
{
ucDigDot8 = 0;
ucDigDot7 = 0;
ucDigDot6 = 0;
ucDigDot5 = 0;
ucDigDot4 = 0;
ucDigDot3 = 0;
ucDigDot2 = 0;
ucDigDot1 = 0;
ET0 = 1;/*允许定时中断*/
TR0 = 1;/*启动定时中断*/
EA = 1;/*开总中断*/
}
/**
* @brief 初始化函数
* @param 无
* @retval 初始化单片机
**/
void Init(void)
{
LED = 0;
Beep = 1;
Key_GND = 0;
Dig_Hc595_Drive(0x00, 0x00); /*关闭所有经过另外两个74HC595驱动的LED灯*/
Init_T0();
}
/**
* @brief 延时函数
* @param 无
* @retval 无
**/
void Delay_Long(unsigned int uiDelayLong)
{
unsigned int i;
unsigned int j;
for(i=0;i for(j=0;j<500;j++) /*内嵌循环的空指令数量*/ { ; /*一个分号相当于执行一条空语句*/ } } } /** * @brief 延时函数 * @param 无 * @retval 无 **/ void Delay_Short(unsigned int uiDelayShort) { unsigned int i; for(i=0;i ; /*一个分号相当于执行一条空语句*/ } } /** * @brief 显示数码管字模的驱动函数 * @param 无 * @retval 动态驱动数码管的原理 * 在八位数码管中,在任何一个瞬间,每次只显示其中一位数码管,另外的七个数码管 * 通过设置其公共位com为高电平来关闭显示,只要切换画面的速度足够快,人的视觉就分辨不出来,感觉八个数码管 * 是同时亮的。以下dig_hc595_drive(xx,yy)函数,其中第一个形参xx是驱动数码管段seg的引脚,第二个形参yy是驱动 * 数码管公共位com的引脚。 **/ void Display_Drive(void) { switch(ucDisplayDriveStep) { case 1: /*显示第1位*/ ucDigShowTemp = Dig_Table[ucDigShow1]; if(ucDigDot1 == 1) { ucDigShowTemp = ucDigShowTemp | 0x80; /*显示小数点*/ } Dig_Hc595_Drive(ucDigShowTemp, 0xfe); break; case 2: /*显示第2位*/ ucDigShowTemp = Dig_Table[ucDigShow2]; if(ucDigDot2 == 1) { ucDigShowTemp = ucDigShowTemp | 0x80; /*显示小数点*/ } Dig_Hc595_Drive(ucDigShowTemp, 0xfd); break; case 3: /*显示第3位*/ ucDigShowTemp = Dig_Table[ucDigShow3]; if(ucDigDot3 == 1) { ucDigShowTemp = ucDigShowTemp | 0x80; /*显示小数点*/ } Dig_Hc595_Drive(ucDigShowTemp, 0xfb); break; case 4: /*显示第4位*/ ucDigShowTemp = Dig_Table[ucDigShow4]; if(ucDigDot4 == 1) { ucDigShowTemp = ucDigShowTemp | 0x80; /*显示小数点*/ } Dig_Hc595_Drive(ucDigShowTemp, 0xf7); break; case 5: /*显示第5位*/ ucDigShowTemp = Dig_Table[ucDigShow5]; if(ucDigDot5 == 1) { ucDigShowTemp = ucDigShowTemp | 0x80; /*显示小数点*/ } Dig_Hc595_Drive(ucDigShowTemp, 0xef); break; case 6: /*显示第6位*/ ucDigShowTemp = Dig_Table[ucDigShow6]; if(ucDigDot6 == 1) { ucDigShowTemp = ucDigShowTemp | 0x80; /*显示小数点*/ } Dig_Hc595_Drive(ucDigShowTemp, 0xdf); break; case 7: /*显示第7位*/ ucDigShowTemp = Dig_Table[ucDigShow7]; if(ucDigDot7 == 1) { ucDigShowTemp = ucDigShowTemp | 0x80; /*显示小数点*/ } Dig_Hc595_Drive(ucDigShowTemp, 0xbf); break; case 8: /*显示第8位*/ ucDigShowTemp = Dig_Table[ucDigShow8]; if(ucDigDot8 == 1) { ucDigShowTemp = ucDigShowTemp | 0x80; /*显示小数点*/ } Dig_Hc595_Drive(ucDigShowTemp, 0x7f); break; } ucDisplayDriveStep ++; /*逐位显示*/ if(ucDisplayDriveStep > 8) /*扫描完8个数码管后,重新从第一个开始扫描*/ { ucDisplayDriveStep = 1; } } /** * @brief 数码管的595驱动函数 * @param 无 * @retval * 如果直接是单片机的IO口引脚驱动的数码管,由于驱动的速度太快,此处应该适当增加一点delay延时或者 * 用计数延时的方式来延时,目的是在八位数码管中切换到每位数码管显示的时候,都能停留一会再切换到其它 * 位的数码管界面,这样可以增加显示的效果。但是,由于是间接经过74HC595驱动数码管的, * 在单片机驱动74HC595的时候,dig_hc595_drive函数本身内部需要执行很多指令,已经相当于delay延时了, * 因此这里不再需要加delay延时函数或者计数延时。 **/ void Dig_HC595_Drive(unsigned char ucDigStatusTemp16_09, unsigned char ucDigStatusTemp08_01) { unsigned char i; unsigned char ucTempData; Dig_Hc595_Sh = 0; Dig_Hc595_St = 0; ucTempData = ucDigStatusTemp16_09; /*先送高8位*/ for(i = 0; i < 8; i ++) { if(ucTempData >= 0x80) { Dig_Hc595_Ds = 1; } else { Dig_Hc595_Ds = 0; } /*注意,此处的延时delay_short必须尽可能小,否则动态扫描数码管的速度就不够。*/ Dig_Hc595_Sh = 0; /*SH引脚的上升沿把数据送入寄存器*/ Delay_Short(1); Dig_Hc595_Sh = 1; Delay_Short(1); ucTempData = ucTempData <<1; } ucTempData = ucDigStatusTemp08_01; /*再先送低8位*/ for(i = 0; i < 8; i ++) { if(ucTempData >= 0x80) { Dig_Hc595_Ds = 1; } else { Dig_Hc595_Ds = 0; } Dig_Hc595_Sh = 0; /*SH引脚的上升沿把数据送入寄存器*/ Delay_Short(1); Dig_Hc595_Sh = 1; Delay_Short(1); ucTempData = ucTempData <<1; } Dig_Hc595_St = 0; /*ST引脚把两个寄存器的数据更新输出到74HC595的输出引脚上并且锁存起来*/ Delay_Short(1); Dig_Hc595_St = 1; Delay_Short(1); Dig_Hc595_Sh = 0; /*拉低,抗干扰就增强*/ Dig_Hc595_St = 0; Dig_Hc595_Ds = 0; } /** * @brief 扫描按键 * @param 无 * @retval 放在定时中断里 **/ void Key_Scan(void) { if(Key_S1 == 1) /*IO是高电平,说明按键没有被按下,这时要及时清零一些标志位*/ { ucKeyLock1 = 0; uiKeyTimeCnt1 = 0; } else if(ucKeyLock1 == 0) /*有按键按下,且是第一次被按下*/ { uiKeyTimeCnt1 ++; /*累加定时中断次数*/ if(uiKeyTimeCnt1 > const_key_time1) { uiKeyTimeCnt1 = 0; ucKeyLock1 = 1; /*自锁按键置位,避免一直触发*/ ucKeySec = 1; } } if(Key_S2 == 1) /*IO是高电平,说明按键没有被按下,这时要及时清零一些标志位*/ { ucKeyLock2 = 0; uiKeyTimeCnt2 = 0; } else if(ucKeyLock2 == 0) /*有按键按下,且是第一次被按下*/ { uiKeyTimeCnt2 ++; /*累加定时中断次数*/ if(uiKeyTimeCnt2 > const_key_time2) { uiKeyTimeCnt2 = 0; ucKeyLock2 = 1; /*自锁按键置位,避免一直触发*/ ucKeySec = 2; } } } /** * @brief 按键服务的应用程序 * @param 无 * @retval 无 **/ void Key_Service(void) { switch(ucKeySec) /*启动和暂停按键*/ { case 1: /*加按键,对应S1*/ switch(ucWd) /*在不同的窗口下,设置不同的参数*/ { case 1: ucStartFlag = !ucStartFlag; break; } uiVoiceCnt = const_voice_short; /*按键声音触发,滴一声就停。*/
史海拾趣
|
4.在汽车覆盖件模具设计中引入并行工程思想 4.1.并行工程的概念 并行工程是相对于以往串行生产技术而提出的一种新的产品设计、制造模式,美国防务分析研究所在1988年12月提出了对并行工程的定义 ...… 查看全部问答> |
|
我从论坛上得知,系统上电启动,休眠唤醒,和reset引脚来了有效信号,这三种情况下,系统都先运行reset的那段汇编程序,里面有判断是哪种情况下的reset的。 那个汇编文件究竟是哪个文件夹里的哪个文件??谢谢… 查看全部问答> |
|
#define WrUTXH1(ch) (*(volatile unsigned char *)(0x1d04023))=(unsigned char)(ch) 请各位大侠帮忙解析这语句的结构,我没看懂。帮个忙,谢谢!… 查看全部问答> |
|
上班地点:北京市东城区 薪金范围:8k--12k 福利待遇:五险一金+年终奖+项目奖金+假期 任职要求: 1.本科以上学历,计算机、通信相关专业; 2.3年以上基于linux的嵌入式c开发经验; 3.熟悉3GPP,RF,TCP/IP,vxworks,OSE(实时开发系统 ...… 查看全部问答> |
|
合肥聚能新能源科技有限公司现面向社会高薪诚招光伏逆变器高级项目管理人员,有意者请于本人联系 任职要求:1、全日制本科以上学历,电子、电力,电气自动化或机电一体化相关专业; 2、从事电源开发研究 ...… 查看全部问答> |




