历史上的今天
今天是:2024年11月10日(星期日)
2021年11月10日 | 51单片机实现数码管通过一二级菜单来设置数据的综合程序
2021-11-10 来源:eefocus
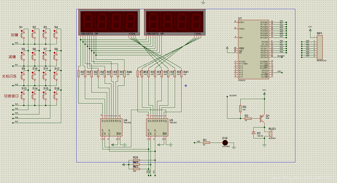
一、使用proteus绘制简单的电路图,用于后续仿真

二、编写程序
/********************************************************************************************************************
---- @Project: LED-74HC595
---- @File: main.c
---- @Edit: ZHQ
---- @Version: V1.0
---- @CreationTime: 20200607
---- @ModifiedTime: 20200607
---- @Description: 用两片74HC595动态驱动八位共阴数码管。
---- 通过按键设置4个不同的参数。
---- 有2个窗口。每个窗口显示2个参数。
---- 第8,7,6,5位数码管显示”P-1 ”代表第1个窗口,显示”P-2 ”代表第2个窗口。
---- 第4,3位数码管显示该窗口下其中一个参数,第2,1位数码管显示该窗口下其中另外
---- 一个参数。每个参数的范围是从0到99。
---- 有四个按键。
---- 一个是切换窗口按键,依次按下此按键,会依次切换窗口显示。一个是“光标闪烁”按
---- 键,依次按下此按键,每两位数码管会依次处于闪烁的状态,哪两位数码管处于闪烁
---- 状态时,此时按加键或者减键就可以设置当前选中的参数。依次按下“光标闪烁”按键,
---- 数码管会在以下3种状态中循环:只有第4,3位数码管闪烁-->只有第2,1位数码管闪烁
---- --->所有的数码管都不闪烁。
---- 单片机:AT89C52
********************************************************************************************************************/
#include "reg52.h"
/*——————宏定义——————*/
#define FOSC 11059200L
#define T1MS (65536-FOSC/12/500) /*0.5ms timer calculation method in 12Tmode*/
#define const_voice_short 40 /*蜂鸣器短叫的持续时间*/
#define const_key_time1 20 /*按键去抖动延时的时间*/
#define const_key_time2 20 /*按键去抖动延时的时间*/
#define const_key_time3 20 /*按键去抖动延时的时间*/
#define const_key_time4 20 /*按键去抖动延时的时间*/
#define const_dpy_time_half 200 /*数码管闪烁时间的半值*/
#define const_dpy_time_all 400 /*数码管闪烁时间的全值 一定要比const_dpy_time_half 大*/
/*——————变量函数定义及声明——————*/
/*定义数码管的74HC595*/
sbit Dig_Hc595_Sh = P2^0;
sbit Dig_Hc595_St = P2^1;
sbit Dig_Hc595_Ds = P2^2;
/*定义蜂鸣器*/
sbit Beep = P2^7;
/*作为中途暂停指示灯 亮的时候表示中途暂停*/
sbit LED = P3^5;
/*定义按键*/
sbit Key_S1 = P0^0; /*对应S1,加键*/
sbit Key_S2 = P0^1; /*对应S5,减键*/
sbit Key_S3 = P0^2; /*对应S9,光标闪烁*/
sbit Key_S4 = P0^3; /*对应S13,切换窗口*/
sbit Key_GND = P0^4; /*模拟独立按键的地GND,因此必须一直输出低电平*/
unsigned char ucKeySec = 0; /*被触发的按键编号*/
unsigned int uiKeyTimeCnt1 = 0; /*按键去抖动延时计数器*/
unsigned char ucKeyLock1 = 0; /*按键触发后自锁的变量标志*/
unsigned int uiKeyTimeCnt2 = 0; /*按键去抖动延时计数器*/
unsigned char ucKeyLock2 = 0; /*按键触发后自锁的变量标志*/
unsigned int uiKeyTimeCnt3 = 0; /*按键去抖动延时计数器*/
unsigned char ucKeyLock3 = 0; /*按键触发后自锁的变量标志*/
unsigned int uiKeyTimeCnt4 = 0; /*按键去抖动延时计数器*/
unsigned char ucKeyLock4 = 0; /*按键触发后自锁的变量标志*/
unsigned char ucDigShow8; /*第8位数码管要显示的内容*/
unsigned char ucDigShow7; /*第7位数码管要显示的内容*/
unsigned char ucDigShow6; /*第6位数码管要显示的内容*/
unsigned char ucDigShow5; /*第5位数码管要显示的内容*/
unsigned char ucDigShow4; /*第4位数码管要显示的内容*/
unsigned char ucDigShow3; /*第3位数码管要显示的内容*/
unsigned char ucDigShow2; /*第2位数码管要显示的内容*/
unsigned char ucDigShow1; /*第1位数码管要显示的内容*/
unsigned char ucDigDot8; /*数码管8的小数点是否显示的标志*/
unsigned char ucDigDot7; /*数码管7的小数点是否显示的标志*/
unsigned char ucDigDot6; /*数码管6的小数点是否显示的标志*/
unsigned char ucDigDot5; /*数码管5的小数点是否显示的标志*/
unsigned char ucDigDot4; /*数码管4的小数点是否显示的标志*/
unsigned char ucDigDot3; /*数码管3的小数点是否显示的标志*/
unsigned char ucDigDot2; /*数码管2的小数点是否显示的标志*/
unsigned char ucDigDot1; /*数码管1的小数点是否显示的标志*/
unsigned char ucDigShowTemp = 0; /*临时中间变量*/
unsigned char ucDisplayDriveStep = 1; /*动态扫描数码管的步骤变量*/
unsigned char ucWd1Update = 1; /*窗口1更新显示标志*/
unsigned char ucWd2Update = 1; /*窗口2更新显示标志*/
unsigned char ucWd = 1; /*本程序的核心变量,窗口显示变量。类似于一级菜单的变量。代表显示不同的窗口。*/
unsigned char ucPart = 0; /*本程序的核心变量,局部显示变量。类似于二级菜单的变量。代表显示不同的局部。*/
unsigned char ucWd1Part1Update = 0; /*在窗口1中,局部1的更新显示标志*/
unsigned char ucWd1Part2Update = 0; /*在窗口1中,局部2的更新显示标志*/
unsigned char ucWd2Part1Update = 0; /*在窗口2中,局部1的更新显示标志*/
unsigned char ucWd2Part2Update = 0; /*在窗口2中,局部2的更新显示标志*/
unsigned int uiSetData1 = 0; /*本程序中需要被设置的参数1*/
unsigned int uiSetData2 = 0; /*本程序中需要被设置的参数2*/
unsigned int uiSetData3 = 0; /*本程序中需要被设置的参数3*/
unsigned int uiSetData4 = 0; /*本程序中需要被设置的参数4*/
unsigned char ucTemp1 = 0; /*中间过渡变量*/
unsigned char ucTemp2 = 0; /*中间过渡变量*/
unsigned char ucTemp3 = 0; /*中间过渡变量*/
unsigned char ucTemp4 = 0; /*中间过渡变量*/
unsigned char ucTemp5 = 0; /*中间过渡变量*/
unsigned char ucTemp6 = 0; /*中间过渡变量*/
unsigned char ucTemp7 = 0; /*中间过渡变量*/
unsigned char ucTemp8 = 0; /*中间过渡变量*/
unsigned int uiDpyTimeCnt = 0; /*数码管的闪烁计时器,放在定时中断里不断累加*/
unsigned int uiVoiceCnt = 0; /*蜂鸣器鸣叫的持续时间计数器*/
void Dig_Hc595_Drive(unsigned char, unsigned char);
/*根据原理图得出的共阴数码管字模表*/
code unsigned char Dig_Table[] =
{
0x3f, /*0 序号0*/
0x06, /*1 序号1*/
0x5b, /*2 序号2*/
0x4f, /*3 序号3*/
0x66, /*4 序号4*/
0x6d, /*5 序号5*/
0x7d, /*6 序号6*/
0x07, /*7 序号7*/
0x7f, /*8 序号8*/
0x6f, /*9 序号9*/
0x00, /*不显示 序号10*/
0x40, /*- 序号11*/
0x73, /*P 序号12*/
};
/**
* @brief 定时器0初始化函数
* @param 无
* @retval 初始化T0
**/
void Init_T0(void)
{
TMOD = 0x01; /*set timer0 as mode1 (16-bit)*/
TL0 = T1MS; /*initial timer0 low byte*/
TH0 = T1MS >> 8; /*initial timer0 high byte*/
}
/**
* @brief 外围初始化函数
* @param 无
* @retval 初始化外围
* 让数码管显示的内容转移到以下几个变量接口上,方便以后编写更上一层的窗口程序。
* 只要更改以下对应变量的内容,就可以显示你想显示的数字。
**/
void Init_Peripheral(void)
{
ucDigDot8 = 0;
ucDigDot7 = 0;
ucDigDot6 = 0;
ucDigDot5 = 0;
ucDigDot4 = 0;
ucDigDot3 = 0;
ucDigDot2 = 0;
ucDigDot1 = 0;
ET0 = 1;/*允许定时中断*/
TR0 = 1;/*启动定时中断*/
EA = 1;/*开总中断*/
}
/**
* @brief 初始化函数
* @param 无
* @retval 初始化单片机
**/
void Init(void)
{
LED = 0;
Beep = 1;
Key_GND = 0;
Dig_Hc595_Drive(0x00, 0x00); /*关闭所有经过另外两个74HC595驱动的LED灯*/
Init_T0();
}
/**
* @brief 延时函数
* @param 无
* @retval 无
**/
void Delay_Long(unsigned int uiDelayLong)
{
unsigned int i;
unsigned int j;
for(i=0;i for(j=0;j<500;j++) /*内嵌循环的空指令数量*/ { ; /*一个分号相当于执行一条空语句*/ } } } /** * @brief 延时函数 * @param 无 * @retval 无 **/ void Delay_Short(unsigned int uiDelayShort) { unsigned int i; for(i=0;i ; /*一个分号相当于执行一条空语句*/ } } /** * @brief 显示数码管字模的驱动函数 * @param 无 * @retval 动态驱动数码管的原理 * 在八位数码管中,在任何一个瞬间,每次只显示其中一位数码管,另外的七个数码管 * 通过设置其公共位com为高电平来关闭显示,只要切换画面的速度足够快,人的视觉就分辨不出来,感觉八个数码管 * 是同时亮的。以下dig_hc595_drive(xx,yy)函数,其中第一个形参xx是驱动数码管段seg的引脚,第二个形参yy是驱动 * 数码管公共位com的引脚。 **/ void Display_Drive(void) { switch(ucDisplayDriveStep) { case 1: /*显示第1位*/ ucDigShowTemp = Dig_Table[ucDigShow1]; if(ucDigDot1 == 1) { ucDigShowTemp = ucDigShowTemp | 0x80; /*显示小数点*/ } Dig_Hc595_Drive(ucDigShowTemp, 0xfe); break; case 2: /*显示第2位*/ ucDigShowTemp = Dig_Table[ucDigShow2]; if(ucDigDot2 == 1) { ucDigShowTemp = ucDigShowTemp | 0x80; /*显示小数点*/ } Dig_Hc595_Drive(ucDigShowTemp, 0xfd); break; case 3: /*显示第3位*/ ucDigShowTemp = Dig_Table[ucDigShow3]; if(ucDigDot3 == 1) { ucDigShowTemp = ucDigShowTemp | 0x80; /*显示小数点*/ } Dig_Hc595_Drive(ucDigShowTemp, 0xfb); break; case 4: /*显示第4位*/ ucDigShowTemp = Dig_Table[ucDigShow4]; if(ucDigDot4 == 1) { ucDigShowTemp = ucDigShowTemp | 0x80; /*显示小数点*/ } Dig_Hc595_Drive(ucDigShowTemp, 0xf7); break; case 5: /*显示第5位*/ ucDigShowTemp = Dig_Table[ucDigShow5]; if(ucDigDot5 == 1) { ucDigShowTemp = ucDigShowTemp | 0x80; /*显示小数点*/ } Dig_Hc595_Drive(ucDigShowTemp, 0xef); break; case 6: /*显示第6位*/ ucDigShowTemp = Dig_Table[ucDigShow6]; if(ucDigDot6 == 1) { ucDigShowTemp = ucDigShowTemp | 0x80; /*显示小数点*/ } Dig_Hc595_Drive(ucDigShowTemp, 0xdf); break; case 7: /*显示第7位*/ ucDigShowTemp = Dig_Table[ucDigShow7]; if(ucDigDot7 == 1) { ucDigShowTemp = ucDigShowTemp | 0x80; /*显示小数点*/ } Dig_Hc595_Drive(ucDigShowTemp, 0xbf); break; case 8: /*显示第8位*/ ucDigShowTemp = Dig_Table[ucDigShow8]; if(ucDigDot8 == 1) { ucDigShowTemp = ucDigShowTemp | 0x80; /*显示小数点*/ } Dig_Hc595_Drive(ucDigShowTemp, 0x7f); break; } ucDisplayDriveStep ++; /*逐位显示*/ if(ucDisplayDriveStep > 8) /*扫描完8个数码管后,重新从第一个开始扫描*/ { ucDisplayDriveStep = 1; } } /** * @brief 数码管的595驱动函数 * @param 无 * @retval * 如果直接是单片机的IO口引脚驱动的数码管,由于驱动的速度太快,此处应该适当增加一点delay延时或者 * 用计数延时的方式来延时,目的是在八位数码管中切换到每位数码管显示的时候,都能停留一会再切换到其它 * 位的数码管界面,这样可以增加显示的效果。但是,由于是间接经过74HC595驱动数码管的, * 在单片机驱动74HC595的时候,dig_hc595_drive函数本身内部需要执行很多指令,已经相当于delay延时了, * 因此这里不再需要加delay延时函数或者计数延时。 **/ void Dig_HC595_Drive(unsigned char ucDigStatusTemp16_09, unsigned char ucDigStatusTemp08_01) { unsigned char i; unsigned char ucTempData; Dig_Hc595_Sh = 0; Dig_Hc595_St = 0; ucTempData = ucDigStatusTemp16_09; /*先送高8位*/ for(i = 0; i < 8; i ++) { if(ucTempData >= 0x80) { Dig_Hc595_Ds = 1; } else { Dig_Hc595_Ds = 0; } /*注意,此处的延时delay_short必须尽可能小,否则动态扫描数码管的速度就不够。*/ Dig_Hc595_Sh = 0; /*SH引脚的上升沿把数据送入寄存器*/ Delay_Short(1); Dig_Hc595_Sh = 1; Delay_Short(1); ucTempData = ucTempData <<1; } ucTempData = ucDigStatusTemp08_01; /*再先送低8位*/ for(i = 0; i < 8; i ++) { if(ucTempData >= 0x80) { Dig_Hc595_Ds = 1; } else { Dig_Hc595_Ds = 0; } Dig_Hc595_Sh = 0; /*SH引脚的上升沿把数据送入寄存器*/ Delay_Short(1); Dig_Hc595_Sh = 1; Delay_Short(1); ucTempData = ucTempData <<1; } Dig_Hc595_St = 0; /*ST引脚把两个寄存器的数据更新输出到74HC595的输出引脚上并且锁存起来*/ Delay_Short(1); Dig_Hc595_St = 1; Delay_Short(1); Dig_Hc595_Sh = 0; /*拉低,抗干扰就增强*/ Dig_Hc595_St = 0; Dig_Hc595_Ds = 0; } /** * @brief 扫描按键 * @param 无 * @retval 放在定时中断里 **/ void Key_Scan(void) { if(Key_S1 == 1) /*IO是高电平,说明按键没有被按下,这时要及时清零一些标志位*/ { ucKeyLock1 = 0; uiKeyTimeCnt1 = 0; } else if(ucKeyLock1 == 0) /*有按键按下,且是第一次被按下*/
史海拾趣
|
几天前LED3216点阵屏控制板完工(见LED3216点阵屏控制板【图】),一有硬件就迫不及待地尝试写了这个电子钟的程序,很惭愧,移花接木随便搞了下,马上就要回家了,没时间弄了。因为只想搞出现象来,导致程序结构混乱,不具有代表性,升级也困难。以 ...… 查看全部问答> |
|
求在深圳嵌入式硬件设计...我们要做i.MX51(Arm Cortex A8)产品.请有相关经验者与我联系,合作形式多样可选.谢谢!!!QQ705489316 要做的产品为:10.1寸的带触摸屏的平板电脑(类似于iPad) … 查看全部问答> |
|
这是警告 BUILD: [00:0000000008:WARNS ] Directory: E:\\WINCE500\\PRIVATE\\OSINTERNAL\\TEST\\HAL\\ does not exist. BUILD: [00:0000000020:WARNS ] Directory: E:\\WINCE500\\platform\\common\\src\\inc E:\\WINCE500\\public\\common\\o ...… 查看全部问答> |
|
http://topic.eeworld.net/u/20090807/18/56aa3841-49c4-486a-813e-c639c0e05214.html?41788,从您的回复中看出我们问题很相识,希望得到回复,给您发消息未见回复。… 查看全部问答> |
|
欢迎进入嵌入式软件开发网站讨论单片开发的相关问题 嵌入式软件开发网站首页 http://www.embeddedsoft.cn/ 嵌入式软件开发网站论坛 http://www.embeddedsoft.cn/bbs… 查看全部问答> |
|
想在虚拟机里建个WIN98的驱动开发环境,不知需要准备那些工具? 本来买本教材,不幸的是它里面是用ms v7.0、masm及98DDK来讲解例子的。我从网上找到的98DDK和书里用的DDK还有点不一样。另外我想在虚拟机上做驱动开发调试不知该怎么做?… 查看全部问答> |
|
Bit-banding技术, 即给每个bit位建立一个对应的别名,通过别名来直接访问此bit 1MB的RAM给了32MB的别名空间,一个Byte也就需要8个别名,却给了32个空间,所以将别名空间的低2位不用,常为0.这样就使1MB的RAM空间和32MB的别名空间一一对应了. &n ...… 查看全部问答> |
|
瓦斯监测对于煤矿安全具有重要作用, 煤矿井下终端和监控分站之间的通信对完成瓦斯监测任务起到重要作用 。本系统采用低功耗单片机 MS P 4 3 0 F 1 4 7和 R S 4 8 5总线完成煤矿井下监控分站与远程终端的通信。传感器检测到的瓦斯浓度 ...… 查看全部问答> |
|
没什么基础,但还是动手做点东西。 一个传感器,返回高低电平(高4.7v 低0.2v) 想用单片机读取返回信号。 可是发现,直接用单片机管脚接开发板上的VCC,单片机可以检测到高电平啊,但是接传感器的返回信号就是无法识别的样子,用电 ...… 查看全部问答> |




