历史上的今天
今天是:2024年11月10日(星期日)
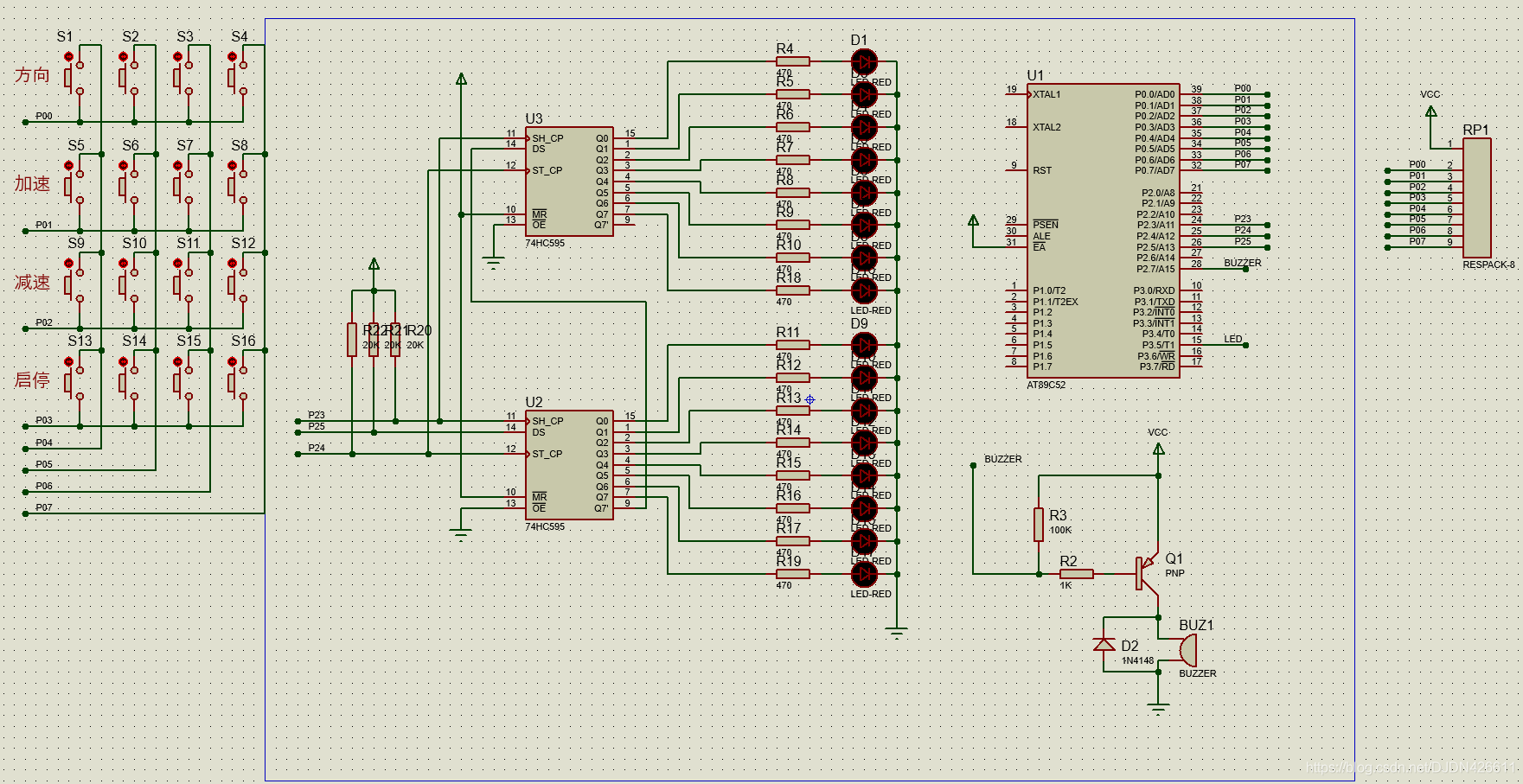
2021年11月10日 | 51单片机实现两片联级74HC595控制跑马灯
2021-11-10 来源:eefocus
一、使用proteus绘制简单的电路图,用于后续仿真

二、编写程序
/********************************************************************************************************************
---- @Project: LED-74HC595
---- @File: main.c
---- @Edit: ZHQ
---- @Version: V1.0
---- @CreationTime: 20200529
---- @ModifiedTime: 20200529
---- @Description: 第1个至第8个LED灯一直不亮。在第9个至第16个LED灯,依次逐个
---- 亮灯并且每次只能亮一个灯。每按一次独立按键S13键,原来运行的跑马灯会暂停,原
---- 来暂停的跑马灯会运行。用S1来改变方向,用S5和S9来改变速度。
---- 单片机:AT89C52
********************************************************************************************************************/
#include "reg52.h"
/*——————宏定义——————*/
#define FOSC 11059200L
#define T1MS (65536-FOSC/12/1000) /*1ms timer calculation method in 12Tmode*/
#define const_voice_short 80 /*蜂鸣器短叫的持续时间*/
#define const_key_time1 40
#define const_key_time2 40
#define const_key_time3 40
#define const_key_time4 40
/*——————变量函数定义及声明——————*/
/*定义74HC595*/
sbit Hc595_Sh = P2^3;
sbit Hc595_St = P2^4;
sbit Hc595_Ds = P2^5;
/*定义蜂鸣器*/
sbit Beep = P2^7;
/*定义按键*/
sbit Key_S1 = P0^0; /*定义按键S1,对应S1*/
sbit Key_S2 = P0^1; /*定义按键S2,对应S5*/
sbit Key_S3 = P0^2; /*定义按键S3,对应S9*/
sbit Key_S4 = P0^3; /*定义按键S4,对应S13*/
sbit Key_Gnd = P0^4; /*定义按键模拟地*/
unsigned char ucLED1 = 0; /*代表16个灯的亮灭状态,0代表灭,1代表亮*/
unsigned char ucLED2 = 0;
unsigned char ucLED3 = 0;
unsigned char ucLED4 = 0;
unsigned char ucLED5 = 0;
unsigned char ucLED6 = 0;
unsigned char ucLED7 = 0;
unsigned char ucLED8 = 0;
unsigned char ucLED9 = 0;
unsigned char ucLED10 = 0;
unsigned char ucLED11 = 0;
unsigned char ucLED12 = 0;
unsigned char ucLED13 = 0;
unsigned char ucLED14 = 0;
unsigned char ucLED15 = 0;
unsigned char ucLED16 = 0;
unsigned char ucLed_update = 0; /*刷新变量。每次更改LED灯的状态都要更新一次。*/
unsigned char ucLedStep_01_08 = 0; /*第1个至第8个LED跑马灯的步骤变量*/
unsigned int uiTimeCnt_01_08 = 0; /*第1个至第8个LED跑马灯的统计定时中断次数的延时计数器*/
unsigned char ucLedStep_09_16 = 0; /*第9个至第16个LED跑马灯的步骤变量*/
unsigned int uiTimeCnt_09_16 = 0; /*第9个至第16个LED跑马灯的统计定时中断次数的延时计数器*/
unsigned char ucLedStatus16_09 = 0; /*代表底层74HC595输出状态的中间变量*/
unsigned char ucLedStatus08_01 = 0; /*代表底层74HC595输出状态的中间变量*/
unsigned char ucKeySec = 0; /*被触发的按键编号*/
unsigned int uiKeyTimeCnt1 = 0; /*按键去抖动延时计数器*/
unsigned char ucKeyLock2 = 0; /*按键触发后自锁的变量标志*/
unsigned int uiKeyTimeCnt2 = 0; /*按键去抖动延时计数器*/
unsigned char ucKeyLock3 = 0; /*按键触发后自锁的变量标志*/
unsigned int uiKeyTimeCnt3 = 0; /*按键去抖动延时计数器*/
unsigned char ucKeyLock1 = 0; /*按键触发后自锁的变量标志*/
unsigned int uiKeyTimeCnt4 = 0; /*按键去抖动延时计数器*/
unsigned char ucKeyLock4 = 0; /*按键触发后自锁的变量标志*/
unsigned int uiVoiceCnt = 0; /*蜂鸣器鸣叫的持续时间计数器*/
unsigned int uiSetTimeLevel_09_16 = 300; /*速度变量,此数值越大速度越慢,此数值越小速度越快。*/
unsigned char ucLedDirFlag = 0; /*方向变量,把按键与跑马灯关联起来的核心变量,0代表正方向,1代表反方向*/
unsigned char ucLedStartFlag = 1; /*启动和暂停的变量,0代表暂停,1代表启动*/
/**
* @brief 定时器0初始化函数
* @param 无
* @retval 初始化T0
**/
void Init_T0(void)
{
TMOD = 0x01; /*set timer0 as mode1 (16-bit)*/
TL0 = T1MS; /*initial timer0 low byte*/
TH0 = T1MS >> 8; /*initial timer0 high byte*/
}
/**
* @brief 外围初始化函数
* @param 无
* @retval 初始化外围
**/
void Init_Peripheral(void)
{
ET0 = 1;/*允许定时中断*/
TR0 = 1;/*启动定时中断*/
EA = 1;/*开总中断*/
}
/**
* @brief 初始化函数
* @param 无
* @retval 初始化单片机
**/
void Init(void)
{
Key_Gnd = 0;
Beep = 1;
Init_T0();
}
/**
* @brief 延时函数
* @param 无
* @retval 无
**/
void Delay_Long(unsigned int uiDelayLong)
{
unsigned int i;
unsigned int j;
for(i=0;i for(j=0;j<500;j++) /*内嵌循环的空指令数量*/ { ; /*一个分号相当于执行一条空语句*/ } } } /** * @brief 延时函数 * @param 无 * @retval 无 **/ void Delay_Short(unsigned int uiDelayShort) { unsigned int i; for(i=0;i ; /*一个分号相当于执行一条空语句*/ } } /** * @brief 扫描按键 * @param 无 * @retval 放在定时中断里 **/ void Key_Scan(void) { if(Key_S1 == 1) /*IO是高电平,说明按键没有被按下,这时要及时清零一些标志位*/ { ucKeyLock1 = 0; uiKeyTimeCnt1 = 0; } else if(ucKeyLock1 == 0) /*有按键按下,且是第一次被按下*/ { uiKeyTimeCnt1 ++; /*累加定时中断次数*/ if(uiKeyTimeCnt1 > const_key_time1) { uiKeyTimeCnt1 = 0; ucKeyLock1 = 1; /*自锁按键置位,避免一直触发*/ ucKeySec = 1; } } if(Key_S2 == 1) /*IO是高电平,说明按键没有被按下,这时要及时清零一些标志位*/ { ucKeyLock2 = 0; uiKeyTimeCnt2 = 0; } else if(ucKeyLock2 == 0) /*有按键按下,且是第一次被按下*/ { uiKeyTimeCnt2 ++; /*累加定时中断次数*/ if(uiKeyTimeCnt2 > const_key_time2) { uiKeyTimeCnt2 = 0; ucKeyLock2 = 1; /*自锁按键置位,避免一直触发*/ ucKeySec = 2; } } if(Key_S3 == 1) /*IO是高电平,说明按键没有被按下,这时要及时清零一些标志位*/ { ucKeyLock3 = 0; uiKeyTimeCnt3 = 0; } else if(ucKeyLock3 == 0) /*有按键按下,且是第一次被按下*/ { uiKeyTimeCnt3 ++; /*累加定时中断次数*/ if(uiKeyTimeCnt3 > const_key_time3) { uiKeyTimeCnt3 = 0; ucKeyLock3 = 1; /*自锁按键置位,避免一直触发*/ ucKeySec = 3; } } if(Key_S4 == 1) /*IO是高电平,说明按键没有被按下,这时要及时清零一些标志位*/ { ucKeyLock4 = 0; uiKeyTimeCnt4 = 0; } else if(ucKeyLock4 == 0) /*有按键按下,且是第一次被按下*/ { uiKeyTimeCnt4 ++; /*累加定时中断次数*/ if(uiKeyTimeCnt4 > const_key_time4) { uiKeyTimeCnt4 = 0; ucKeyLock4 = 1; /*自锁按键置位,避免一直触发*/ ucKeySec = 4; } } } /** * @brief 按键服务的应用程序 * @param 无 * @retval 无 **/ void Key_Service(void) { switch(ucKeySec) /*按键服务状态切换*/ { case 1: /*改变跑马灯方向的按键,对应S1*/ if(ucLedDirFlag == 0) /*通过中间变量改变跑马灯的方向*/ { ucLedDirFlag = 1; } else { ucLedDirFlag = 0; } uiVoiceCnt = const_voice_short; /*按键声音触发,滴一声就停。*/ ucKeySec = 0; /*响应按键服务处理程序后,按键编号清零,避免一致触发*/ break; case 2: if(uiSetTimeLevel_09_16 >= 50) { uiSetTimeLevel_09_16 = uiSetTimeLevel_09_16 - 10; } else /*最快限定在50*/ { uiSetTimeLevel_09_16 = 50; } uiVoiceCnt = const_voice_short; ucKeySec = 0; break; case 3: if(uiSetTimeLevel_09_16 <= 550) { uiSetTimeLevel_09_16 = uiSetTimeLevel_09_16 + 10; } else /*最快限定在550*/ { uiSetTimeLevel_09_16 = 550; } uiVoiceCnt = const_voice_short; ucKeySec = 0; break; case 4: if(ucLedStartFlag == 1) /*启动和暂停两种状态循环切换*/ { ucLedStartFlag = 0; } else { ucLedStartFlag = 1; } uiVoiceCnt = const_voice_short; ucKeySec = 0; break; } } /** * @brief 595驱动函数 * @param 无 * @retval * 两个联级74HC595的工作过程: * 每个74HC595内部都有一个8位的寄存器,两个联级起来就有两个寄存器。ST引脚就相当于一个刷新 * 信号引脚,当ST引脚产生一个上升沿信号时,就会把寄存器的数值输出到74HC595的输出引脚并且锁存起来, * DS是数据引脚,SH是把新数据送入寄存器的时钟信号。也就是说,SH引脚负责把数据送入到寄存器里,ST引脚 * 负责把寄存器的数据更新输出到74HC595的输出引脚上并且锁存起来。 **/ void HC595_Drive(unsigned char ucLedStatusTemp16_09, unsigned char ucLedStatusTemp08_01) { unsigned char i; unsigned char ucTempData; Hc595_Sh = 0; Hc595_St = 0; ucTempData = ucLedStatusTemp16_09; /*先送高8位*/ for(i = 0; i < 8; i ++) { if(ucTempData >= 0x80) { Hc595_Ds = 1; } else { Hc595_Ds = 0; } Hc595_Sh = 0; /*SH引脚的上升沿把数据送入寄存器*/ Delay_Short(15); Hc595_Sh = 1; Delay_Short(15); ucTempData = ucTempData <<1; } ucTempData = ucLedStatusTemp08_01; /*再先送低8位*/ for(i = 0; i < 8; i ++) { if(ucTempData >= 0x80) { Hc595_Ds = 1; } else { Hc595_Ds = 0; } Hc595_Sh = 0; /*SH引脚的上升沿把数据送入寄存器*/ Delay_Short(15); Hc595_Sh = 1; Delay_Short(15); ucTempData = ucTempData <<1; } Hc595_St = 0; /*ST引脚把两个寄存器的数据更新输出到74HC595的输出引脚上并且锁存起来*/ Delay_Short(15); Hc595_St = 1; Delay_Short(15); Hc595_Sh = 0; /*拉低,抗干扰就增强*/ Hc595_St = 0; Hc595_Ds = 0; } /** * @brief LED更新函数 * @param 无 * @retval * 把74HC595驱动程序翻译成类似单片机IO口直接驱动方式的过程。 * 每次更新LED输出,记得都要把ucLed_update置1表示更新。 **/ void LED_Update() { if(ucLed_update == 1) { ucLed_update = 0; /*及时清零,让它产生只更新一次的效果,避免一直更新。*/ if(ucLED1 == 1) { ucLedStatus08_01 = ucLedStatus08_01 | 0x01; } else { ucLedStatus08_01 = ucLedStatus08_01 & 0xfe; } if(ucLED2 == 1) { ucLedStatus08_01 = ucLedStatus08_01 | 0x02; } else { ucLedStatus08_01 = ucLedStatus08_01 & 0xfd; } if(ucLED3 == 1) { ucLedStatus08_01 = ucLedStatus08_01 | 0x04; } else { ucLedStatus08_01 = ucLedStatus08_01 & 0xfb; } if(ucLED4 == 1) { ucLedStatus08_01 = ucLedStatus08_01 | 0x08; } else { ucLedStatus08_01 = ucLedStatus08_01 & 0xf7; } if(ucLED5 == 1) { ucLedStatus08_01 = ucLedStatus08_01 | 0x10; } else { ucLedStatus08_01 = ucLedStatus08_01 & 0xef; } if(ucLED6 == 1) { ucLedStatus08_01 = ucLedStatus08_01 | 0x20; } else { ucLedStatus08_01 = ucLedStatus08_01 & 0xdf; } if(ucLED7 == 1) { ucLedStatus08_01 = ucLedStatus08_01 | 0x40; } else { ucLedStatus08_01 = ucLedStatus08_01 & 0xbf; } if(ucLED8 == 1) { ucLedStatus08_01 = ucLedStatus08_01 | 0x80; } else { ucLedStatus08_01 = ucLedStatus08_01 & 0x7f; } if(ucLED9 == 1) { ucLedStatus16_09 = ucLedStatus16_09 | 0x01; } else { ucLedStatus16_09 = ucLedStatus16_09 & 0xfe; } if(ucLED10 == 1) { ucLedStatus16_09 = ucLedStatus16_09 | 0x02; } else { ucLedStatus16_09 = ucLedStatus16_09 & 0xfd; } if(ucLED11 == 1) { ucLedStatus16_09 = ucLedStatus16_09 | 0x04; } else { ucLedStatus16_09 = ucLedStatus16_09 & 0xfb; } if(ucLED12 == 1) { ucLedStatus16_09 = ucLedStatus16_09 | 0x08; } else { ucLedStatus16_09 = ucLedStatus16_09 & 0xf7; } if(ucLED13 == 1) { ucLedStatus16_09 = ucLedStatus16_09 | 0x10; } else { ucLedStatus16_09 = ucLedStatus16_09 & 0xef; } if(ucLED14 == 1) { ucLedStatus16_09 = ucLedStatus16_09 | 0x20; } else { ucLedStatus16_09 = ucLedStatus16_09 & 0xdf; } if(ucLED15 == 1) { ucLedStatus16_09 = ucLedStatus16_09 | 0x40; } else { ucLedStatus16_09 = ucLedStatus16_09 & 0xbf; } if(ucLED16 == 1) { ucLedStatus16_09 = ucLedStatus16_09 | 0x80; } else { ucLedStatus16_09 = ucLedStatus16_09 & 0x7f; } HC595_Drive(ucLedStatus16_09, ucLedStatus08_01); } } ///** //* @brief LED服务函数 //* @param 无 //* @retval 无 //**/ //void LED_Flicker_01_08(void)
史海拾趣
|
请问大家用C开发AVR时使用的是哪个开发环境,哪个更好用. 刚刚从C51转到AVR我这里有三个开发环境,AVR Studio | ICCAVR | cvavr | 其中,AVR Studio是买仿真器自带的,现在准备用Mega64做个。产品不知哪个开发环境好用更适合开发呢? 请大家指点 ...… 查看全部问答> |
|
FPGA可综合性对初学着的一些建议一、HDL不是硬件设计语言 过去笔者曾碰到过不少VHDL或Verilog HDL的初学者问一些相似的问题,诸如如何实现除法、开根号,如何写循环语句等等。在这个论坛上,也时常能看到一些网友提出这一类的问题。 对于这些问 ...… 查看全部问答> |
|
有哪位弄过ES56031混响吗? 我按照datasheet的时序,采用UCOM模式,依次发送D4,D3,D2,D1,SHEEP = 10110,但是就是得不到正确的延时啊,总是得到最小的那个延时12MS,我怀疑是一个初始值,也就是说我没有设置成功。… 查看全部问答> |
|
“外包在线”网络技术有限公司CEO喻烜为大家讲述了她鲜为人知的创业经历,从初识“外包”到立志创业,从寻求投资到初有成就,借由这朵铿锵玫瑰坚韧不拔的毅力和非凡的智慧,国内首家外包服务网络平台终于问世,自此“外包”服务更加平民化,从 ...… 查看全部问答> |
|
地址总线A15—A0(低),存储器地址空间为3000H-67FFH,按字节编址。其中3000H-4FFH为ROM区,选用EPROM芯片(4K*2b/片);5000H-67FFH为RAM区,选用DRAM芯片(2K*4位/片) 解释3000H是如何推出(A15A14为00),而 4FFFH又是如何推出(A15A14为01) ...… 查看全部问答> |
|
国内站点: 华恒公司的主页,里面有很多的相关资料,有待大家去发现 http://www.hhcn.com/chinese/embedlinux-res.html SkyEye嵌入式硬件仿真项目 www.skyeye.org http://gro.clinux.org/projects/skyeye/ 公社的SkyEye项目专栏 http://www.linuxfa ...… 查看全部问答> |




