历史上的今天
今天是:2024年11月10日(星期日)
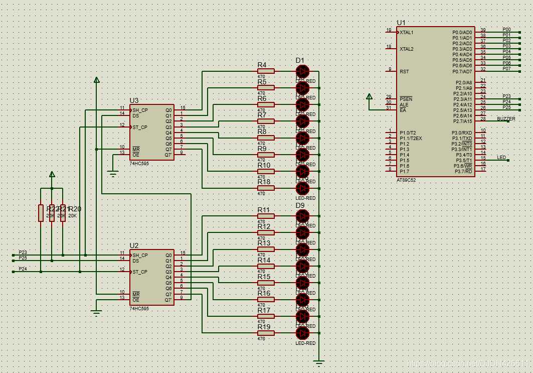
2021年11月10日 | 51单片机实现两片联级74HC595多任务并行处理两路跑马灯
2021-11-10 来源:eefocus
一、使用proteus绘制简单的电路图,用于后续仿真

二、编写程序
/********************************************************************************************************************
---- @Project: LED-74HC595
---- @File: main.c
---- @Edit: ZHQ
---- @Version: V1.0
---- @CreationTime: 20200528
---- @ModifiedTime: 20200528
---- @Description: 第一路独立运行的任务是:第1个至第8个LED灯,先依次逐个亮,再依次逐个灭。
---- 第二路独立运行的任务是:第9个至第16个LED灯,依次逐个亮灯并且每次只能亮一个灯。第1至第8个LED灯一直灭。
---- 单片机:AT89C52
********************************************************************************************************************/
#include "reg52.h"
/*——————宏定义——————*/
#define FOSC 11059200L
#define T1MS (65536-FOSC/12/1000) /*1ms timer calculation method in 12Tmode*/
#define const_time_level_01_08 400
#define const_time_level_09_16 600
/*——————变量函数定义及声明——————*/
/*定义74HC595*/
sbit Hc595_Sh = P2^3;
sbit Hc595_St = P2^4;
sbit Hc595_Ds = P2^5;
unsigned char ucLED1 = 0; /*代表16个灯的亮灭状态,0代表灭,1代表亮*/
unsigned char ucLED2 = 0;
unsigned char ucLED3 = 0;
unsigned char ucLED4 = 0;
unsigned char ucLED5 = 0;
unsigned char ucLED6 = 0;
unsigned char ucLED7 = 0;
unsigned char ucLED8 = 0;
unsigned char ucLED9 = 0;
unsigned char ucLED10 = 0;
unsigned char ucLED11 = 0;
unsigned char ucLED12 = 0;
unsigned char ucLED13 = 0;
unsigned char ucLED14 = 0;
unsigned char ucLED15 = 0;
unsigned char ucLED16 = 0;
unsigned char ucLed_update = 0; /*刷新变量。每次更改LED灯的状态都要更新一次。*/
unsigned char ucLedStep_01_08 = 0; /*第1个至第8个LED跑马灯的步骤变量*/
unsigned int uiTimeCnt_01_08 = 0; /*第1个至第8个LED跑马灯的统计定时中断次数的延时计数器*/
unsigned char ucLedStep_09_16 = 0; /*第9个至第16个LED跑马灯的步骤变量*/
unsigned int uiTimeCnt_09_16 = 0; /*第9个至第16个LED跑马灯的统计定时中断次数的延时计数器*/
unsigned char ucLedStatus16_09 = 0; /*代表底层74HC595输出状态的中间变量*/
unsigned char ucLedStatus08_01 = 0; /*代表底层74HC595输出状态的中间变量*/
/**
* @brief 定时器0初始化函数
* @param 无
* @retval 初始化T0
**/
void Init_T0(void)
{
TMOD = 0x01; /*set timer0 as mode1 (16-bit)*/
TL0 = T1MS; /*initial timer0 low byte*/
TH0 = T1MS >> 8; /*initial timer0 high byte*/
}
/**
* @brief 外围初始化函数
* @param 无
* @retval 初始化外围
**/
void Init_Peripheral(void)
{
ET0 = 1;/*允许定时中断*/
TR0 = 1;/*启动定时中断*/
EA = 1;/*开总中断*/
}
/**
* @brief 初始化函数
* @param 无
* @retval 初始化单片机
**/
void Init(void)
{
Init_T0();
}
/**
* @brief 延时函数
* @param 无
* @retval 无
**/
void Delay_Long(unsigned int uiDelayLong)
{
unsigned int i;
unsigned int j;
for(i=0;i for(j=0;j<500;j++) /*内嵌循环的空指令数量*/ { ; /*一个分号相当于执行一条空语句*/ } } } /** * @brief 延时函数 * @param 无 * @retval 无 **/ void Delay_Short(unsigned int uiDelayShort) { unsigned int i; for(i=0;i ; /*一个分号相当于执行一条空语句*/ } } /** * @brief 595驱动函数 * @param 无 * @retval * 两个联级74HC595的工作过程: * 每个74HC595内部都有一个8位的寄存器,两个联级起来就有两个寄存器。ST引脚就相当于一个刷新 * 信号引脚,当ST引脚产生一个上升沿信号时,就会把寄存器的数值输出到74HC595的输出引脚并且锁存起来, * DS是数据引脚,SH是把新数据送入寄存器的时钟信号。也就是说,SH引脚负责把数据送入到寄存器里,ST引脚 * 负责把寄存器的数据更新输出到74HC595的输出引脚上并且锁存起来。 **/ void HC595_Drive(unsigned char ucLedStatusTemp16_09, unsigned char ucLedStatusTemp08_01) { unsigned char i; unsigned char ucTempData; Hc595_Sh = 0; Hc595_St = 0; ucTempData = ucLedStatusTemp16_09; /*先送高8位*/ for(i = 0; i < 8; i ++) { if(ucTempData >= 0x80) { Hc595_Ds = 1; } else { Hc595_Ds = 0; } Hc595_Sh = 0; /*SH引脚的上升沿把数据送入寄存器*/ Delay_Short(15); Hc595_Sh = 1; Delay_Short(15); ucTempData = ucTempData <<1; } ucTempData = ucLedStatusTemp08_01; /*再先送低8位*/ for(i = 0; i < 8; i ++) { if(ucTempData >= 0x80) { Hc595_Ds = 1; } else { Hc595_Ds = 0; } Hc595_Sh = 0; /*SH引脚的上升沿把数据送入寄存器*/ Delay_Short(15); Hc595_Sh = 1; Delay_Short(15); ucTempData = ucTempData <<1; } Hc595_St = 0; /*ST引脚把两个寄存器的数据更新输出到74HC595的输出引脚上并且锁存起来*/ Delay_Short(15); Hc595_St = 1; Delay_Short(15); Hc595_Sh = 0; /*拉低,抗干扰就增强*/ Hc595_St = 0; Hc595_Ds = 0; } /** * @brief LED更新函数 * @param 无 * @retval * 把74HC595驱动程序翻译成类似单片机IO口直接驱动方式的过程。 * 每次更新LED输出,记得都要把ucLed_update置1表示更新。 **/ void LED_Update() { if(ucLed_update == 1) { ucLed_update = 0; /*及时清零,让它产生只更新一次的效果,避免一直更新。*/ if(ucLED1 == 1) { ucLedStatus08_01 = ucLedStatus08_01 | 0x01; } else { ucLedStatus08_01 = ucLedStatus08_01 & 0xfe; } if(ucLED2 == 1) { ucLedStatus08_01 = ucLedStatus08_01 | 0x02; } else { ucLedStatus08_01 = ucLedStatus08_01 & 0xfd; } if(ucLED3 == 1) { ucLedStatus08_01 = ucLedStatus08_01 | 0x04; } else { ucLedStatus08_01 = ucLedStatus08_01 & 0xfb; } if(ucLED4 == 1) { ucLedStatus08_01 = ucLedStatus08_01 | 0x08; } else { ucLedStatus08_01 = ucLedStatus08_01 & 0xf7; } if(ucLED5 == 1) { ucLedStatus08_01 = ucLedStatus08_01 | 0x10; } else { ucLedStatus08_01 = ucLedStatus08_01 & 0xef; } if(ucLED6 == 1) { ucLedStatus08_01 = ucLedStatus08_01 | 0x20; } else { ucLedStatus08_01 = ucLedStatus08_01 & 0xdf; } if(ucLED7 == 1) { ucLedStatus08_01 = ucLedStatus08_01 | 0x40; } else { ucLedStatus08_01 = ucLedStatus08_01 & 0xbf; } if(ucLED8 == 1) { ucLedStatus08_01 = ucLedStatus08_01 | 0x80; } else { ucLedStatus08_01 = ucLedStatus08_01 & 0x7f; } if(ucLED9 == 1) { ucLedStatus16_09 = ucLedStatus16_09 | 0x01; } else { ucLedStatus16_09 = ucLedStatus16_09 & 0xfe; } if(ucLED10 == 1) { ucLedStatus16_09 = ucLedStatus16_09 | 0x02; } else { ucLedStatus16_09 = ucLedStatus16_09 & 0xfd; } if(ucLED11 == 1) { ucLedStatus16_09 = ucLedStatus16_09 | 0x04; } else { ucLedStatus16_09 = ucLedStatus16_09 & 0xfb; } if(ucLED12 == 1) { ucLedStatus16_09 = ucLedStatus16_09 | 0x08; } else { ucLedStatus16_09 = ucLedStatus16_09 & 0xf7; } if(ucLED13 == 1) { ucLedStatus16_09 = ucLedStatus16_09 | 0x10; } else { ucLedStatus16_09 = ucLedStatus16_09 & 0xef; } if(ucLED14 == 1) { ucLedStatus16_09 = ucLedStatus16_09 | 0x20; } else { ucLedStatus16_09 = ucLedStatus16_09 & 0xdf; } if(ucLED15 == 1) { ucLedStatus16_09 = ucLedStatus16_09 | 0x40; } else { ucLedStatus16_09 = ucLedStatus16_09 & 0xbf; } if(ucLED16 == 1) { ucLedStatus16_09 = ucLedStatus16_09 | 0x80; } else { ucLedStatus16_09 = ucLedStatus16_09 & 0x7f; } HC595_Drive(ucLedStatus16_09, ucLedStatus08_01); } } /** * @brief LED服务函数 * @param 无 * @retval 无 **/ void LED_Flicker_01_08(void) { switch(ucLedStep_01_08) { case 0: if(uiTimeCnt_01_08 >= const_time_level_01_08) { uiTimeCnt_01_08 = 0; /*时间计数器清零*/ ucLED1 = 1; ucLed_update = 1; /*更新显示*/ ucLedStep_01_08 = 1; } break; case 1: if(uiTimeCnt_01_08 >= const_time_level_01_08) { uiTimeCnt_01_08 = 0; /*时间计数器清零*/ ucLED2 = 1; ucLed_update = 1; /*更新显示*/ ucLedStep_01_08 = 2; } break; case 2: if(uiTimeCnt_01_08 >= const_time_level_01_08) { uiTimeCnt_01_08 = 0; /*时间计数器清零*/ ucLED3 = 1; ucLed_update = 1; /*更新显示*/ ucLedStep_01_08 = 3; } break; case 3: if(uiTimeCnt_01_08 >= const_time_level_01_08) { uiTimeCnt_01_08 = 0; /*时间计数器清零*/ ucLED4 = 1; ucLed_update = 1; /*更新显示*/ ucLedStep_01_08 = 4; } break; case 4: if(uiTimeCnt_01_08 >= const_time_level_01_08) { uiTimeCnt_01_08 = 0; /*时间计数器清零*/ ucLED5 = 1; ucLed_update = 1; /*更新显示*/ ucLedStep_01_08 = 5; } break; case 5: if(uiTimeCnt_01_08 >= const_time_level_01_08) { uiTimeCnt_01_08 = 0; /*时间计数器清零*/ ucLED6 = 1; ucLed_update = 1; /*更新显示*/ ucLedStep_01_08 = 6; } break; case 6: if(uiTimeCnt_01_08 >= const_time_level_01_08) { uiTimeCnt_01_08 = 0; /*时间计数器清零*/ ucLED7 = 1; ucLed_update = 1; /*更新显示*/ ucLedStep_01_08 = 7; } break; case 7: if(uiTimeCnt_01_08 >= const_time_level_01_08) { uiTimeCnt_01_08 = 0; /*时间计数器清零*/ ucLED8 = 1; ucLed_update = 1; /*更新显示*/ ucLedStep_01_08 = 8; } break; case 8: if(uiTimeCnt_01_08 >= const_time_level_01_08) { uiTimeCnt_01_08 = 0; /*时间计数器清零*/ ucLED8 = 0; ucLed_update = 1; /*更新显示*/ ucLedStep_01_08 = 9; } break; case 9: if(uiTimeCnt_01_08 >= const_time_level_01_08) { uiTimeCnt_01_08 = 0; /*时间计数器清零*/ ucLED7 = 0; ucLed_update = 1; /*更新显示*/ ucLedStep_01_08 = 10; } break; case 10: if(uiTimeCnt_01_08 >= const_time_level_01_08) { uiTimeCnt_01_08 = 0; /*时间计数器清零*/ ucLED6 = 0; ucLed_update = 1; /*更新显示*/ ucLedStep_01_08 = 11; } break; case 11: if(uiTimeCnt_01_08 >= const_time_level_01_08) { uiTimeCnt_01_08 = 0; /*时间计数器清零*/ ucLED5 = 0; ucLed_update = 1; /*更新显示*/ ucLedStep_01_08 = 12; } break; case 12: if(uiTimeCnt_01_08 >= const_time_level_01_08) { uiTimeCnt_01_08 = 0; /*时间计数器清零*/ ucLED4 = 0; ucLed_update = 1; /*更新显示*/ ucLedStep_01_08 = 13; } break; case 13: if(uiTimeCnt_01_08 >= const_time_level_01_08) { uiTimeCnt_01_08 = 0; /*时间计数器清零*/ ucLED3 = 0; ucLed_update = 1; /*更新显示*/ ucLedStep_01_08 = 14; } break; case 14: if(uiTimeCnt_01_08 >= const_time_level_01_08) { uiTimeCnt_01_08 = 0; /*时间计数器清零*/ ucLED2 = 0; ucLed_update = 1; /*更新显示*/ ucLedStep_01_08 = 15; } break; case 15: if(uiTimeCnt_01_08 >= const_time_level_01_08) { uiTimeCnt_01_08 = 0; /*时间计数器清零*/ ucLED1 = 0; ucLed_update = 1; /*更新显示*/ ucLedStep_01_08 = 0; } break;
史海拾趣
|
大家好:我的protel 99se中画pcb走线时可以走15度,30度等等好像是任意角度,我不想这样改怎么设置? 正常的是可以走45度,90度,135度 谢谢大家哦!… 查看全部问答> |
|
想用ds1302和1602做一个实时时钟,但ds1302的3个口接在P1,而1602的8位数据输入也用的是P1,请问能这样能做到吗?谢谢… 查看全部问答> |
|
第一代LED恒流芯片:此类芯片主要的技术特点是基于固定频率的PWM芯片(如UC384X等),通过降低电感纹波电流,固定电感峰值电流来实现恒流。但由于开关频率固定,为避免次谐振荡,它的最大占空比只能用到50%,其应用范围就很受限了;再者由于电感纹 ...… 查看全部问答> |




