历史上的今天
今天是:2024年11月12日(星期二)
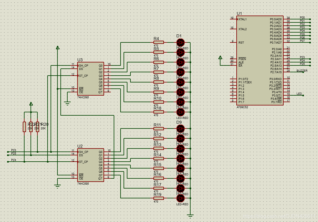
2021年11月12日 | 51单片机实现两片联级74HC595依次点亮且每次只能点亮一个
2021-11-12 来源:eefocus
一、使用proteus绘制简单的电路图,用于后续仿真

二、编写程序
/********************************************************************************************************************
----@Project:LED-74HC595
----@File:main.c
----@Edit:ZHQ
----@Version:V1.0
----@CreationTime:20200526
----@ModifiedTime:20200526
----@Description:第9个至第16个LED灯,依次逐个亮灯并且每次只能亮一个灯。第1至第8个LED灯一直灭。
----单片机:AT89C52
********************************************************************************************************************/
#include "reg52.h"
/*——————宏定义——————*/
#define FOSC 11059200L
#define T1MS (65536-FOSC/12/1000) /*1ms timer calculation method in 12Tmode*/
#define const_time_level_09_16 400
/*——————变量函数定义及声明——————*/
/*定义74HC595*/
sbit Hc595_Sh = P2^3;
sbit Hc595_St = P2^4;
sbit Hc595_Ds = P2^5;
unsigned char ucLED1 = 0; /*代表16个灯的亮灭状态,0代表灭,1代表亮*/
unsigned char ucLED2 = 0;
unsigned char ucLED3 = 0;
unsigned char ucLED4 = 0;
unsigned char ucLED5 = 0;
unsigned char ucLED6 = 0;
unsigned char ucLED7 = 0;
unsigned char ucLED8 = 0;
unsigned char ucLED9 = 0;
unsigned char ucLED10 = 0;
unsigned char ucLED11 = 0;
unsigned char ucLED12 = 0;
unsigned char ucLED13 = 0;
unsigned char ucLED14 = 0;
unsigned char ucLED15 = 0;
unsigned char ucLED16 = 0;
unsigned char ucLed_update = 0; /*刷新变量。每次更改LED灯的状态都要更新一次。*/
unsigned char ucLedStep_09_16 = 0; /*第9个至第16个LED跑马灯的步骤变量*/
unsigned int uiTimeCnt_09_16 = 0; /*第9个至第16个LED跑马灯的统计定时中断次数的延时计数器*/
unsigned char ucLedStatus16_09 = 0; /*代表底层74HC595输出状态的中间变量*/
unsigned char ucLedStatus08_01 = 0; /*代表底层74HC595输出状态的中间变量*/
/**
* @brief 定时器0初始化函数
* @param 无
* @retval 初始化T0
**/
void Init_T0(void)
{
TMOD = 0x01; /*set timer0 as mode1 (16-bit)*/
TL0 = T1MS; /*initial timer0 low byte*/
TH0 = T1MS >> 8; /*initial timer0 high byte*/
}
/**
* @brief 外围初始化函数
* @param 无
* @retval 初始化外围
**/
void Init_Peripheral(void)
{
ET0 = 1;/*允许定时中断*/
TR0 = 1;/*启动定时中断*/
EA = 1;/*开总中断*/
}
/**
* @brief 初始化函数
* @param 无
* @retval 初始化单片机
**/
voidInit(void)
{
Init_T0();
}
/**
* @brief 延时函数
* @param 无
* @retval 无
**/
void Delay_Long(unsigned int uiDelayLong)
{
unsigned int i;
unsigned int j;
for(i=0;i for(j=0;j<500;j++) /*内嵌循环的空指令数量*/ { ; /*一个分号相当于执行一条空语句*/ } } } /** * @brief 延时函数 * @param 无 * @retval 无 **/ void Delay_Short(unsigned int uiDelayShort) { unsigned int i; for(i=0;i ; /*一个分号相当于执行一条空语句*/ } } /** * @brief 595驱动函数 * @param 无 * @retval * 两个联级74HC595的工作过程: * 每个74HC595内部都有一个8位的寄存器,两个联级起来就有两个寄存器。ST引脚就相当于一个刷新 * 信号引脚,当ST引脚产生一个上升沿信号时,就会把寄存器的数值输出到74HC595的输出引脚并且锁存起来, * DS是数据引脚,SH是把新数据送入寄存器的时钟信号。也就是说,SH引脚负责把数据送入到寄存器里,ST引脚 * 负责把寄存器的数据更新输出到74HC595的输出引脚上并且锁存起来。 **/ void HC595_Drive(unsigned char ucLedStatusTemp16_09, unsigned char ucLedStatusTemp08_01) { unsigned char i; unsigned char ucTempData; Hc595_Sh = 0; Hc595_St = 0; ucTempData = ucLedStatusTemp16_09;/*先送高8位*/ for(i = 0; i < 8; i ++) { if(ucTempData >= 0x80) { Hc595_Ds = 1; } else { Hc595_Ds = 0; } Hc595_Sh = 0;/*SH引脚的上升沿把数据送入寄存器*/ Delay_Short(15); Hc595_Sh = 1; Delay_Short(15); ucTempData = ucTempData <<1; } ucTempData = ucLedStatusTemp08_01;/*再先送低8位*/ for(i = 0; i < 8; i ++) { if(ucTempData >= 0x80) { Hc595_Ds = 1; } else { Hc595_Ds = 0; } Hc595_Sh = 0;/*SH引脚的上升沿把数据送入寄存器*/ Delay_Short(15); Hc595_Sh = 1; Delay_Short(15); ucTempData = ucTempData <<1; } Hc595_St = 0;/*ST引脚把两个寄存器的数据更新输出到74HC595的输出引脚上并且锁存起来*/ Delay_Short(15); Hc595_St = 1; Delay_Short(15); Hc595_Sh = 0;/*拉低,抗干扰就增强*/ Hc595_St = 0; Hc595_Ds = 0; } /** * @brief LED更新函数 * @param 无 * @retval * 把74HC595驱动程序翻译成类似单片机IO口直接驱动方式的过程。 * 每次更新LED输出,记得都要把ucLed_update置1表示更新。 **/ void LED_Update() { if(ucLed_update == 1) { ucLed_update = 0;/*及时清零,让它产生只更新一次的效果,避免一直更新。*/ if(ucLED1 == 1) { ucLedStatus08_01 = ucLedStatus08_01 | 0x01; } else { ucLedStatus08_01 = ucLedStatus08_01 & 0xfe; } if(ucLED2 == 1) { ucLedStatus08_01 = ucLedStatus08_01 | 0x02; } else { ucLedStatus08_01 = ucLedStatus08_01 & 0xfd; } if(ucLED3 == 1) { ucLedStatus08_01 = ucLedStatus08_01 | 0x04; } else { ucLedStatus08_01 = ucLedStatus08_01 & 0xfb; } if(ucLED4 == 1) { ucLedStatus08_01 = ucLedStatus08_01 | 0x08; } else { ucLedStatus08_01 = ucLedStatus08_01 & 0xf7; } if(ucLED5 == 1) { ucLedStatus08_01 = ucLedStatus08_01 | 0x10; } else { ucLedStatus08_01 = ucLedStatus08_01 & 0xef; } if(ucLED6 == 1) { ucLedStatus08_01 = ucLedStatus08_01 | 0x20; } else { ucLedStatus08_01 = ucLedStatus08_01 & 0xdf; } if(ucLED7 == 1) { ucLedStatus08_01 = ucLedStatus08_01 | 0x40; } else { ucLedStatus08_01 = ucLedStatus08_01 & 0xbf; } if(ucLED8 == 1) { ucLedStatus08_01 = ucLedStatus08_01 | 0x80; } else { ucLedStatus08_01 = ucLedStatus08_01 & 0x7f; } if(ucLED9 == 1) { ucLedStatus16_09 = ucLedStatus16_09 | 0x01; } else { ucLedStatus16_09 = ucLedStatus16_09 & 0xfe; } if(ucLED10 == 1) { ucLedStatus16_09 = ucLedStatus16_09 | 0x02; } else { ucLedStatus16_09 = ucLedStatus16_09 & 0xfd; } if(ucLED11 == 1) { ucLedStatus16_09 = ucLedStatus16_09 | 0x04; } else { ucLedStatus16_09 = ucLedStatus16_09 & 0xfb; } if(ucLED12 == 1) { ucLedStatus16_09 = ucLedStatus16_09 | 0x08; } else { ucLedStatus16_09 = ucLedStatus16_09 & 0xf7; } if(ucLED13 == 1) { ucLedStatus16_09 = ucLedStatus16_09 | 0x10; } else { ucLedStatus16_09 = ucLedStatus16_09 & 0xef; } if(ucLED14 == 1) { ucLedStatus16_09 = ucLedStatus16_09 | 0x20; } else { ucLedStatus16_09 = ucLedStatus16_09 & 0xdf; } if(ucLED15 == 1) { ucLedStatus16_09 = ucLedStatus16_09 | 0x40; } else { ucLedStatus16_09 = ucLedStatus16_09 & 0xbf; } if(ucLED16 == 1) { ucLedStatus16_09 = ucLedStatus16_09 | 0x80; } else { ucLedStatus16_09 = ucLedStatus16_09 & 0x7f; } HC595_Drive(ucLedStatus16_09, ucLedStatus08_01); } } /** * @brief LED闪烁函数 * @param 无 * @retval 无 **/ void LED_Flicker_09_16(void) { switch(ucLedStep_09_16) { case 0: if(uiTimeCnt_09_16 >= const_time_level_09_16) { uiTimeCnt_09_16 = 0;/*时间计数器清零*/ ucLED16 = 0; ucLED9 = 1; ucLed_update = 1; /*更新显示*/ ucLedStep_09_16 = 1; } break; case 1: if(uiTimeCnt_09_16 >= const_time_level_09_16) { uiTimeCnt_09_16 = 0;/*时间计数器清零*/ ucLED9 = 0; ucLED10 = 1; ucLed_update = 1; /*更新显示*/ ucLedStep_09_16 = 2; } break; case 2: if(uiTimeCnt_09_16 >= const_time_level_09_16) { uiTimeCnt_09_16 = 0;/*时间计数器清零*/ ucLED10 = 0; ucLED11 = 1; ucLed_update = 1; /*更新显示*/ ucLedStep_09_16 = 3; } break; case 3: if(uiTimeCnt_09_16 >= const_time_level_09_16) { uiTimeCnt_09_16 = 0;/*时间计数器清零*/ ucLED11 = 0; ucLED12 = 1; ucLed_update = 1; /*更新显示*/ ucLedStep_09_16 = 4; } break; case 4: if(uiTimeCnt_09_16 >= const_time_level_09_16) { uiTimeCnt_09_16 = 0;/*时间计数器清零*/ ucLED12 = 0; ucLED13 = 1; ucLed_update = 1; /*更新显示*/ ucLedStep_09_16 = 5; } break; case 5: if(uiTimeCnt_09_16 >= const_time_level_09_16) { uiTimeCnt_09_16 = 0;/*时间计数器清零*/ ucLED13 = 0; ucLED14 = 1; ucLed_update = 1; /*更新显示*/ ucLedStep_09_16 = 6; } break; case 6: if(uiTimeCnt_09_16 >= const_time_level_09_16) { uiTimeCnt_09_16 = 0;/*时间计数器清零*/ ucLED14 = 0; ucLED15 = 1; ucLed_update = 1; /*更新显示*/ ucLedStep_09_16 = 7; } break; case 7: if(uiTimeCnt_09_16 >= const_time_level_09_16) { uiTimeCnt_09_16 = 0;/*时间计数器清零*/ ucLED15 = 0; ucLED16 = 1; ucLed_update = 1; /*更新显示*/ ucLedStep_09_16 = 0; } break; } } /** * @brief 定时器0中断函数 * @param 无 * @retval 无 **/ void ISR_T0(void)interrupt 1 { TF0 = 0; /*清除中断标志*/ TR0 = 0; /*关中断*/ if(uiTimeCnt_09_16 < 0xffff)/*设定这个条件,防止uiTimeCnt超范围。*/ { uiTimeCnt_09_16 ++; } TL0 = T1MS; /*initial timer0 low byte*/ TH0 = T1MS >> 8; /*initial timer0 high byte*/ TR0 = 1; /*开中断*/ } /*——————主函数——————*/ /** * @brief 主函数 * @param 无 * @retval 实现LED灯闪烁 **/ void main() { /*单片机初始化*/ Init(); /*延时,延时时间一般是0.3秒到2秒之间,等待外围芯片和模块上电稳定*/ Delay_Long(100); /*单片机外围初始化*/ Init_Peripheral(); while(1) { /*按键服务函数*/ LED_Flicker_09_16(); /*LED更新函数*/ LED_Update(); } } 三、仿真实现
史海拾趣
|
WinCE5.0挂接IDE硬盘的疑惑? 有个项目,想使用IDE44pin接口挂接最少64GB的外部存储器,现有如下问题和大家讨论: 1.工作电压: 现在手头上的IDE电路是直接从S3C2440上IO口引出,鉴于3.3V的IO电压,似乎不能正常驱 ...… 查看全部问答> |
|
求binArrayStart和binArrayEnd的定义的线索 问题描述: 大家好。我最近在修改Boot程序。在bootinit.c文件中有如下定义: IMPORT UCHAR binArrayStart []; & ...… 查看全部问答> |
|
在dialog中有个tab control,在每个tab的dialog中有个group box, group box中有个按钮。 现在的现实结果是tab control和group box都显示正常,按钮没有显示,什么原因? app方面菜鸟一个,期待大家指点… 查看全部问答> |
|
一、USB型51/AVR单片机编程器元器件清单 二、AVR ATmega16单片机学习板元器件清单 [ 本帖最后由 tiankai001 于 2010-8-8 15:35 编辑 ]… 查看全部问答> |
|
因为刚学DSP,做的是用2407产生6路3对对称PWM,一开始摸索的时候程序老是编译有问题,今天才把程序搞好``却发现我的板子出了问题,因为编的第一个程序所以没有把挖想放上来大家帮我看看这样写是不是能产生6路3对对称PWM``` 主程序如下 #include \\" ...… 查看全部问答> |





