历史上的今天
今天是:2024年11月26日(星期二)
2021年11月26日 | 【单片机】Keil+Proteus流水灯(模块化编程)
2021-11-26 来源:eefocus
本篇文章:
主要是Keil的模块化编程,同时实现了一个小实验,通过Keil模块化编程来实现流水灯(设计了三种流水方式)。
进入正文:
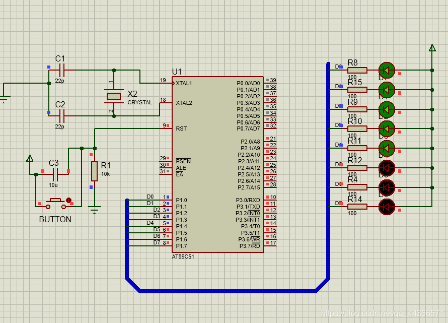
一、Proteus仿真图
1)在编写代码的时候,我们首先要做的就是绘图,绘制好模型图之后,才可以编写对应的代码。首先,在Proteus创建一个工程(PS:新手请看:Proteus和Keil分别创建单片机工程)
2)根据自己的要求,绘制指定的图形。此次做的是流水灯,请看图:

(PS:如果对画图有难度的话,请查看:Proteus画图)
3)绘制好Proteus之后,开始Keil部分。
二、Keil的模块化编程
Keil模块化编程:对代码分开管理,每一部分都是一个完整的代码,需要使用的时候,最后被主函数调用即可。可以方便程序排查错误,方便管理。
1)在keil新建一个工程
新手请看:Proteus和Keil分别创建单片机工程
2)在工程中创建自己的主函数,主函数控制着整个单片机的运行。
附上我的主函数:example.c
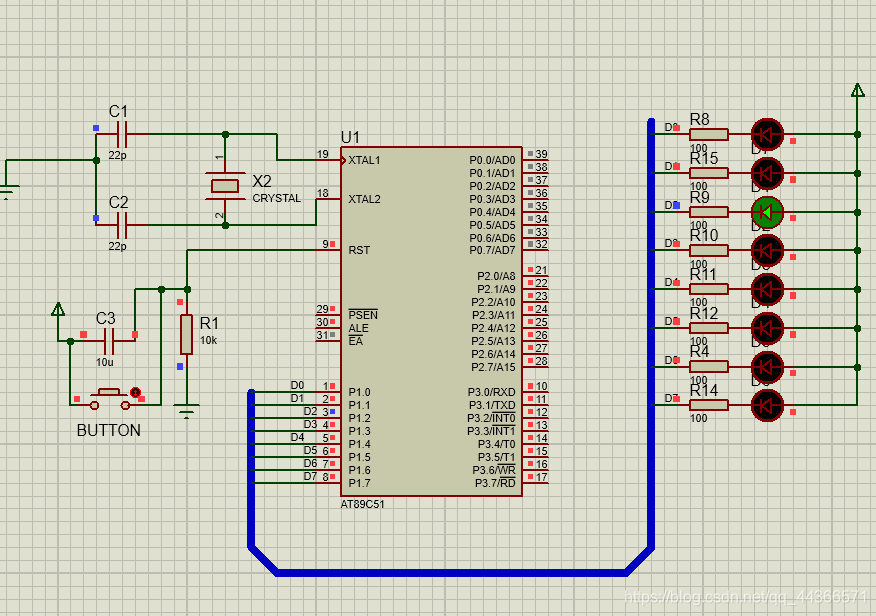
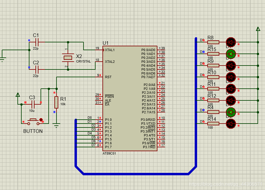
#include #include #include"hanShu.h" #define led P1 void main(){ while(1){ yici(); //LED灯依次亮 bianToMiddle();//LED灯从两边向中间逐次点亮 led = 0xff; //关闭LED灯 topToBottom();//由上向下依次点亮LED灯 } } 3)在工程中创建独自的函数。 流水方式一:led1.c LED灯的流水方式:一次点亮一个,从上到下,循环两次 #include"hanShu.h" #include //LED点亮方式:依次点亮(一次一个,循环三次) void yici(){ uchar i, j; for(j = 0; j < 2; j++){ led = 0xfe; for(i = 0; i < 7; i++){ led = _cror_(led, 1); delay(); } led = 0x7f; for(i = 0; i < 7; i++){ led = _crol_(led, 1); delay(); } } } 流水方式二:led2.c LED灯的流水方式:从两边向中间点亮,循环三次 #include"hanShu.h" uchar toMiddle[] = {0x7e, 0xbd, 0xdb, 0xe7, 0xdb, 0xbd, 0x7e};//LED灯点亮方式 void bianToMiddle(){ uchar i, j; for(j = 0; j < 3; j++){//循环三遍 for(i = 0; i < 7; i++){//LED点亮方式:从两边到中间 led = toMiddle[i]; delay(); } } } 流水方式三:led3.c LED灯的流水方式:从上到下依次点亮,循环三次 #include"hanShu.h" uchar toBottom[] = {0xfe, 0xfc, 0xf8, 0xf0, 0xe0, 0xc0, 0x80, 0x00}; void topToBottom(){ char i, j; for(j = 0; j < 3; j++){ led = 0xff; for(i = 0; i < 8; i++){ led = led << 1; delay(); } for(i = 6; i >= 0; i--){ led = toBottom[i]; delay(); } } } 延迟函数:delays.c #include"hanShu.h" void delay(){ uint a, b; for(a = 0; a < 200; a++) for(b = 0; b < 200; b++); } 4)重点:创建一个.h文件 此文件是模块化编程的关键文件。创建一个hanshu.h文件。 该文件需要包含你自定义函数,例如:在led1.c中定义了一个void topToBottom()函数,我们在hanshu.h中就要有一个对应的void topToBottom()函数。同时,在led1.c的头文件中,需要加上:#include “hanshu.h”(其他文件一样)。这样子的话,当你包含了hanshu.h文件之后,当你调用topToBottom()函数的时候,调用的就是led.c中的topToBottom()函数。 注意: 此时的hanshu.h文件中包含了四个函数,这四个函数分别在自己创建的.c文件中,当调用这几个函数的时候,默认调用的是自己创建的.c文件中的同名函数 现在再看上方的.c文件,是不是都含有一个#include "hanshu.h" #ifndef _HANSHU_H_ //防止重复定义 #define _HANSHU_H_ #define uint unsigned int #define uchar unsigned char #define led P1 #include void topToBottom(); void bianToMiddle(); void yici(); void delay(); #endif 5)此时,模块化编程还没有结束,我们在我们的主文件中,也需要包含#include “hanshu.h”(注:自己写的.h文件加双引号,单片机自带的.h文件是<>) 6)我们来看一下我的效果: 7)编译,生成对应的.hex文件 (不知如何生成.hex文件的,看这边:Keil生成.hex文件) 三、Proteus仿真 流水方式一: 流水方式二: 流水方式三: 现在的话,就到这里了,对模块化编程还有不理解的地方的话,请在评论区,表示自己的困惑。 完结,撒花… 



史海拾趣
|
将当今的汽车说成是电子产品毫不过分,而且有人预言今后还会在安全、环保和信息化这三个领域加速实现电子化。这一趋势今后肯定只会加速而不可能停滞。因为汽车厂商在安全、环保和信息化这三个领域里早就提出了加速实现电子化的方针。而其中最值得关 ...… 查看全部问答> |
|
前段时间接触过一台166HZ,132KW的1W转的电机是风机上用的,用我们CHF100-132G的变频器带动,启动的时候电流特别大,得235A的电流。很容易在启动的时候跳过电流故障,有谁接触过的,可以说明下这类电机相关的特性,最近客户又说开不起来了,暂时有 ...… 查看全部问答> |
|
ce下的ReadFile()读串口时,是立刻返回,还是等待? 对这个问题比较迷惑,当使用ReadFile(),读串口时,如果没有数据过来,它是立刻返回还是在哪儿等待,如果等待,等多长时间?如果立刻返回,当数据过来时,我如何得到那个数据?… 查看全部问答> |
|
用GSOAP做ARM+uclinux的web service 因为gsoap可以生成C,不知有谁做过类似的移植。 是否可行?对gsoap需要哪些改动吗? 望交流email:xia_1029@tom.com qq:173160851… 查看全部问答> |
|
最近手头碰到一个利用RC对全波整流滤波的电路,电路看上去很简单,用Pspice仿真很容易出来相应的值,但是考虑用数学方程表述时却不是那么简单了,一般我们见的RC不是理解为积分就是电容的瞬态响应再者用低通理解,可是全试了一遍,几 ...… 查看全部问答> |
|
具有 6 位点校正功能的 16 通道 12 位 PWM LED 驱动器 你想知道大屏幕视频是怎样成功驱动成千上万个小LED的吗?德仪DC/DC转换器应用主管Michael Day为您展示具有 6 位点校正功能的 16 通道 12 位 PWM LED 驱动器,更多信息请访问http://focus.ti.com.cn/cn/docs/prod/folders/print/tlc5946.html… 查看全部问答> |
|
本人虽用vs2008 c#基于电脑应用程序开发也有很长时间了,但类似环境下的IC板游戏开发一无所知,目的是想像市面上的IC板类的游戏(如:猜色子点数大小 游戏)自己能开发一套类似的游戏出来运行在IC板上。列举问题如下:1、IC板的硬件是否也有一个类似 ...… 查看全部问答> |




