历史上的今天
今天是:2024年12月13日(星期五)
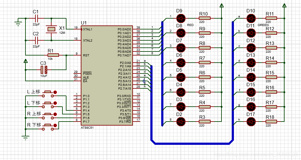
2021年12月13日 | 四个按键控制led位移
2021-12-13 来源:eefocus
代码:
#include #include #define uchar unsigned char #define uint unsigned int void DelayMS(uint x) { uchar i; while(x--) { for(i=200;i>0;i--); } } void Move_LED() { if((P1 &= 0x10)==0) P0 = _cror_(P0,1); else if((P1 &= 0x20)==0) P0 = _crol_(P0,1); else if((P1 &= 0x40)==0) P2 = _cror_(P2,1); else if((P1 &= 0x80)==0) P2 = _crol_(P2,1); } void main() { uchar Recent_Key=0xff; P0=0xfe; P1=0xfe; P2=0xfe; while(1) { if(Recent_Key != P1) { Recent_Key=P1; Move_LED(); DelayMS(10); } } } 硬件连接:
上一篇:单片机蜂鸣器生日快乐歌
下一篇:8位共阳数码管滚动显示单个数字
史海拾趣
|
首先:PCB(印刷电路板)的原料是什么呢?大家知道有种东西叫\\\\\\\\\\\"玻璃纤维\\\\\\\\\\\"吧,这种材料我们在日常生活中出处可见,比如防火布、防火毡的核心就是玻璃纤维,玻璃纤维很容易和树脂相结合,我们把结构紧密、强度高的玻纤布浸入树 ...… 查看全部问答> |
|
6410 LCD I80 接口 是不是 接 MCU 接口的LCD 屏的? 6410 LCD I80 接口 是不是 接 MCU 接口的LCD 屏的? 有谁用过 6410 LCD I80 接口?… 查看全部问答> |
|
rt_main函数进行vxworks实时仿真时需要注意的地方 各位: rtw编译后,仿真得出的模型.lo,在vxworks下总是找不到rt_main里面的一个函数:rt_ODEUpdateCouinousState,这是为什么啊?麻烦各位帮个忙指点一下… 查看全部问答> |
|
公司名称: Carrier Access 公司网址: http://www.carrieraccess.com 电子邮箱: lshi@carrieraccess.com,简历请注明信息出处 工作地点: 上海 外语要求: 英文良好 简历接收方式: 英文及中文 学历: 本科以上 职位描述: RESPONSIBILITIES: ...… 查看全部问答> |
|
Table of Contents 1. EE_FPGA 学习板板载资源简介 ........................................................................................... 42. EE_FPGA 学习板焊接必备的工具 ........................................................ ...… 查看全部问答> |
|
弱弱的问一句。大家在做控制类题的时候有没有用DSP的,是否具有优势呢? 本帖最后由 paulhyde 于 2014-9-15 09:03 编辑 感觉DSP很难啊 可是指导老师让我们学习这块芯片啊,真是有点茫然了,求意见啊。 … 查看全部问答> |
|
“如果还有人幻想用粘不干胶、贴塑料纸、抹机油的方式躲避电子眼,那么有了电子标签,一切都将沦为浮云。”互联网从业者黄小龙告诉记者,高峰期出行添堵,想要借用“大运专用道”的车友,也会因为电子车牌难以鱼目混珠。事实上,今年以来RFID(射频 ...… 查看全部问答> |
|
单片机IO口直接驱动段式液晶显示屏,就是那种只显示数字跟符号的那种,单片机不带驱动LCD的,请问:1.点亮条件是什么?2.关闭条件是什么?3.点亮原理是什么?麻烦各位大虾用比较容易理解的语言描述详细点,我有点笨,谢谢啦。… 查看全部问答> |




