历史上的今天
今天是:2024年12月13日(星期五)
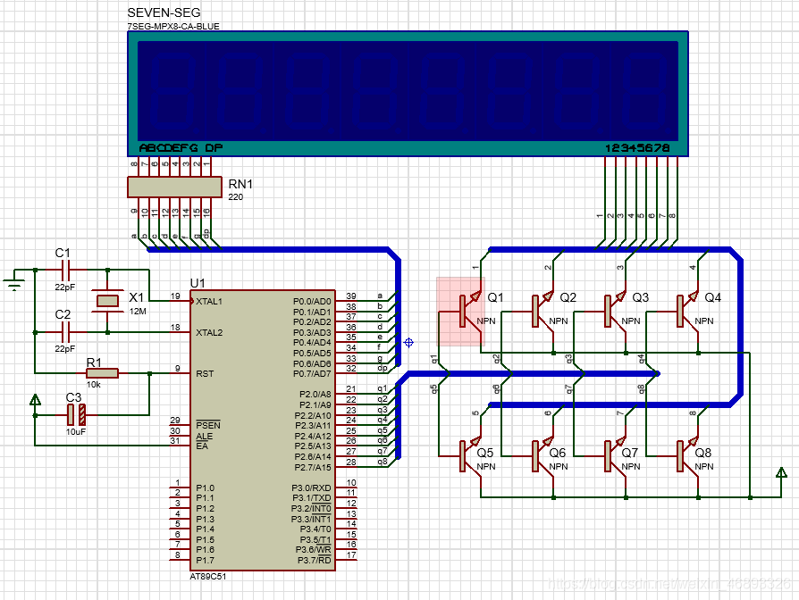
2021年12月13日 | 8位共阳数码管滚动显示单个数字
2021-12-13 来源:eefocus
代码:
#include #include #define uchar unsigned char #define uint unsigned int uchar code DSY_CODE[]= { 0xc0,0xf9,0xa4,0xb0,0x99,0x92,0x82,0xf8,0x80,0x90 }; void DelayMS(uint x) { uchar i; while(x--) { for(i=200;i>0;i--); } } void main() { uchar i,k=0x80; while(1) { for(i=8;i>0;i--) { P2=0xff; k=_crol_(k,1); P0=DSY_CODE[8-i]; P2=k; DelayMS(3); } } } 硬件连接:
上一篇:四个按键控制led位移
下一篇:单只数码管循环显示0—9
史海拾趣
|
用Atmega8单片机自制智能型液晶显示充电器 (527DZ作品) 一、概述: 移动通讯、消费类数码产品、笔记本电脑、便携仪器等便携设备市场的不断扩张,使得我们对电池的性能和工作寿命的要求不断地提高。从20世纪60年代的商用镍镉和密封铅酸电池到近几年的镍氢和锂离子技术,可充电电池容量和性能得到 ...… 查看全部问答> |
|
将一个变量说明为volatile表示这个变量是“易变的”。如果一个变量会被其它引用改变,或在其它并行的任务中会被改变(例如中断服务程序),都要显式地说明为“volatile”,否则在编译器优化阶段会作出错误的判断,例如将这个变量读入寄存器以后,在 ...… 查看全部问答> |
|
安装evc4.0的问题(愁的头发白了,高手一定帮帮忙啊!!) 我在最近学习wince,因为周围就我一人在搞,导师还在催,天天郁闷 现在装evc4.0时,按照网上给的步骤装的: 1、安装ACTIVE SYNC(MSASYNC.EXE) 2、安装EVC4.0 3、安装evc4sp2.exe 4、安装Mic ...… 查看全部问答> |
|
#include<stdio.h>#include<reg51.h>//实例12:用自增运算控制P0口8位LED流水花样#include<reg51.h> //包含单片机寄存器的头文件/******************************************************函数功能:延时一段时间************** ...… 查看全部问答> |
|
1、P2口接8个LED灯,实现花样流水灯表演。 2、P0口接一位共阳数码管(例如:0901051101),重复显示。或者每隔一秒钟时间,显示下一位数字。例如:先显示数字0;隔一秒钟时间,显示数字9,再隔一秒钟,显示数字0。 3、P1.6接继电器(常开触点一个 ...… 查看全部问答> |




