历史上的今天
今天是:2024年12月13日(星期五)
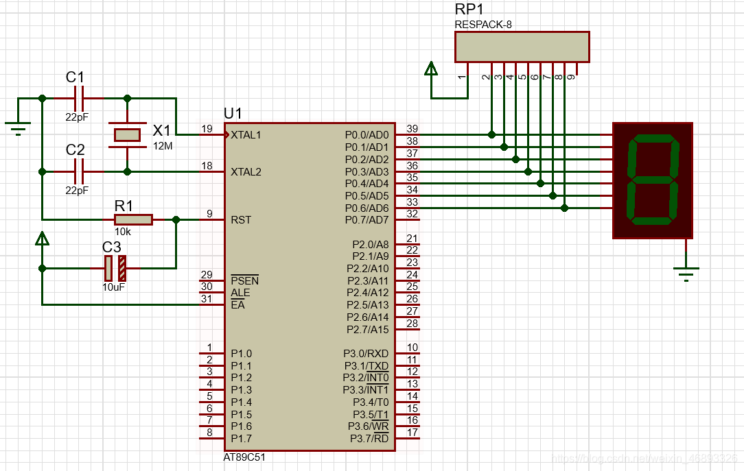
2021年12月13日 | 单只数码管循环显示0—9
2021-12-13 来源:eefocus
#include #include #define uchar unsigned char #define uint unsigned int uchar code DSY_CODE[]= { 0xc0,0xf9,0xa4,0xb0,0x99,0x92,0x82,0x82,0xf8,0x80,0x90,0xff }; void DelayMS(uint x) { uchar t; while(x--) for(t=120;t>0;t--); } void main() { uchar i=0; P0=0x00; while(1) { P0=~DSY_CODE[i]; i=(i+1)%10;/*显示0-9*/ DelayMS(200); } } 硬件连接:
上一篇:8位共阳数码管滚动显示单个数字
下一篇:单片机入门led模拟交通灯
史海拾趣
|
[摘要]提起零售业,我们毫不犹豫地会想到RFID,但是RFID难道就仅仅只与零售业,甚至IT业有关吗?答案是否定的。 圣诞节之前,正是全世界的人们忙忙碌碌地准备礼物的时候。2004年圣诞老人给相较十年前,已经日益失去增长活力的全球市场送上了一份令 ...… 查看全部问答> |
|
查看SD的Spec可以发现,SD2.0开始支持High-Speed mode,即Clock Src为50MHz,速度可以达到25MB/Sec. 请问大家: 1、是不是所有支持SD2.0的卡都支持High-Speed Mode?使用何种方式判断SD卡是否支持这种模式? 2、High-Speed mode的初始化流程是否 ...… 查看全部问答> |
|
请问一下直流无刷电机驱动WS-2406,用DC+12V驱动,怎么用,那个驱动上面 有两个+5V的接口,不知道怎么用,还有HALL A, HALL B,HALL C。现在要用这个东西做个项目,不知道应该注意些什么问题。哪位高手请指点一下吧,还有我手上的资料也很少,做 ...… 查看全部问答> |




