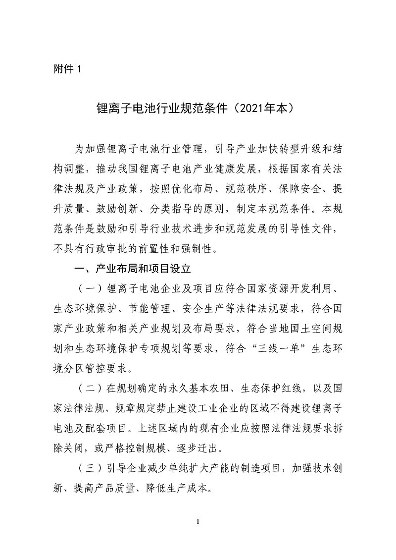
历史上的今天
今天是:2024年12月13日(星期五)
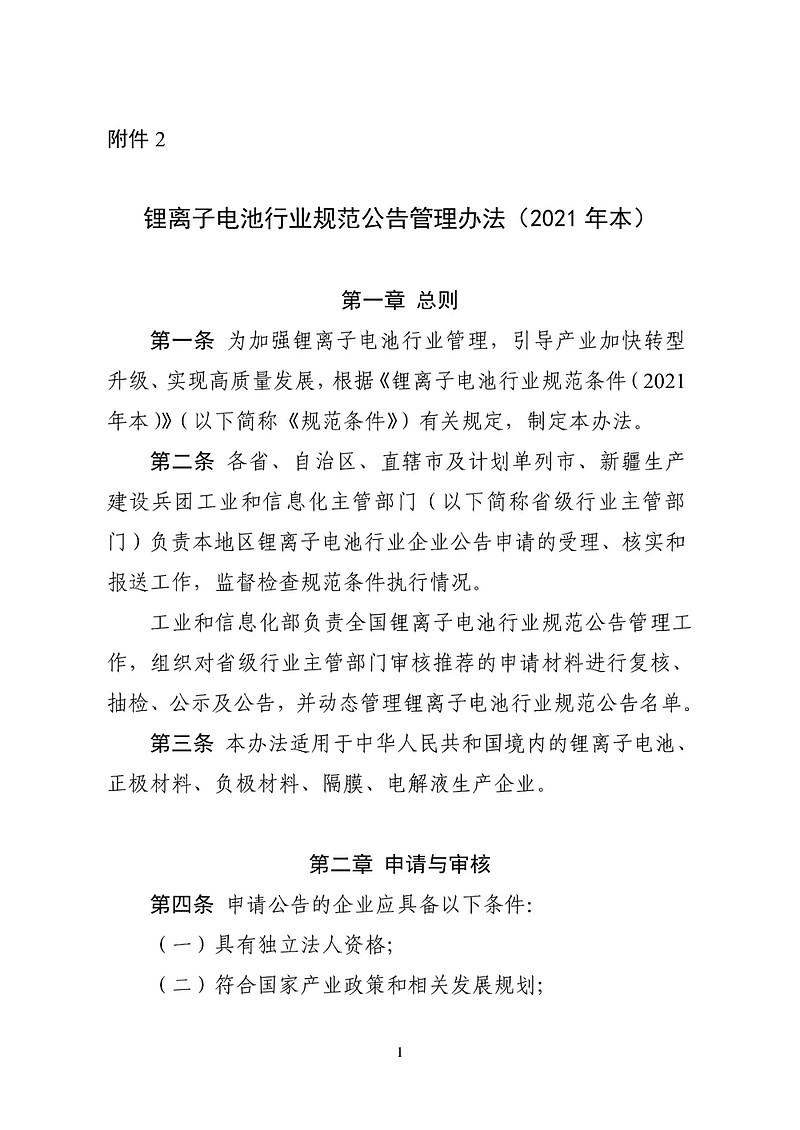
2021年12月13日 | 标准降低!工信部发布2021版锂离子电池行业规范
2021-12-13 来源:第一电动
近日,为进一步加强锂离子电池行业管理,推动行业转型升级和技术进步,工信部发布《锂离子电池行业规范条件(2021年本)》和《锂离子电池行业规范公告管理办法(2021年本)》。该规范自2021年12月20日起实施!


征求意见稿


正式发布后的行业规范
值得注意的是,与征求意见稿相比,新规范的相关要求降低了。
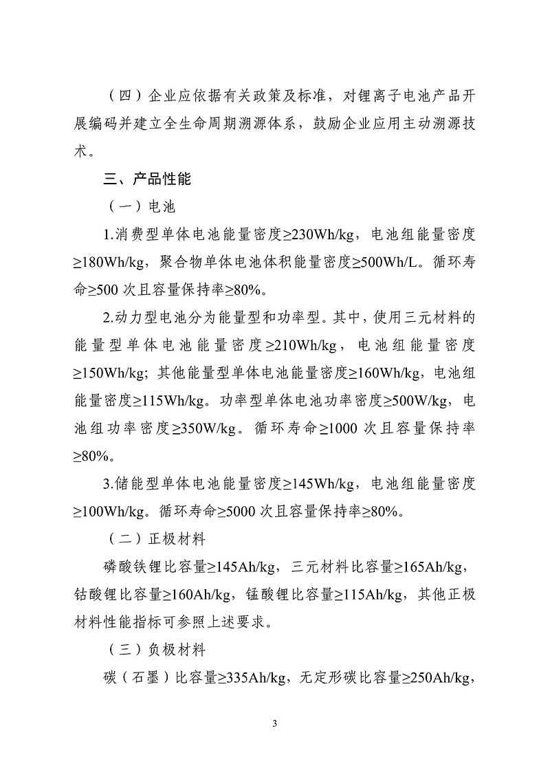
如:动力型电池方面,取消“能量型电池能量密度≥180Wh/kg,电池组能量密度≥120Wh/kg”,新增了对三元材料的单独指标要求(单体电池能量密度≥210Wh/kg,电池组能量密度≥150Wh/kg)。其他能量型单体电池能量密度≥160Wh/kg,电池组能量密度≥115Wh/kg。
功率型单体电池功率密度由700W/kg降低为500W/kg,电池组功率密度由500W/kg降低至350W/kg。循环寿命≥1000次且容量保持率≥80%。
储能型单体电池能量密度≥145Wh/kg,电池组能量密度由110Wh/kg降低至100Wh/kg。循环寿命≥5000 次且容量保持率≥80%。
正极材料方面的相关要求也有所下降。如磷酸铁锂比容量由150Ah/kg降低至145Ah/kg,三元材料比容量由175Ah/kg降低至165Ah/kg,钴酸锂比容量由170Ah/kg降低至160Ah/kg,锰酸锂比容量≥115Ah/kg。
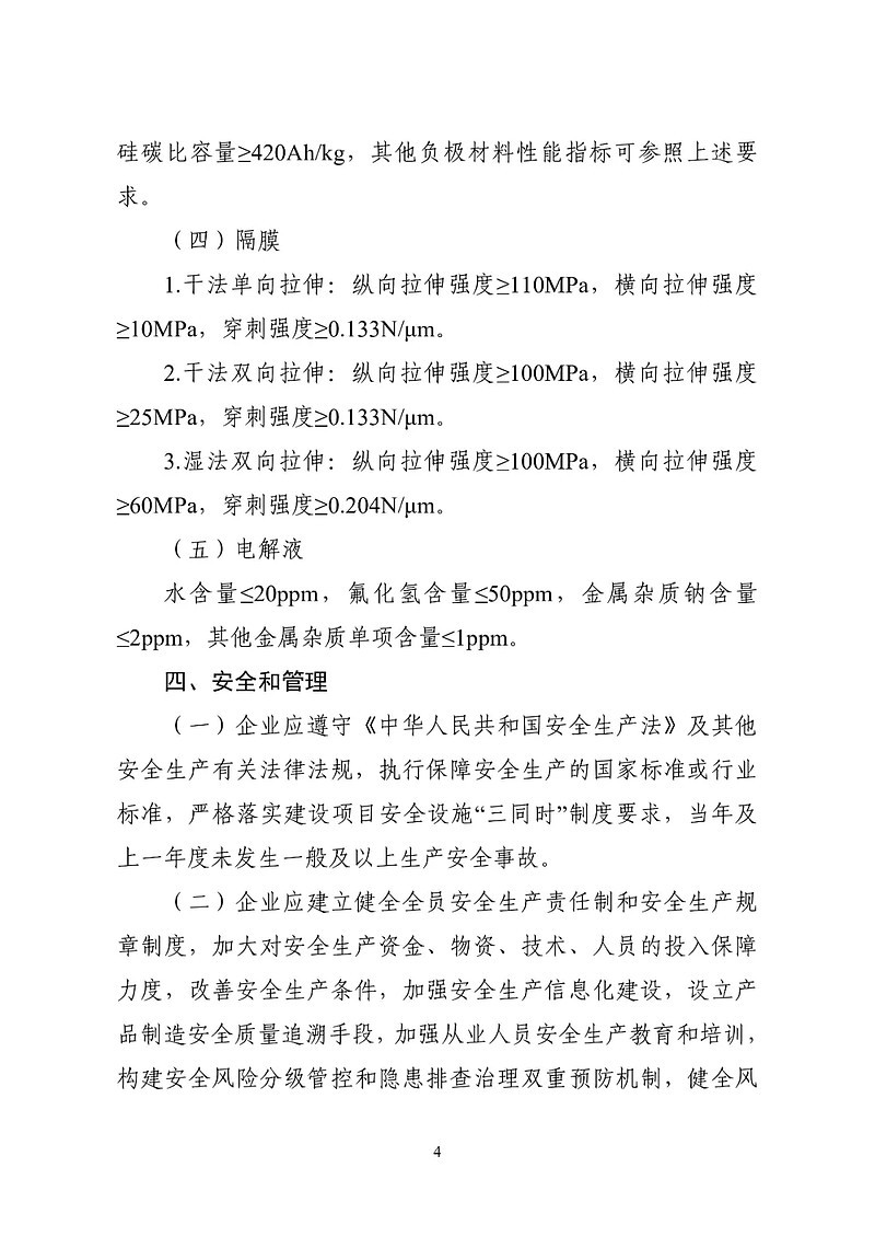
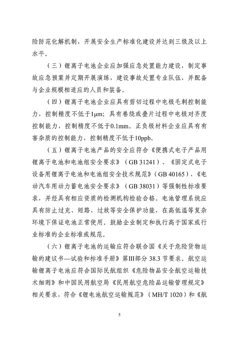
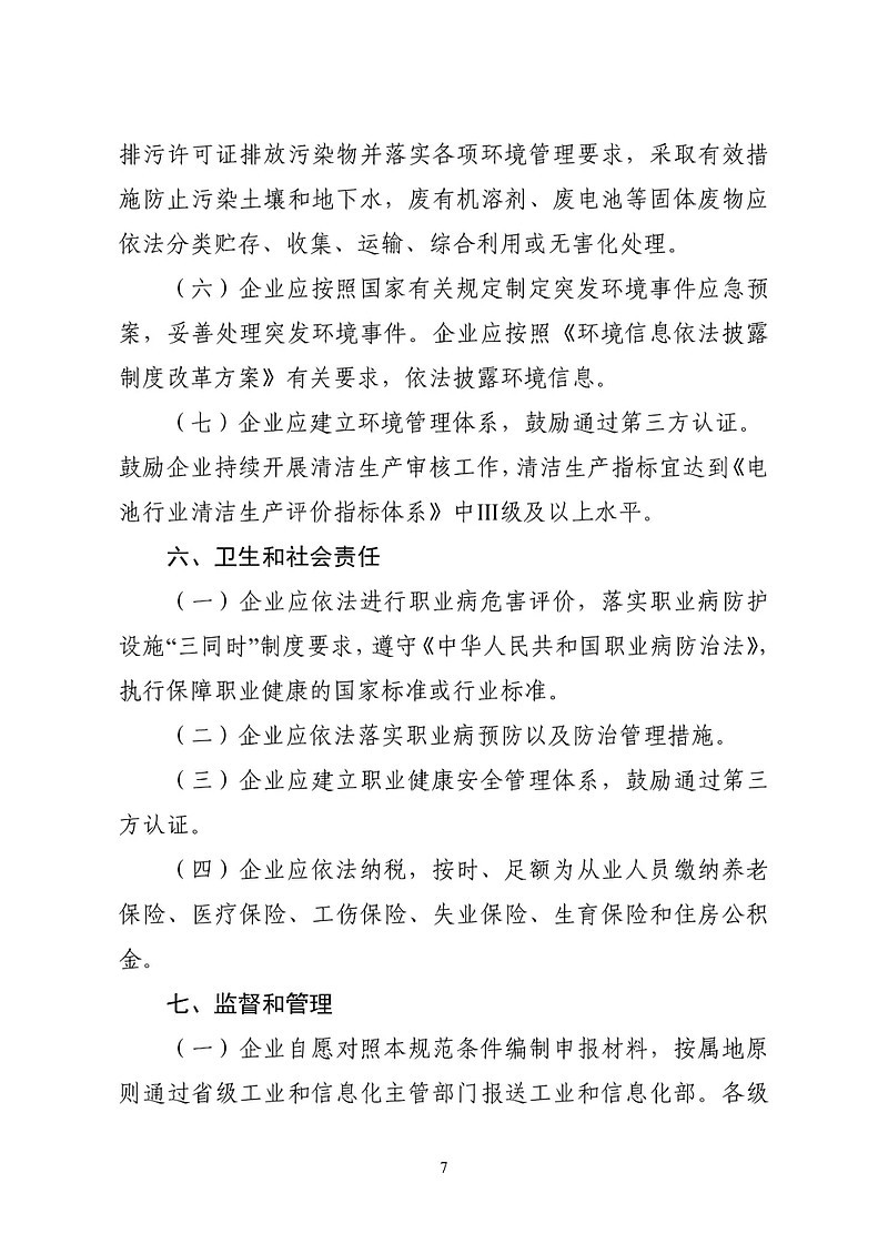
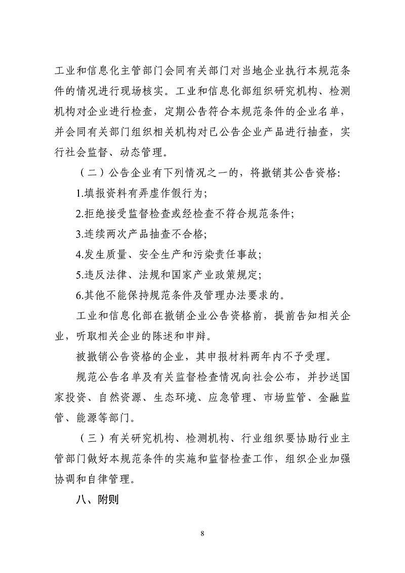
以下为行业规范全文:














史海拾趣
|
向量中断简介 ARM7中断体系介绍 上一次活动中,我们介绍了ARM7的时钟系统,这次活动介绍中断系统。这个两个系统是在以后的活动中,有很多的应用,同时这两个系统,也是ARM甚至是所有MCU的基础模块。 arm的VIC中断体 ...… 查看全部问答> |
|
library IEEE;use IEEE.STD_LOGIC_1164.ALL;use IEEE.STD_LOGIC_ARITH.ALL;use IEEE.STD_LOGIC_UNSIGNED.ALL;entity decim_al2 isGeneric( num : integer range 0 to 1022 := 7; -- numerateur du rapport de decimatio ...… 查看全部问答> |
|
散分~系统启动速度提高一半了~俺用的是EP9315,64m的ram加32m的flash~,原来启动大概11秒,现在最多5秒~原因未明,待查找呵呵,心情不错,特来散分~… 查看全部问答> |
|
我刚开始上班,好多东西都不懂,经理把板子给我了.让我自己弄. 问其他同事,他们都说忙,好郁闷呀! 主机,ARM9开发板,ADS1.2集成开发环境,JTAG仿真器.都有了. 我下一步该做什么. 如果直接用Tornado 2.2 for pcPentium,然后和目标机这样连接可以吗? ...… 查看全部问答> |
|
只有一块空板,我什么芯片,元器件都没,书上有说哪里放什么器件,怎么放...开始买书的时候以为送的是完整的PCB开发板,还想照着书上的例子做做实验的,求大侠指点!!!… 查看全部问答> |
|
转让FREESCALE DSP56F807开发板 - 450元 去年在北京通特科技有限公司买的,我们公司是做电力系统保护的,本来是想把这款DSP好好研究下的,因为在电力系统中这款DSP用的比较多,后来因为赶上别的项目,换成了STM32F ARM7平台,所以就一直没时间弄了,只弄了不到一个星期,基本上是崭新的 ...… 查看全部问答> |
|
大惊喜!在EEWORLD的申请下,LaunchPad加送触摸板啦!! 各位参加“EEWORLD大学堂TI教室”认真学习并拿到LaunchPad的童鞋们,你们一定惊喜的发现还有一个触摸板在上面吧! 是个,这就是大惊喜! 由于你们的认真学习,不仅是我们能够看到的,反馈给TI同样也可以看得到!不仅我们感动,TI也很感动。 在EE ...… 查看全部问答> |




