历史上的今天
今天是:2024年12月14日(星期六)
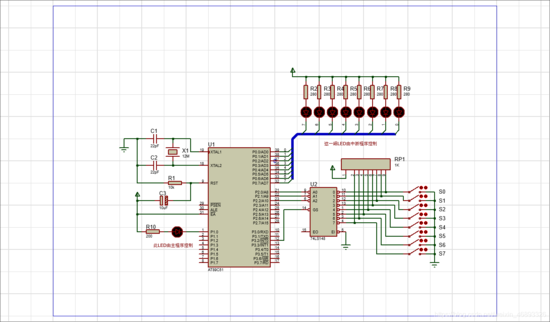
2021年12月14日 | 单片机74LS138扩展中断
2021-12-14 来源:eefocus
硬件连接:
代码:
#include #include #define uchar unsigned char #define uint unsigned int sbit LED = P1^0; void EX_INT0() interrupt 0 { uchar bi = P2 & 0x07; P0 = _cror_(0x7f,bi); } void main() { uint i; IE = 0x81; IT0 = 0; while(1) { LED = !LED; for(i=0;i<30000;i++); if(INT0 == 1) P0 = 0xff; } }
上一篇:单片机入门一闪烁led灯
下一篇:74HC595串入并出芯片应用
史海拾趣
|
存活之道 有人形容,目前中国的IC设计产业处在国际竞争的“万山围子”里,存活不易,发展更难。好在“山高自有行客路”,存活和发展之道还是有的,把握得好,这个行业由“弱冠”而“成人”的时间应不会太长。 华为和中兴这两家大企业利用其 ...… 查看全部问答> |
|
前言 FPGA(现场可编程门阵列)是由掩膜可编程门阵列和PLD(可编程逻辑器件)演变而来的,并将二者的特性结合在一起,使FPGA既有掩膜可编程门阵列的高逻辑密度和通用性,又有PLD的可编程特性。FPAG技术的发展使得单个芯片上集成的逻辑门数越来越多 ...… 查看全部问答> |
|
代码如下,我通过亮灯显示执行情况,发现我执行休眠时,在设置内存自刷新后,就直接跑飞了。不知道为何? ; 7. Go to Power-Off Mode ldr r0, =vMISCCR ; hit the TLB ldr r0, [r0] ldr r0, =vCLKCON ldr r0, [r0] ...… 查看全部问答> |
|
新手求教Serdes的Deterministic Latency模式 pattern信号与0xBC对不齐 数据检测出错 如题,本人正在使用Cyclone IV GX EP4CGX75CF23,现在在调试serdes的时候遇到了大问题,还请知道的好心朋友帮指导指导,先提前谢过了! Serdes使用的Deterministic Latency模式做收发器,现发现接收到的rx_patterndetect信号有时候与0xBC对不齐, ...… 查看全部问答> |
|
提到TI,不得不说,缘分还真近,听我从头说起。 其实我的专业是网络工程,这个专业其实与电类专业没啥交集,能有点关系的就是计算机体系结构的基础课程—数字电路与逻辑设计,稍微讲了讲常用数字器件与非门什么的。然而,在内心深处 ...… 查看全部问答> |




