历史上的今天
今天是:2024年12月14日(星期六)
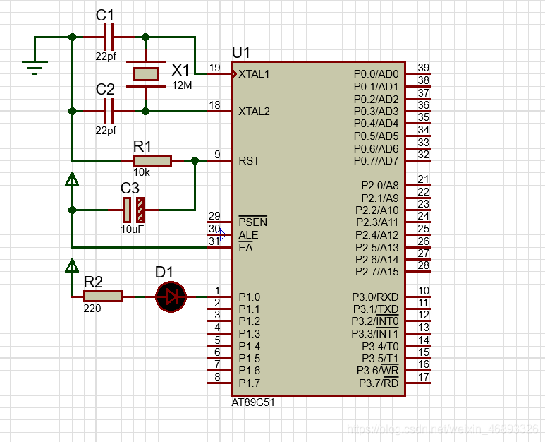
2021年12月14日 | 单片机入门一闪烁led灯
2021-12-14 来源:eefocus
代码:
#include #define uchar unsigned char #define uint unsigned int sbit LED = P1^0; void DelayMS(uint x) { uchar i; while(x--) { for(i=120;i>0;i--); } } void main() { while(1) { LED = ~LED; DelayMS(150); } } 硬件连接:
上一篇:单片机入门二从左到右流水灯
下一篇:单片机74LS138扩展中断
史海拾趣
|
有个问题搞不懂,这是一个SPI驱动,开发板用s3c6410,作为master,外面的设备作为slave,这个设备在XXX_Open后要设置一些它里面的寄存器参数才能工作,这在XXX_IOControl中实现,就是我要把传入IOControl函数里的InBuffer里的数据写到设备中去,那 ...… 查看全部问答> |
|
vxWorks下进行串口调试,目标机一端总出现如下信息: Fatal WTX error (0x10136), synchronization stopped Fatal WTX error (0x1012f ...… 查看全部问答> |
|
DNW里面显示的USB协议怎么跟EBOOT里面的通过USB接收处理协议对不上? DNW里面显示的USB协议怎么跟EBOOT里面的通过USB接收处理协议对不上? 1>DNW里面的ABOUT菜单显示的为 2. USB Tx format: addr(4)+size(4)+data(n)+cs(2) 2>C:\\WINCE500\\PLATFORM\\COMMON\\SRC\\COMMON\ ...… 查看全部问答> |
|
程序: BOOL CreateSolidBrush(COLORREF crColor); //声明 void CMy0628_1Dlg::OnDonny() { // TODO: Add your control notification handler code here //I write & ...… 查看全部问答> |
|
急!winbond的w83697hf的super io芯片,哪里有它的watchdog的例子程序? 急!winbond的w83697hf的super io芯片,哪里有它的watchdog的VC例子程序? 1、控制DIO 2、watchdog 控制 请大家帮帮忙!!!!!!!!!… 查看全部问答> |
|
你用quartusii做了第一次仿真。此后修改代码(或仿真文件)但结果还是第一次的,也可能没结果,不管代码多么简单就是没结果。也许你设置了仿真时间为10ms,可结果并不是10ms。如重建工程就会有意想不到的结果呵呵呵呵。。。仿真结果又有了,与期望 ...… 查看全部问答> |




