历史上的今天
今天是:2024年12月21日(星期六)
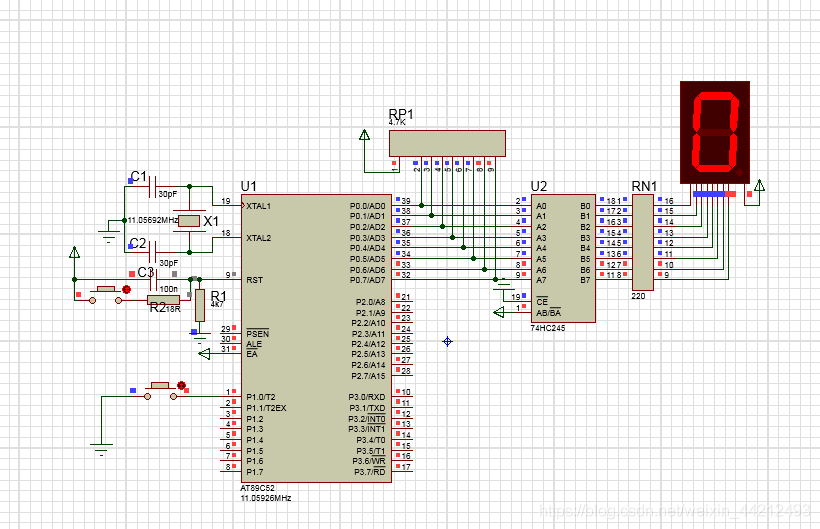
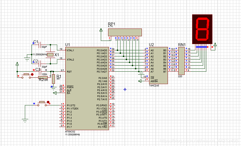
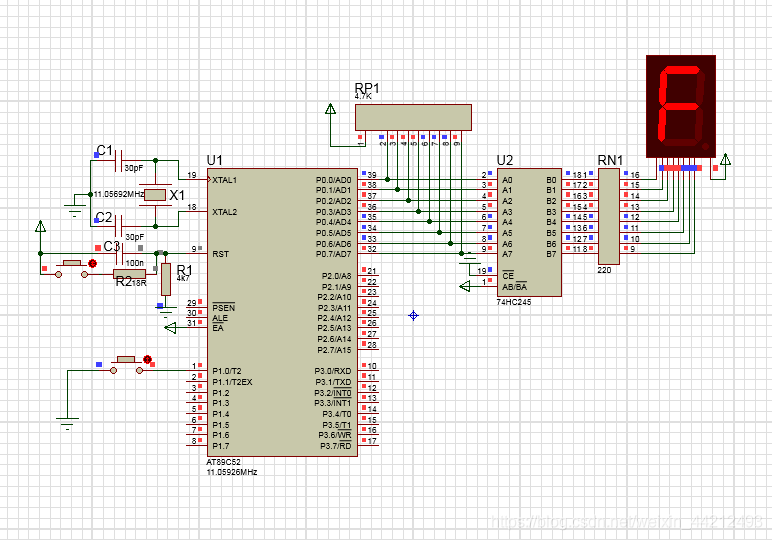
2021年12月21日 | 单只按键控制单只数码管滚动显示
2021-12-21 来源:eefocus



程序源代码如下:
/*
单只按键控制单只数码管滚动显示
*/
#include typedef unsigned char uint8; typedef unsigned int uint16; #define Key() (P1 & 0x01) code uint8 LED_CODE[] = {0xC0,0xF9,0xA4,0xB0,0x99,0x92,0x82,0xF8, 0x80,0x90,0x88,0x83,0xA7,0xA1,0x86,0x8E,0x00}; void delay(uint16 x) { uint16 i,j; for(i = x; i > 0; i --) for(j = 114; j > 0; j --); } void main() { uint8 i = 0; while(1) { if(Key()) { while(Key()); P0 = LED_CODE[i]; i = (i + 1) % 17; delay(10); } } }
上一篇:8只数码管滚动显示1~8
下一篇:数码管显示4X4键盘矩阵按键
史海拾趣
|
其实就是自己想做个东西,但是对硬件编程毫不知晓。 想开发的就是有个硬件,我写个程序能在上面运行。而且可以记录数据,并且能够通过USB或者其他接口跟电脑相连,将数据导出,当然程序也可以更新,而不是那种烧录上去的那种。 是不是这个硬件上 ...… 查看全部问答> |
|
有没有那位大侠,做过相关方面的工作,WinCE上的专用数据库EDB,能不能在PC上进行可视化的操作,MSDN上好像有这方面的介绍,但我试了没成功!不知道大家对于这种在嵌入式上的数据库的可视化操作方面,都有什么好的解决方法,现在搞下SQ ...… 查看全部问答> |
|
PD_OpenStore和PD_OpenPartition两个函数的问题 偶要在一个驱动里面对一个分区进行一些操作,所以要调用这两个函数 已经包含了所需要的头文件 Partdrv.h 可是在编译的时候还是有错误,应该是能编译,链接的时候出错 错误提示如下: error LNK2019: unresolved external symbol PD_OpenPartitio ...… 查看全部问答> |
|
C2000大赛资料含Protel文件和源代码,2008 2009年TI模拟电子设计大赛一等奖参赛文档。谁有2010 2011的也贡献一下呗!… 查看全部问答> |
|
新手请教,我在网上看到有用Comic Sans MS的字体,挺好看的,但是IAR自带的那里好像没有,能另外添加么?好像不能像word里添加那么简单......,求助!… 查看全部问答> |
|
看看在新建工程时出现的那个页面上你选用的Compiler版本号是多少?然后看看对应生成的是COFF ABI.,还是EABI?然后在TI官网上找到文档“MSP430 Optimizing C/C++ Compiler v 4.2 User\'s Guide”,查找data type,然后就会看到类似于下列的表格,其 ...… 查看全部问答> |
|
我是想通过定时器0实现中断定时void PLL_init() { CLKMD = 0x2cd4; //fclk = 100MHz, clkout = 50MHz }void timer0_init() { PRD0 = 9999; PRSC0 = 9; TCR0 = 0x0D38; //TOUT = 500Hz } void INT_init() { ST1_55 |= 1… 查看全部问答> |




