历史上的今天
今天是:2024年12月24日(星期二)
2021年12月24日 | 51单片机系列——外部中断怎么写(讲解+实例:改变流水方
2021-12-24 来源:eefocus
在学习51单片机中断的时候常常被外部中断、定时/计数器和串行口弄的稀里糊涂的,本来就是个小小学渣,怎么能经得起折磨!!!
闲来无事,今天写一遍这个来介绍说明一下外部中断INT0、INT1。其他的小编以后再整理给大家。
先上一个实例:
题目:
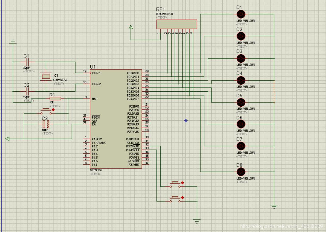
实例仿真图:
程序
#include #include #define uint unsigned int void delay1s(void) //延时1s { unsigned char a,b,c; for(c=167;c>0;c--) for(b=171;b>0;b--) for(a=16;a>0;a--); _nop_(); } void main(void){ P0 = 0x01; //设一个初值 IP = 0x04; //设置中断优先级,人为的将INT1的优先级设置大于INT0 IT0 = 1; //TCON,设置中断触发方式为边沿触发方式 IE = 0x85; //IE,开总中断允许,开INT0,INT1中断允许 while(1); //死循环,等待中断信号 } void int0_p(void) interrupt 0{ //外部中断0中断服务程序,其中 “int0_p(void)”函数名随意 uint j; delay1s(); for(j=0;j<7;j++){ P0 = _crol_(P0,1); delay1s(); } } void int1_p(void) interrupt 2{ //外部中断0中断服务程序,其中 “int1_p(void)”函数名随意 uint i; delay1s(); for(i=0;i<7;i++){ P0 = _cror_(P0,1); delay1s(); } } 实例的结果: (1)当仅按下INT0引脚处的按键K1时,LED自上向下依次点亮,即顺流水一次。 (2)当仅按下INT1引脚处的按键K2时,LED自下向上依次点亮,即逆流水一次。 (3)当按下K1后,在LED顺流水的过程中按下K2,LED变成逆方向依次点亮,一段时间后又变成顺流水,然后结束。(默认INT0的优先级大于INT1,我们在程序中将INT1的优先级设置大于INT0) 总结: 中断初始化过程: 1、设置IP:完成中断优先级的设置: (老师的PPT,借来一用,嘿嘿) 2、设置TCON:设置中断触发方式 这个TCON可以位操作:例:程序中设置外部中断0为边沿触发,可直接写成IT0=1; 3、设置IE:开总中断,开需要的中断 (IE也可以位操作) 注意:外部中断的中断标志位是自动清除的 4、写中断服务程序的中断号如下: 补充:中断标志的撤销说明如下:



史海拾趣
|
Microchip扩充率22位Δ-Σ模数转换器阵容新款模数转换器可抑制阻止50或60 Hz线路频率噪音噪声,实现高精度测量 Microchip Technology Inc.(美国微芯科技公司)日前宣布其低功耗率、高分辨率Δ-Σ模数转换器系列又添新成员——新款MCP3550加 ...… 查看全部问答> |
|
本人有个带驱动器的步进电机,型号为BL55S-M01是三星打印机上的,上面带一个10针的插座分别为:1.24V 2. 24V 3.GND 4.GND 5.BK 6.5V(NC) 7.ST/SP 8.RD 9.CLK 10.CW /CCW。哪位高手能否介绍一下那些管脚的作用?… 查看全部问答> |
|
平台:S3C2440、WINCE5.0 问题现象描述: 1、1G以下的SD卡一切正常。 2、2G的卡插入无法识别到卡的盘符 特别现象描述: 正常插入卡无法识别2G卡,但插入的时候使劲按住卡不放,能正常识别到卡,并能正常读写,为什么?1G以下卡没 ...… 查看全部问答> |
|
由于公司扩展,急需招聘Windows Mobile/Win CE应用工程师 有意者发送简历到simonjin@gotoup.cn或直接发送到hr@gotoup.cn 公司简介: 上海向上信息科技有限公司是一家专业从事智能手机研究、开发的高新技术企业。主要 ...… 查看全部问答> |
|
我在计算机上用串口调试助手给80S51发送31个字节的16进制数据,比如:dd 01 ...09。dd是一个标志位后面的30个数据才是单片机所要处理的数据,单片机然后将这30个字节显示在数码管上。但是得到的现象是:所有数码管都显示最后一个字节的数09,单片机 ...… 查看全部问答> |
|
各位: 我用一个临时DC来选图片,然后把到放到内存DC指定位置,然后把内存DC的图片拷到显示DC里去。 刚开始的时候显示DC里是一个纯黑的图,BitBlt过去后,彩色图片变成白色了。 后来我把显示DC清空,直接把内存DC的拷到显示DC里去, ...… 查看全部问答> |
|
已经为大家准备了一批STM32系列芯片,覆盖了所有的芯片型号,从36PIN到100PIN,直接查询零售价,如果有需要可以电话联系我们。www.mxchip.com网站新版,欢迎指导!… 查看全部问答> |




