历史上的今天
今天是:2024年12月24日(星期二)
2021年12月24日 | 51单片机系列——单总线通信方式——DS18B20温度检测的设计
2021-12-24 来源:eefocus
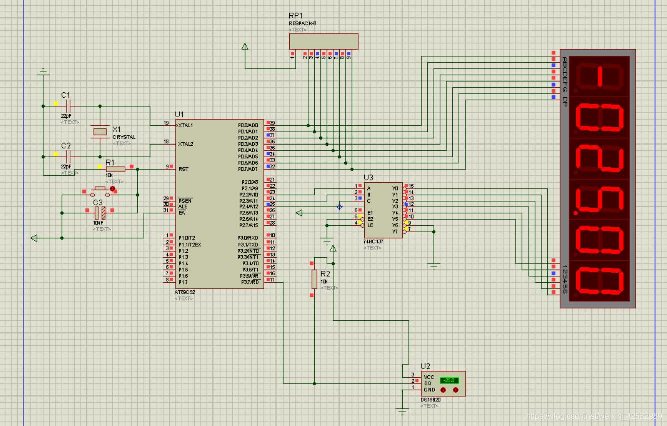
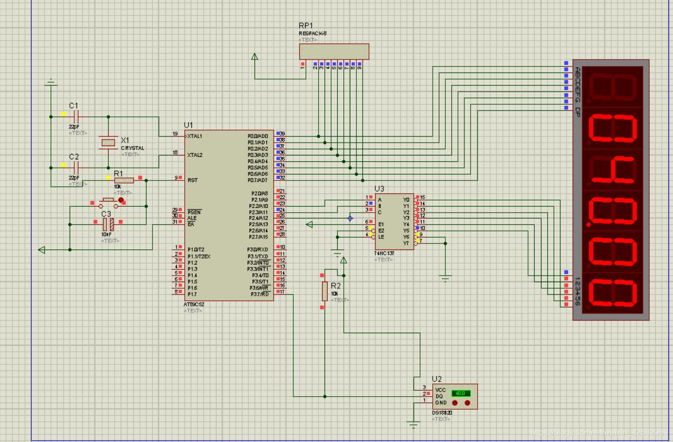
这个电路仿真的原理是因为:根据普中科技上的编程(一模一样),但用proteus7.8仿真的时候却仿真不出来,经过小编的一段时间的思考解决了用软件仿真DS18B20温度检测的电路。我先讲仿真电路图与源码分享给大家。
仿真电路图:
temp.h //温度检测模块头文件
#ifndef __TEMP_H_
#define __TEMP_H_
#include //---重定义关键词---// #ifndef uchar #define uchar unsigned char #endif #ifndef uint #define uint unsigned int #endif //--定义使用的IO口--// sbit DSPORT=P3^7; //--声明全局函数--// void Delay1ms(uint ); uchar Ds18b20Init(); void Ds18b20WriteByte(uchar com); uchar Ds18b20ReadByte(); void Ds18b20ChangTemp(); void Ds18b20ReadTempCom(); int Ds18b20ReadTemp(); #endif temp.c //温度检测模块的驱动函数库文件 #include"temp.h" #include /******************************************************************************* * 函 数 名 : Delay1ms * 函数功能 : 延时函数 * 输 入 : 无 * 输 出 : 无 *******************************************************************************/ void Delay1ms(uint y) { uint x; for( ; y>0; y--) { for(x=110; x>0; x--); } } /*延时500us函数*/ void delay500us(void) //误差 0us { unsigned char a,b; for(b=71;b>0;b--) for(a=2;a>0;a--); } /*延时80us函数*/ void delay80us(void) //误差 0us { unsigned char a,b; for(b=11;b>0;b--) for(a=2;a>0;a--); } /*延时48us函数*/ void delay48us(void) //误差 0us { unsigned char a,b; for(b=9;b>0;b--) for(a=1;a>0;a--); } /*延时6us函数*/ void delay6us(void) //误差 0us { unsigned char a; for(a=1;a>0;a--); _nop_(); //if Keil,require use intrins.h } /******************************************************************************* * 函 数 名 : Ds18b20Init * 函数功能 : 初始化 * 输 入 : 无 * 输 出 : 初始化成功返回1,失败返回0 *******************************************************************************/ uchar Ds18b20Init() { uchar i; DSPORT = 0; //将总线拉低480us~960us delay500us(); DSPORT = 1; //然后拉高总线,如果DS18B20做出反应会将在15us~60us后总线拉低 i = 0; while(DSPORT) //等待DS18B20拉低总线 { delay80us(); i++; if(i>5)//等待>5MS { return 0;//初始化失败 } } return 1;//初始化成功 } /******************************************************************************* * 函 数 名 : Ds18b20WriteByte * 函数功能 : 向18B20写入一个字节 * 输 入 : 无 * 输 出 : 无 *******************************************************************************/ void Ds18b20WriteByte(uchar dat) { uint i, j; for(j=0; j<8; j++) { DSPORT = 0; //每写入一位数据之前先把总线拉低1us i++; DSPORT = dat & 0x01; //然后写入一个数据,从最低位开始 delay80us(); DSPORT = 1; //然后释放总线,至少1us给总线恢复时间才能接着写入第二个数值 dat >>= 1; } } /******************************************************************************* * 函 数 名 : Ds18b20ReadByte * 函数功能 : 读取一个字节 * 输 入 : 无 * 输 出 : 无 *******************************************************************************/ uchar Ds18b20ReadByte() { uchar byte, bi; uint i, j; for(j=8; j>0; j--) { DSPORT = 0;//先将总线拉低1us i++; DSPORT = 1;//然后释放总线 delay6us(); //误差 0us bi = DSPORT; //读取数据,从最低位开始读取 /*将byte左移一位,然后与上右移7位后的bi,注意移动之后移掉那位补0。*/ byte = (byte >> 1) | (bi << 7); delay48us(); //误差 0us DSPORT = 1; } return byte; } /******************************************************************************* * 函 数 名 : Ds18b20ChangTemp * 函数功能 : 让18b20开始转换温度 * 输 入 : 无 * 输 出 : 无 *******************************************************************************/ void Ds18b20ChangTemp() { Ds18b20Init(); Delay1ms(1); Ds18b20WriteByte(0xcc); //跳过ROM操作命令 Ds18b20WriteByte(0x44); //温度转换命令 //Delay1ms(100); //等待转换成功,而如果你是一直刷着的话,就不用这个延时了 } /******************************************************************************* * 函 数 名 : Ds18b20ReadTempCom * 函数功能 : 发送读取温度命令 * 输 入 : 无 * 输 出 : 无 *******************************************************************************/ void Ds18b20ReadTempCom() { Ds18b20Init(); Delay1ms(1); Ds18b20WriteByte(0xcc); //跳过ROM操作命令 Ds18b20WriteByte(0xbe); //发送读取温度命令 } /******************************************************************************* * 函 数 名 : Ds18b20ReadTemp * 函数功能 : 读取温度 * 输 入 : 无 * 输 出 : 无 *******************************************************************************/ int Ds18b20ReadTemp() { int temp = 0; uchar tmh, tml; Ds18b20ChangTemp(); //先写入转换命令 Ds18b20ReadTempCom(); //然后等待转换完后发送读取温度命令 tml = Ds18b20ReadByte(); //读取温度值共16位,先读低字节 tmh = Ds18b20ReadByte(); //再读高字节 temp = tmh; temp <<= 8; temp |= tml; return temp; } main.c //主函数 /************************************************************************************** * DS18B20温度传感器实验 * 实现现象:下载程序后,在温度传感器接口处,按照丝印方向插好温度传感器,数码管就会显示 检测的温度值, 注意事项: ***************************************************************************************/ #include "reg52.h" //此文件中定义了单片机的一些特殊功能寄存器 #include"temp.h" typedef unsigned int u16; //对数据类型进行声明定义 typedef unsigned char u8; sbit LSA=P2^2; sbit LSB=P2^3; sbit LSC=P2^4; char num=0; u8 DisplayData[8]; u8 code smgduan[10]={0x3f,0x06,0x5b,0x4f,0x66,0x6d,0x7d,0x07,0x7f,0x6f}; /******************************************************************************* * 函 数 名 : delay * 函数功能 : 延时函数,i=1时,大约延时10us *******************************************************************************/ void delay(u16 i) { while(i--); } /******************************************************************************* * 函 数 名 : datapros() * 函数功能 : 温度读取处理转换函数 * 输 入 : temp * 输 出 : 无 *******************************************************************************/ void datapros(int temp) { float tp; if(temp< 0) //当温度值为负数 { DisplayData[0] = 0x40; // - //因为读取的温度是实际温度的补码,所以减1,再取反求出原码 temp=temp-1; temp=~temp; tp=temp; temp=tp*0.0625*100+0.5; //留两个小数点就*100,+0.5是四舍五入,因为C语言浮点数转换为整型的时候把小数点 //后面的数自动去掉,不管是否大于0.5,而+0.5之后大于0.5的就是进1了,小于0.5的就 //算加上0.5,还是在小数点后面。 } else { DisplayData[0] = 0x00; tp=temp;//因为数据处理有小数点所以将温度赋给一个浮点型变量 //如果温度是正的那么,那么正数的原码就是补码它本身 temp=tp*0.0625*100+0.5; //留两个小数点就*100,+0.5是四舍五入,因为C语言浮点数转换为整型的时候把小数点 //后面的数自动去掉,不管是否大于0.5,而+0.5之后大于0.5的就是进1了,小于0.5的就 //算加上0.5,还是在小数点后面。 } DisplayData[1] = smgduan[temp / 10000]; DisplayData[2] = smgduan[temp % 10000 / 1000]; DisplayData[3] = smgduan[temp % 1000 / 100] | 0x80; DisplayData[4] = smgduan[temp % 100 / 10]; DisplayData[5] = smgduan[temp % 10]; } /******************************************************************************* * 函数名 :DigDisplay() * 函数功能 :数码管显示函数 * 输入 : 无 * 输出 : 无 *******************************************************************************/ void DigDisplay() { u8 i; for(i=0;i<6;i++) { switch(i) //位选,选择点亮的数码管, { case(0): LSA=0;LSB=0;LSC=0; break;//显示第0位 case(1): LSA=1;LSB=0;LSC=0; break;//显示第1位 case(2): LSA=0;LSB=1;LSC=0; break;//显示第2位 case(3): LSA=1;LSB=1;LSC=0; break;//显示第3位 case(4): LSA=0;LSB=0;LSC=1; break;//显示第4位 case(5): LSA=1;LSB=0;LSC=1; break;//显示第5位 } P0=DisplayData[5-i];//发送数据 delay(100); //间隔一段时间扫描 P0=0x00;//消隐 } } /******************************************************************************* * 函 数 名 : main * 函数功能 : 主函数 * 输 入 : 无 * 输 出 : 无 *******************************************************************************/ void main() { while(1) { datapros(Ds18b20ReadTemp()); //数据处理函数 DigDisplay();//数码管显示函数 } } 仿真后的结果:下图分别是显示正数/负数温度: 为什么用普中科技的程序在仿真软件上显示的结果就不理想呢? 从三张图中看出需要延时函数的处理。 **结论:**普中科技在编写读写和初始化函数时,延时大都通过while(i){i–;}或几个i++,来完成延时的,如果你尝试使用一下Debug调试一下,会发现这种延时并不准确,相差还很大。在硬件实战时这种不准确的延时也许影响不大(有时候可能还需要这样的做)。 

小编经过反复的软件仿真验证发现:软件仿真时对时序的要求极高,例如在编程DS18B20的读写函数和初始化函数时,它们的时序应满足下图:


史海拾趣
|
在柏林推出的DVB T(地面数字广播)数字电视也已经影响到汽车娱乐系统中的电视接收。现在,汽车电视接收机不仅能够接收模拟电视信号(它仍将在城市以外的地区继续存在数年),而且也能够接收和处理DVB T信号。Hirschmann Electronic ...… 查看全部问答> |
|
1 引 言 洗片机是各医院影像科的必需设备。医院影像科每天要冲洗大量的x-射线透射胶片,工作量大,且洗片操作有一定难度,对操作人员专业技术要求高,另外,洗片时化学药液对人体有伤害。因此,目前医院大多采用医用自动洗片机。进口的 ...… 查看全部问答> |
|
我使用 ARM 2440开发板, 使用WINCE 5.0 (中文)OS, 现在想实验软键盘 汉字输入 和手写 输入。 请前辈们 描述一下实现 思路。 … 查看全部问答> |
|
void InitSio(void) { u16 RELOAD_COUNT = 0; //使用独立波特率发生器作为波特率发生器 S2CON = 0x50;  ...… 查看全部问答> |




