历史上的今天
今天是:2024年12月27日(星期五)
2021年12月27日 | 低成本、高精度的电池测试设备数字控制方案
2021-12-27 来源:EEWORLD
电池测试设备,是锂离子电池生产线后处理系统的重要环节,对于锂离子电池的质量至关重要。电池测试设备的核心功能是对锂离子电池进行高精度的恒流或恒压充放电,传统的控制方法以使用分立器件搭建的模拟控制方案为主。相比于传统的模拟控制方案,采用TI的C2000™为核心实现的数字控制方案,由于其低成本、高精度、更灵活、保密性较好等优点,将成为未来电池测试设备主流的发展方向。本文中,将详细介绍如何通过TI的C2000™数字控制方案,有效降低系统成本,并保证极高的电流、电压控制精度。
1低成本
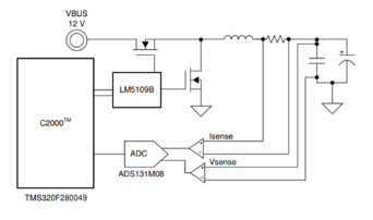
采用TI的C2000数字控制方案的典型结构如图 1所示:电流/电压放大器对电池充放电的电流/电压进行采样,通过模数转换器ADC将模拟信号转化为数字信号并送入C2000™中,C2000根据恒流或恒压指令与采样信号进行环路计算,输出一定占空比的PWM从而调节MOSFET的开关,最终使得buck/boost变换器按照指令通过恒流或恒压的方式对锂电池进行充放电。

图1
相比于模拟方案,由于电压、电流指令和环路控制都在C2000中产生和完成,省去了高分辨率的数模转换器DAC和误差放大器,有效地降低了系统成本。
TMS320F280049是具有100MHz主频、256KB 闪存的 C2000™ 32 位 MCU,通过高分辨率的16bit PWM,最多可以控制8个独立通道的同步buck/boost变换器。采用TMS320F280049的数字控制方案,比传统的模拟控制方案可以节省30%以上的BOM成本。
此外,由于锂离子电池在3C产品、电动汽车、储能等诸多领域都有广泛应用,各类锂离子电池的电流往往差别很大。这导致了电池测试设备若采用模拟控制,往往需要根据电流大小选取不同的硬件方案,增加了研发周期与设备成本。如果采用C2000的数字控制方案,则可以在不改变硬件的前提下,在小电流或大电流模式间自由切换:在小电流时,8各通道可以分别独立运行;在大电流时,则将多个通道并联运行,以输出更大的电流。

图2
如图2所示,在多通道并联运行时,每个通道都将采用同一个恒压环路,恒流环路则各自独立,只需将输出并联后就可以实现更大的输出电流范围。因此,相比于模拟控制,采用C2000的数字控制方案,可以在不改变硬件的条件下适应更广泛的测试场景,大大减少了设备成本。
2 高精度
通过校准,电池测试设备往往可以除去大部分初始系统误差。剩余难以被校准的误差来源主要包括:电流检测电阻的温漂,电流、电压检测放大器的失调与增益温漂、输入共模电压变化带来的失调,ADC的非线性度,基准电压源的温漂。在本文中,按照±5°C的温度变化范围计算误差值。
电流检测电阻:
电流检测电阻的温漂是总系统误差的重要来源,对于CC控制,需要一个几毫欧并且低温度系数的高精度电流检测电阻。本文采用高精密、电流感应金属条 SMD 功率电阻器,检测电阻的阻值为5mΩ,温漂值为10 ppm。那么,由于电流检测电阻的温漂造成的误差为50ppm。
电流检测放大器:
为了减小大电流造成的温升和功率损耗,电流检测电阻的阻值一般较小,因此电流检测放大器的输入差分信号一般不超过几十毫伏,往往选择仪表放大器进行信号调理。仪表放大器的误差主要来源于以下两个方面:环境温度改变时,失调电压和增益的漂移;电池电压改变时,由于输入共模电压变化造成的失调电压。因此,在选择仪表放大器时,应该主要关注失调电压漂移、增益漂移、CMRR等参数。表1为TI主推的几款应用于电池测试设备的仪表放大器的关键参数:
表1

INA821作为一款高精密、低漂移的仪表放大器,失调电压漂移最大值为0.4 µV/°C,那么±5°C温度偏移将会产生2 µV失调电压,即40ppm满量程误差;增益漂移为5 ppm/°C,那么±5°C温度偏移会产生25ppm误差;共模电压抑制比为140dB,那么输入共模电压范围在0~5V变化时,将产生0.5µV失调电压。在10A充电电流下,满量程采样电阻的电压信号为50mV,即输入共模电压变化带来10ppm满量程误差。
电压检测放大器:
电压检测放大器的误差来源同样主要来源于失调电压和增益的漂移,以及输入共模电压变化造成的失调电压。因此,在选择仪表放大器时,同样应该主要关注失调电压漂移、增益漂移、CMRR等参数。
TLV07是一款成本敏感型、低噪声、轨到轨输出、精密运算放大器,失调电压漂移的典型值为0.9 µV/°C,那么±5°C温度偏移将会产生4.5µV失调电压,即1ppm满量程误差;增益漂移主要受输入电阻与反馈电阻的漂移误差的影响,在这里取5 ppm/°C,那么±5°C温度偏移会产生25ppm误差。共模电压抑制比最小值为104dB,那么输入共模电压范围在0~5V变化时,将产生31.5µV失调电压,即6ppm满量程误差。
模数转换器及基准电压源:
模数转换器ADC的误差主要是由于非线性度和基准电压源的漂移造成的。ADS131M08是24位、32kSPS 、8通道同步采样的Δ-Σ高精度ADC,由于ADS131M08是差分输入,可以有效减小由于各通道间串扰引起的误差。从数据表中可以查到,ADS131M08的非线性度INL仅为7.5ppm满量程误差。如果采用内部基准电压源,温漂最大值为20 ppm/°C,那么±5°C温度偏移会产生100ppm误差。如果采用外部基准电压源REF2025,温漂最大值仅为8 ppm/°C,那么±5°C温度偏移误差将会降至40ppm。
误差汇总:
根据以上分析,将各误差来源造成的误差值汇总,即可计算得到在恒流、恒压控制时,电池测试设备的系统总误差如表2所示。可以看到,采用C2000的数字控制方案,电流和电压误差范围都在万二以内,达到了极高的控制精度。
表2

综上所述,在电池测试设备中采用TI的C2000数字控制方案,在降低系统成本的同时,可以保证极高的电流、电压控制精度,非常适合在各类电池测试方案中的应用。
史海拾趣
|
Synopsys Star-HSpice v2006 03 SP1 1CD(电路仿真软件) Synopsys Star-HSpice v2006 03 SP1 1CD(电路仿真软件) Synopsys.Star-Rcxt vB-2008.12 SP2 Linux 1CD Synopsys.Star-Rcxt vB-2008.12 SP2 LinuxAMD64 1CD synopsys vera vZ-2006.12 Linux 1CD Synopsys Vera v6.3.10 for linux & solaris 1C ...… 查看全部问答> |
|
最近老师给了个课题,让我对单片机的存储容量进行扩展,东西是自己可以弄出来,可是到了写报告的时候就犯难了,还要写什么扩展的意义和这方面的发展趋势,我对这个方面了解不深,没法用较好的语言来组织,希望听听各位哥哥姐姐的看法,还望大家不吝 ...… 查看全部问答> |
|
用vs2005(C++)开发wince5.0程序,如何操作sqlce 用vs2005(C++)开发wince程序,如何操作sqlce?不使用CF。在网上找的资料,要么是用evc和adoce,但是在vs2005下面编译不过;要么是用ado.net。如果谁有这方面的资料请给共享一下。… 查看全部问答> |
|
想找个兼职,VC、单片机、arm嵌入式开发 作过基于microchip系列、msp430系列、S3C44B0、AT91RM9200、ST710等mcu的项目, 包括电力系统监控、税控等行业. 可承担四层板电路设计,底层嵌入式程序设计及上位机配套程序编写。… 查看全部问答> |
|
请教:我在src/common/intr.c里定义一个全局变量来保存中断号,怎样才能在我自己的驱动里引用这个变量? 我要写一个键盘驱动, 首先在src/common/intr.c里定义了一个全局变量“volatile UINT32 g_keyIntIrq”用来记录发生中断的引脚; 怎样才能在我自己的驱动程序文件platform\\smdk2440a\\src\\drivers\\keybd\\kbdcommon\\S3c2440kbd.cpp里使用这个 ...… 查看全部问答> |
|
本帖最后由 paulhyde 于 2014-9-15 09:04 编辑 1.1任务设计并制作一个水位监测与控制装置,1.2 要求1. 基本要求(1)通过键盘可以设定B瓶里的液位(0-25cm内的任意值),并通过控制电磁阀(或类似于电磁阀的装置)使B瓶的液位达到设定值。(2)液 ...… 查看全部问答> |
|
我刚学习zigbee,整了一套装备,在做两个指示灯交替闪烁实验时,模块的指示灯根本就没有反应。 这个实验我是按照买的资料提示做的,程序也是人家编好的,只需我下载到模块即可,但当我Debug后PC上的程序好像在运行,但模块上根本就没有什么变化, ...… 查看全部问答> |
|
!!!stm8l152c6的Vref严重问题,Vref引脚向外漏电流! 我的一个项目从其他单片机平台移植到stm8l152c6,外接Vref基准为2.500v,当我把基准电压电路关闭后让单片机进入halt模式,测量待机功耗与st资料相差太远,多方查找竟然是Vref引脚向外漏电!同样的外围基准电路,在msp430、合泰单片机、松翰单片机一 ...… 查看全部问答> |




