历史上的今天
今天是:2024年12月29日(星期日)
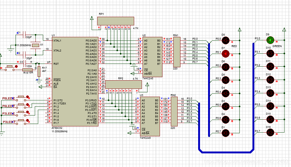
2021年12月29日 | 4个独立式按键控制LED移位
2021-12-29 来源:eefocus




程序源代码:
/*
4个独立式按键控制LED移动
*/
#include typedef unsigned char uint8; typedef unsigned int uint16; void delay(uint16 x) { uint16 i,j; for(i = x; i > 0; i --) for(j = 114; j > 0; j --); } uint8 i = 0,j = 0; void Move_LED() { if ((P1 & 0x01) == 0x00) i = (i - 1) & 0x07; else if((P1 & 0x02) == 0x00) i = (i + 1) & 0x07; else if((P1 & 0x04) == 0x00) j = (j - 1) & 0x07; else if((P1 & 0x08) == 0x00) j = (j + 1) & 0x07; P0 = ~(1 << i); P3 = ~(1 << j); 1 2 } void main() { uint8 Key = 0x00; P0 = 0xFF; P3 = 0xFF; while(1) { if(P1 != Key) { Key = P1; Move_LED(); delay(10); } } }
史海拾趣
|
我在写bootloader,在串口这遇到点麻烦,各位大牛给点意见 我将bootloader分为两个阶段,现在第一阶段差不多完成了,就差实现从串口烧录第二阶段到flash的功能 思路是这样的,在kermit下send boot_sencond.bin,我想问下,在发送完后,boot_sencon ...… 查看全部问答> |
|
CoCreateInstance返回:没有注册类别(wince6.0 emulator sdk 中使用msxml) 大家好!我想在Wince的模拟器上使用msxml发送xml文件,代码如下: MSXML2::IXMLHTTPRequest* pIXMLHTTPRequest = NULL; CoInitialize(NULL); HRESULT hr; hr = CoCreateInstance (__uuidof(MSXML2::XMLHTTPRequest), NU ...… 查看全部问答> |
|
我的问题是:我有个硬件可以读取一些数据,硬件上有个按钮,按这按钮后读取后的数据通过硬件上的SIM卡,将数据发送到数据接收端(比如用短信猫接收信息). 现在我需要完成开发涉及的操作是:读取后的数据通过硬件上的SIM卡,将数据发送到数据接收端. 请问 ...… 查看全部问答> |
|
我想问下,驱动什么的都弄好了,板上只有一个usb口,我外接了一个四口的USB HUB,接四个摄像头 再在dev文件夹中新建设备文件video0,video1,video2,video3,这四个摄像头能否同时使用啊 我现在只能做到四个来回的切换,想实现一个窗口中同时显示四 ...… 查看全部问答> |
|
请问:拉丁文(西班牙语)是否支持7bit编码方式? 在给客户做一个短信终端,客户要求已7bit编码方式实现拉丁文的短信内容 多谢!… 查看全部问答> |
|
我的ISE是10.1版本的,器件中Virtex4中只有XC4VLX15、XC4VLX25、XC4VSX25、XC4VFX12这几个器件,缺少很多其它的,不知道是怎么回事,请大家帮下忙,应该怎么弄才会出现其它的?我要用到Virtex4中XC4VFX20… 查看全部问答> |
|
徐家骏:从应届毕业生到年薪千万2009-03-02 14:48从一个应届毕业生,到年薪千万的华为副总裁,再到离开华为转战百度,徐家骏(博客)的十年从业经历和经验对于今年的应届毕业生来说绝对可资借 鉴,我们从中也可以一窥华为公司的运作过程和徐的职 ...… 查看全部问答> |
|
本以为端口映射问题,但通过升级jlink驱动解决堆栈溢出的问 PB3(JTD0),PB4(JNTRST)重映射问题:使用指令:GPIO_PinRemapConfig(GPIO_Remap_SWJ_JTAGDisable, ENABLE);释放PB3,PB4,保留swd功能,第一次debug功能正常,PB3,PB4可以做gpio使用,但是修改主程序,调整PB3的输出延时,再次进入DEBUG后, ...… 查看全部问答> |
|
这里是赛灵思高级培训资料与实验合集,内容包括赛灵思FPGA器件的基本介绍、时序收敛的技巧、用户约束文档介绍、IO时序以及FPGA editor的使用等等,有图表及其详细介绍,是上手FPGA开发的实用资料。 [ 本帖最后由 GONGHCU 于 2012-2- ...… 查看全部问答> |




