历史上的今天
今天是:2024年12月29日(星期日)
2021年12月29日 | 带分频整形的单片机频率计(1Hz—20MHz)
2021-12-29 来源:eefocus
单片机频率计 系统采用单片机+分频模块+整形模块+lcd1602液晶显示+按键设计而成。
频率的测量范围为1Hz—20MHz能测量各种周期信号,能测出正弦波、三角波或方波等波形的频率。通过LCD1602液晶显示屏显示检测到的即时频率数值(最多8位数,单位为Hz)。
废话不多说,先上图
正面,组装之前

正面,组装之后

背面,焊线面

频率计电路原理图如下:

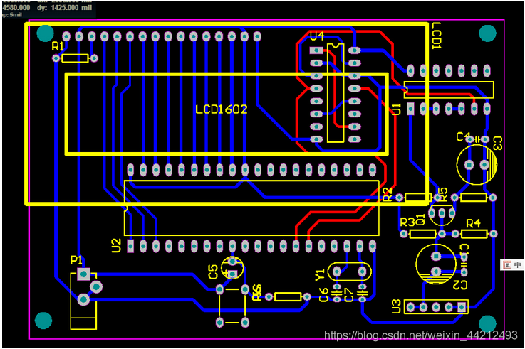
PCB设计图如下:

74HC14电路设计
由于三极管放大电路输出的信号不是标准的方波信号,存在着上升沿不够陡峭,波形类似于正弦波等问题,为了使单片机对信号更好的采集,这里使用了施密特触发器74HC14对三极管放大电路输出的信号进行整形。电路图如图所示。

其中输入信号从芯片的1号脚输入,74HC14本身是一个芯片内部带有6个施密特触发器,我这里为了充分利用芯片使用了其中三个,实际上可以只使用一个。整形后的信号从芯片的6号脚输出。
3.5分频模块设计
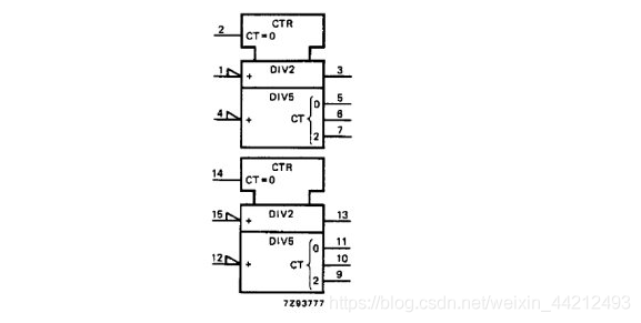
3.5.1 74HC390芯片介绍
分频电路一般采用十进制计数器如74HC290、74HC390等来实现时间计数单元的计数功能。本次设计中选择74HC390。由其内部逻辑框图(如下图)可知,其为双2-5-10异步计数器,并每一计数器均有一个异步清零端(高电平有效)。由于我们要设计的是100分频电路,因此74HC390内部两个计数器都用上,分别都设置成10计数器。

3.5.2 74HC390分频电路设计
由于单片机运行速度有限,单片机运行一条基础指令需要1个机器周期即12个是时钟周期,换算成时间为1us。因此当频率过高的时候单片机就不能很精确的换算出频率。为了解决这个问题,这设计加入了一个100分频的计数器。当频率高于200KHZ的时候单片机计算分频后的信号,当频率低于200KHZ的时候计算分频前的信号。这样高低搭配可以扩大单片机的测量频率。最终换算出其真实对应的频率并在液晶上显示。其中电路图如图所示。

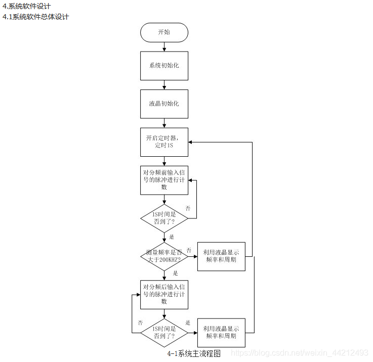
软件设计流程图

元器件清单

单片机仿真原理图如下

频率计仿真操作说明:


选择最后一项就可以了

单片机频率计参考源代码如下:
//******************************************************************************************
//连接框图: ___________________
// | P1.0 |->RS
// | P1.1 |->RW
// | P1.2 |->E
// | P0 |->DB
// | P3.4 |->1~9999hz的输入
// | P3.5 |->1~9999KHZ输入 (分频后)
//******************************************************************************************
#include unsigned long int fre; unsigned char time; unsigned int count; unsigned int count1; //端口及函数说明---------------------------------------------------------------------------- sbit LCD_RS=P1^0; //片选信号 sbit LCD_RW=P1^1; //读写信号 sbit LCD_E=P1^2; //使能信号 #define LCD_DB P0 //数据信号 unsigned char character[10]={0};//在屏幕上显示的字符串 unsigned char character_1[]={“fre= Hz”}; unsigned char FLAG = 0; void LCD_init(void);//初始化函数 void LCD_write_command(unsigned char command);//写指令函数 void LCD_write_data(unsigned char dat);//写数据函数 void LCD_disp_char(unsigned char x,unsigned char y,unsigned char dat);//在某个屏幕位置上显示一个字符,X(0-15),y(1-2) void delay_n40us(unsigned int n);//延时函数 void timer_init(); //中断初始化函数 //------------------------------------------------------------------------------- void delay_n40us(unsigned int n) //延时函数 { unsigned int i; unsigned char j; for(i=n;i>0;i–) for(j=0;j<2;j++); } void delay_1s() { unsigned int i,j; for(i = 0;i<100;i++) for(j = 0;j<1000;j++); } void LCD_init(void) //液晶初始化函数 { LCD_write_command(0x38);//设置8位格式,2行,5x7 LCD_write_command(0x38);//设置8位格式,2行,5x7 LCD_write_command(0x38);//设置8位格式,2行,5x7 切记要写三遍!!!! LCD_write_command(0x0c);//整体显示,关光标,不闪烁 LCD_write_command(0x06);//设定输入方式,增量不移位 LCD_write_command(0x01);//清除屏幕显示 delay_n40us(100);//清屏延时 } void LCD_write_command(unsigned char dat) //写命令函数 { LCD_DB=dat; LCD_RS=0;//指令 LCD_RW=0;//写入 LCD_E=1; //使能 LCD_E=0; delay_n40us(1);//写命令延时 } void LCD_write_data(unsigned char dat) //写数据函数 { LCD_DB=dat; LCD_RS=1;//数据 LCD_RW=0;//写入 LCD_E=1;//使能 LCD_E=0; delay_n40us(1); //写数据延时 } void LCD_disp_char(unsigned char x,unsigned char y,unsigned char dat)//显示一个字符 { unsigned char address; if(y1) address=0x80+x; //显示在第一排的时候的x的地址 else address=0xc0+x; //显示在第二排的时候的x的地址 LCD_write_command(address); //输入地址 LCD_write_data(dat); //输入数据 } void LCD_disp_num(unsigned char x,unsigned char y,unsigned char dat)//显示一个数字 { unsigned char address; if(y1) address=0x80+x; //显示在第一排的时候的x的地址 else address=0xc0+x; //显示在第二排的时候的x的地址 LCD_write_command(address); //输入地址 LCD_write_data(dat+48); //输入数据 } void dis_num(void) { unsigned char i=0,j=0,k=0; LCD_write_command(0x01);//清除屏幕显示 character[0] = fre/1000000; character[1] = fre/100000%10; character[2] = fre/10000%10; character[3] = fre/1000%10; character[4] = fre/100%10; character[5] = fre/10%10; character[6] = fre%10; character[7] = ‘H’; character[8] = ‘z’; for(i = 0;i<4;i++) //显示fre { LCD_disp_char(i+0,1,character_1[i]); } for(i = 0;i<10;i++) //判断第一个不为0的数 { if(character[i]!=0) break; } k = 10-i-2; for(j = 0;j LCD_disp_num(4+j,1,character[i++]); } for(i = 5;i<7;i++) //显示Hz { LCD_disp_char(j+4,1,character_1[i]); j++; } } void main() { unsigned char i; LCD_init(); timer_init(); //定时/计数器初始化 for(i = 0;i<4;i++) { LCD_disp_char(i+0,1,character_1[i]); } while(1) { dis_num(); //显示 delay_1s(); } } void timer_init(void) //定时/计数器初始化 { TMOD=0x66; //计数器0工作工作方式2,自动重装初值 TH0=0; //计数器初值为0 TL0=0; TR0=1; //计数器开始计数 ET0=1; //打开计数器0中断 TH1=0; //计数器初值为0 TL1=0; TR1=1; //计数器开始计数 ET1=1; //打开计数器0中断 RCAP2H=(65536-62500)/256; //在程序初始化的时候给RCAP2L和RCAP2H赋值, RCAP2L=(65536-62500)%256; //TH2和TL2将会在中断产生时自动使TH2=RCAP2H,TL2=RCAP2L。 TH2=RCAP2H; //12M晶振下每次中断62.5ms TL2=RCAP2L; ET2=1; //打开定时器2中断 TR2=1; //定时器2开始计时 EA=1; //开总中断 } //---------------------------------------------------------------- void timer2(void) interrupt 5 //定时器2中断(62.5ms) { double temp; time++; TF2=0; //定时器2的中断标志位TF2不能够由硬件清零,所以要在中断服务程序中将其清零 if (time==16) //定时1s时间到 { time=0; //计时清0 fre=(long)count256+TL1; //count256强制转换成long型,否则将不产生进位 先判断分频后的 FLAG = 0; if(fre<2000)//200K之后读取分频后的频率 { fre = (long)count1*256+TL0; FLAG = 1; } count=0; //清零计数器0计数 count1=0; EA=1; //开中断 } } //---------------------------------------------------------------- void timer0(void) interrupt 1 //计数器0中断 { count++; } //---------------------------------------------------------------- void timer1(void) interrupt 3 //计数器1中断 { count1++; } ……………………
上一篇:单片机做的半导体智能制冷小冰箱
下一篇:4个独立式按键控制LED移位
史海拾趣
|
vhdl怎么越学越难。超级超级超级郁闷。一个74 161, 74 194 高手帮我指出错误,立即结贴。 由表可知,74161具有以下功能: ① 异步清零。当RD=0时,不管其他输入端的状态如何,不论有无时钟脉冲CP,计数器输出将被直接置零(Q3Q2QlQ0=0000),称为异步清零。 ② 同步并行预置数。当RD=1、LD=0时,在输入 ...… 查看全部问答> |
|
大家好,我刚刚接触VxWorks,现在要从头学习应哪个部分开始学起呢,我现在手上没有vxWorks系统,从网上下了一个要求注册才能用.非常感谢朋友们的参与!… 查看全部问答> |
|
iar430在定时器中断里对一个全局变量不断++变量值总为零 iar 430 在定时器中断里对一个全局变量不断++ 仿真时在中断中怎么这个变量值总为零 有没有遇到同样的问题的呢 谢谢… 查看全部问答> |
|
请问一下LM3S811的可以用什么下载程序呢? 可以用什么仿真呢? 现在只有一个最小系统 [ 本帖最后由 ming1006 于 2013-1-18 13:18 编辑 ]… 查看全部问答> |




