历史上的今天
今天是:2024年12月31日(星期二)
2021年12月31日 | STM32F103单片机驱动蜂鸣器
2021-12-31 来源:eefocus
蜂鸣器在电子产品中很常见,几乎现在的家电中都有,主要用来做声音提示。
蜂鸣器从材料上分可以分为压电式蜂鸣器和电磁式蜂鸣器。
压电式蜂鸣器: 压电式蜂鸣器主要由多谐振荡器、压电蜂鸣片、阻抗匹配器及共鸣箱、外壳等组成。
电磁式蜂鸣器:电磁式蜂鸣器由振荡器、电磁线圈、磁铁、振动膜片及外壳等组成。
蜂鸣器从驱动方式上可以分为有源蜂鸣器和无源蜂鸣器。
有源蜂鸣器:内部自己带有驱动电路,只要在外部供上点之后,内部电路就会工作,驱动蜂鸣器内部分线圈进行振动,从而发出声音。
无源蜂鸣器:内部没有振荡电路,直接给蜂鸣器供直流电时,蜂鸣器不会响,只有外部给蜂鸣器提供一个方波,蜂鸣器才能发出声音。
驱动方式:
无源蜂鸣器驱动比较简单,直接用单片机IO口给蜂鸣器发送方波信号就行。

有源蜂鸣器驱动时,外部需要驱动电路。

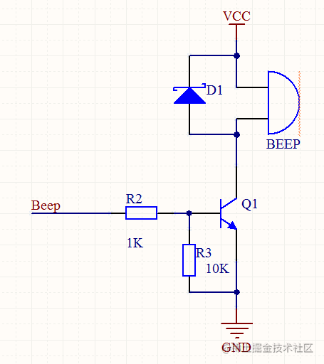
常用的驱动方式就是直接通过三极管来驱动,三极管主要是用来放大电流,因为蜂鸣器响的时候需要的电流比较大,一般单片机口直接提供不了那么大的电流,给蜂鸣器反向并联一个二极管用来延长蜂鸣器的使用寿命。由于蜂鸣器内部有线圈,相当于一个电感,当蜂鸣器关闭的时候,会在线圈上产生一个反向电动势,这个二极管在蜂鸣器关闭的时候可以给线圈进行放电。
用这个驱动电路驱动蜂鸣器的时候,在上电的一瞬间,有时候会听见蜂鸣器嘀的响一声,这时因为在单片机上电时,IO口未初始化之前,有的IO口默认会是高电平,这样当单片机上电的一瞬间,三极管基极就会瞬间又一个高电平,这时候蜂鸣器就会响一声,当IO口初始化完成之后,IO口设置为低电平,这时候三极管不导通,蜂鸣器就不响了,为了避免这种情况发生,一般都会给基极加一个比较大的下拉电阻。

给基极加一10K的下拉电阻这样在上电的瞬间,这个下拉电阻就会将三极管基极的电平拉为0,在上电的一瞬间蜂鸣器就不会响了。
这里驱动蜂鸣器使用的是有源蜂鸣器,虽然驱动电路复杂了一点,但是程序控制比较简单,只需要给IO口高低电平,就可以控制蜂鸣器响或者不响。蜂鸣器初始化代码如下:
#define BEEP PBout(8) //BEEP 蜂鸣器接口
void BEEP_Init(void)
{
GPIO_InitTypeDef GPIO_InitStructure;
RCC_APB2PeriphClockCmd(RCC_APB2Periph_GPIOB, ENABLE);
GPIO_InitStructure.GPIO_Pin = GPIO_Pin_8;
GPIO_InitStructure.GPIO_Mode = GPIO_Mode_Out_PP;
GPIO_InitStructure.GPIO_Speed = GPIO_Speed_50MHz;
GPIO_Init(GPIOB, &GPIO_InitStructure);
GPIO_ResetBits(GPIOB, GPIO_Pin_8);
}
将驱动蜂鸣器的口PB8设置为普通IO口,推挽输出就可以了。要蜂鸣器响的时候,直接给PB8口给高电平就行了。
int main(void)
{
delay_init(); //延时函数初始化
LED_Init(); //初始化与LED连接的硬件接口
BEEP_Init(); //初始化蜂鸣器
while(1)
{
BEEP = 1;
delay_ms(200); //延时300ms
BEEP = 0;
delay_ms(200); //延时300ms
}
}
在主程序中循环的让蜂鸣器一开一关,这样就可以听到蜂鸣器发出的嘀嘀嘀嘀的声音了。
上一篇:STM32F103DAC功能实现
史海拾趣
|
求助:Local ROM 和 NOR Flash 是什么意思啊?谢谢! 请教: 我在书上看到 Local ROM NOR Flash 问题1: Local ROM 是不是相当于电脑的 内存条? NOR Flash 是不是相当于电脑的 硬盘? 问题1: Local ROM 是什么? 还有别的 ROM 吗? ROM 的主要作用是什么? 问题2: NOR Flash 是什么 ...… 查看全部问答> |
|
本帖最后由 paulhyde 于 2014-9-15 08:54 编辑 山东省2010电子设计大赛群,速加啊,咱讨论讨论!!! 116389549 山东省2010电子设计大赛群,速加啊,咱讨论讨论!!! 116389549 山东省2010电子设计大赛群,速加啊,咱讨论讨论!!! &n ...… 查看全部问答> |
|
最近想用LM3S的片子学习下音频采集和分析的知识,要能够分析音频的SNR,THD,计算频率等 本人之前没有这方面的经验,不知道该如何实现。 望论坛的朋友指点思路,谢谢! [ 本帖最后由 hnustlxj 于 2011-12-24 00:48 编辑 ]… 查看全部问答> |
|
这是代码: #include __CONFIG( FCMEN_OFF & IESO_OFF & CLKOUTEN_OFF & BOREN_OFF & CPD_OFF & CP_OFF & MCLRE_ON & PWRTE_OFF & WDTE_ON & FOSC_INTOSC); //__CONFIG( FCMEN_OFF & IESO_OFF & CLKOUTEN_OFF & BOREN_ON & CPD_OFF & CP_OFF & M ...… 查看全部问答> |
|
刚刚发现了两个可以降低自激振荡的方法 : 1.主极点校正法:比较简单而常用的校正措施是在负反馈放大电路的适当位置接入一个电容,接入的电容相当于并联在前一个放大级的负载上。在中频和低频时由于电容的 ...… 查看全部问答> |




