历史上的今天
今天是:2026年01月31日(星期六)
2023年01月31日 | 详解单片机复位电路的作用及设计
2023-01-31 来源:elecfans
什么是复位
单片机复位电路的作用是:使单片机恢复到起始状态,让单片机的程序从头开始执行,运行时钟处于稳定状态、各种寄存器、端口处于初始化状态等等。目的是让单片机能够稳定、正确的从头开始执行程序。
为什么要加复位?
数字电路中寄存器和 RAM 在上电之后默认的状态和数据是不确定的,如果有复位,我们可以把寄存器复位到初始状态,RAM 的数据可以通过复位来触发 RAM 初始化
程序逻辑如果进入了错误的状态,通过复位可以把所有的逻辑状态恢复到初始值,如果没有复位,那么逻辑可能永远运行在错误的状态。(一些简单的IC芯片没有看门狗电路,就需要外部复位)
好的,通过上面两段话,你了解了复位电路的作用以及为什么要加复位电路
正常单片机和IC芯片复位都是有一个Reset引脚,给复位引脚通一定时间的高/低电平就可以实现复位
典型的51单片机当RST复位脚持续两个机器周期以上高电平就将复位
像我们常用的STM32F1系列 ,查阅手册得知复位引脚需要持续20us以上的低电平,就可完成复位

那么复位电路具体要怎么设计,一共有几种呢?我们一般分为:
高电平复位
低电平复位
按键复位电路
上电复位电路
使电路恢复到起始状态的电路设备
高电平上电复位

我们来看一下高电平上电复位,本质就是RC串联充电电路,在上电的瞬间,由于电容两端电压不能突变,上电后的一瞬间电容等效为短路,电容C11充电,充电电流在电阻上形成的电压为高电平;单片机复位,几个毫秒之后,电容充电完毕,电路为断路,电流为0,电阻两端电压近似于0V,这时RST就为低电平。单片机将进入正常工作状态。
电容充电时间T/复位持续时间:
T=(1/9)*R*C
1
低电平上电复位

低电平上电复位,由于电容两端电压不能突变的特性,在上电的瞬间RST端电位近似为GND,通过 10K电阻对 C11电容进行充电,此时RST复位引脚电压为低电平;单片机复位,几个毫秒之后,电容器充满,下面为断路,电流为0,电流经过电阻流入RST复位引脚, 引脚为高电平, 这时,单片机将进入正常工作状态。
电容充电时间T/复位持续时间:
T= 9*R*C
1
高电平按键复位

高电平按键复位,VCC上电时,电容C充电,此时电路导通,在10K电阻上出现电压,RST引脚为高电平,使得单片机复位;几个毫秒后,C充满,此时电路为断路,10K电阻上电流降为0,电压也为0,RST引脚为低电平,使得单片机进入工作状态。工作期间,按下按键Key,电容两端相当于短路,电容C放电,RST引脚为高电平,使得单片机复位。松开按键Key,电容C又充电,几个毫秒后,充电完成,电路断路,单片机进入工作状态。
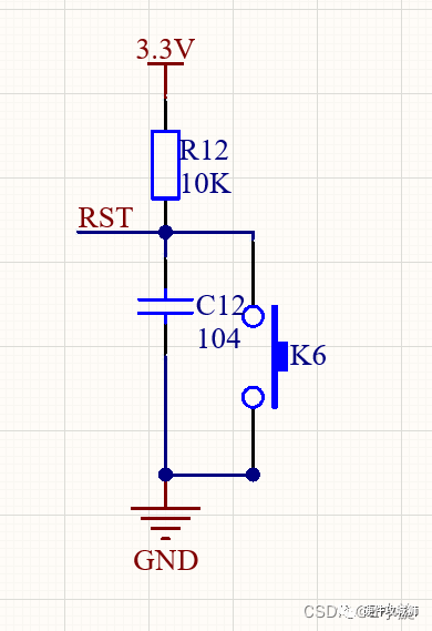
低电平按键复位

低电平按键复位,VCC上电时,电容C充电,此时电路导通,RST引脚为低电平,使得单片机复位;几个毫秒后,电容C充满,此时电路为断路,电流由10K电阻流入RST复位引脚,RST引脚为高电平,使得单片机进入工作状态。工作期间,按下按键Key,RST复位引脚直接跟GND导通,为低电平,电容C放电,使得单片机复位。松开按键Key,电容C又充电,几个毫秒后,充电完成,电路断路,单片机进入工作状态。
上一篇:单片机的高电平复位和低电平复位
史海拾趣
|
近几年来,随着国内外大型网络运营商对网络环境的建设和改造,以及ISDN、DDN、VPN、ATM等技术的应用和推广,视频会议系统的使用环境也变得越来越好。因此无论是通讯行业还是IT行业,都对视频会议领域重新进行关注,视音频编解码技术趋于成熟,视频 ...… 查看全部问答> |
|
在数字信号处理中,FPGA常需要实现除法,我们知道FPGA的库函数中有除法函数, 但我们使用起来还是没有自己设计的方便.关于FPGA实现除法,比较传统的方法就是试商落… 查看全部问答> |
|
SDIO接口的WIFI模块是不是直接插到SD卡槽上就能用了??? SDIO接口的WIFI模块是不是直接插到SD卡槽上就能用了??? 急,万分感谢. 另外,哪里有USB转SDIO的芯片??给介绍一下?… 查看全部问答> |
|
目前常规的发包工具如sniffer发送最长的包长度为1518(包含CRC),但加入vlan后数据包长度变长了,现需对加入vlan的数据包进行测试,有没有哪个发包工具可以发送大于长度为1518的数据包啊?… 查看全部问答> |




