历史上的今天
今天是:2026年02月01日(星期日)
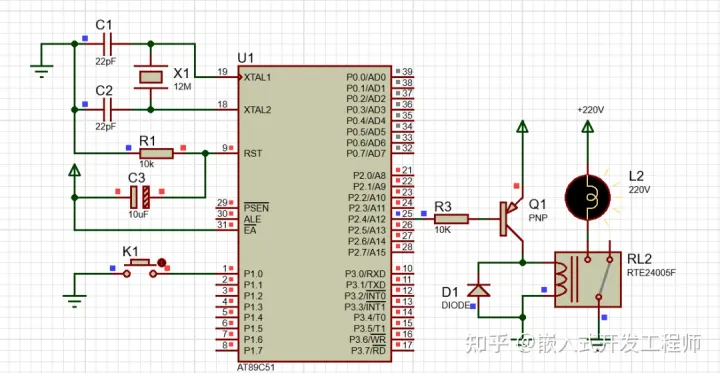
2023年02月01日 | 基于51单片机实现继电器控制照明设备
2023-02-01 来源:zhihu
具体功能实现:
当按下开关时,继电器闭合点亮照明设备(灯泡)
使用器件:
照明设备(LAMP)、按键、AT89C51、若干电阻、PNP晶体管、二极管、继电器(RTE24005F)

Proteus仿真原理图:

仿真:

知识介绍:
Proteus布线
为了让整个原理图看上去简洁明了,我们对元器件的导线进行标号,而不是直接和芯片相连。
继电器驱动电路原理

主要代码(C语言)KEIL5实现:
#include
#define uchar unsigned char
#define uint unsigned int
sbit K1 = P1^0;
sbit RELAY = P2^4;
void DelayMS(uint ms)
{
uchar t;
while(ms--)
{
for(t=0;t<120;t++);
}
}
void main()
{
P1 = 0xff;
RELAY = 1;
while(1)
{
if(K1==0)
{
while(K1==0);
RELAY = ~RELAY;
DelayMS(20);
}
}
}
问题解答:
Q
为什么继电器要连接晶体管?
A
由于继电器通电的电流很大,不能用单片机直接控制,需要晶体管驱动,用晶体管做开关电路,用单片机控制晶体管的基极控制晶体管的导通和截止,从而控制继电器的通电和关闭。
史海拾趣
|
按照下面文章中的方法逐步实现时: http://www.microsoft.com/china/MSDN/library/windev/WindowsCE/windowscedrivers.mspx 当编译新建的TuxTest工程时,出现了几个找不到相关PDB文件的错误,如 fatal error C1033: cannot open program databas ...… 查看全部问答> |
|
在Cadence下做spectreVerilog混合仿真,但出现Error:problem encountered while executing verilog,但我查了一下,我的版本的verilog已经装好了的,$verilog a.v也是正常的,怎么解决啊?… 查看全部问答> |
|
MCU是STM32,用FSMC连接TFT LCD(LGDP4551),LCD接口模式采用MCU模式。现在背光已经点亮了,但显示其他颜色、画线、显示字符……都不行,可能会是什么原因呢?… 查看全部问答> |
|
ucos2在嵌入式操作系统中是个比较简单并且容易掌握的操作系统,在学校学过wince5.0 自己看过linux和ucos2相关的书籍但这些东西还是得自己做了才能掌握的更扎实 公司的主控板,主要就是实现一些人机界面,相关通讯, ...… 查看全部问答> |




