历史上的今天
今天是:2026年02月01日(星期日)
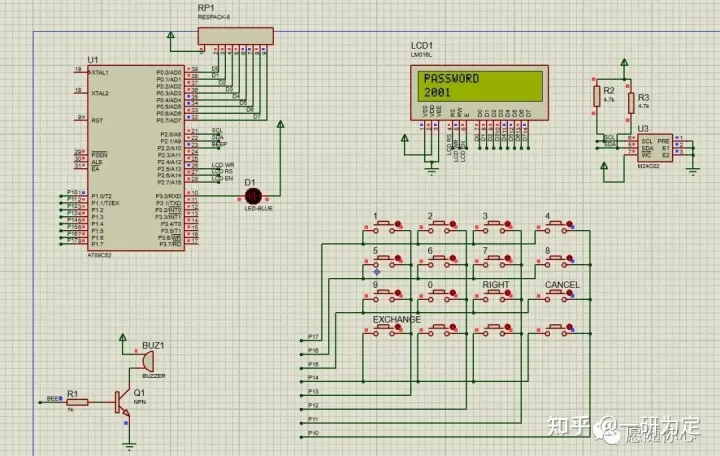
2023年02月01日 | 基于51单片机实现简易密码锁功能
2023-02-01 来源:zhihu
具体功能的实现:
按下不同的按键,在LCD1602显示屏中可以出现不同的数字密码,如果输入错误,会显示ERR,反之显示ON;如果密码输错3次,则蜂鸣器报警30s同时在此期间无法输入密码。按键的功能有重置密码,取消,确认三种功能。
器件:AT89C51,排阻,LCD1602,若干电阻,电源,按键,蜂鸣器,三极管
Proteus仿真原理图:

知识介绍:
①存储器介绍:


存储器主要芯片AT24C02:
AT24C02是一个2K位串行CMOS E2PROM, 内部含有256个8位字节,CATALYST公司的先进CMOS技术实质上减少了器件的功耗。AT24C02有一个16字节页写缓冲器。该器件通过IIC总线接口进行操作,有一个专门的写保护功能。
②为什么蜂鸣器要接NPN晶体管?
加NPN型三极管进行驱动,因为单片机的引脚驱动能力有限,蜂鸣器的功率比较大,所以需要通过三极管来驱动。
③为什么P0口接上拉电阻?
因为P0口是准双向口,即是开漏输出的,当P0口作为并行口使用时,只能输出低电平,不能输出高电平,需要接一个上拉电阻才能输出高电平。
主要代码(C语言)KEIL5实现:
主函数代码:
#include #include "Delay.h" #include "LCD1602.h" #include "MatrixKey.h" #include "Beep.h" #include "AT24C02.h" unsigned char KeyNum; unsigned int password,count; unsigned int scount; unsigned int rightpass ; sbit led = P3^0; sbit P22 = P2^2; void main() { P22 = 0; rightpass = 2001; LCD_Init(); while(1) { KeyNum = MatrixKey(); LCD_ShowString(1,1,"PASSWORD"); if(KeyNum) { if(KeyNum <= 10) { led = 1; if(count < 4) { password*=10; password += KeyNum % 10; count++; } LCD_ShowNum(2,1,password,4); } if(KeyNum == 13) { rightpass = password; password = 0; count = 0; LCD_ShowNum(2,1,password,4); } if(KeyNum == 11) { if(password == rightpass) { LCD_ShowString(1,14,"ON "); led = 0; password = 0; count = 0; LCD_ShowNum(2,1,password,4); }else{ LCD_ShowString(1,14,"ERR"); scount++; if(scount == 3) { int i = 60; while(i--) { Beep(); } Delay(30000); scount = 0; } password = 0; count = 0; LCD_ShowNum(2,1,password,4); } } if(KeyNum == 12) { password = 0; count = 0; LCD_ShowNum(2,1,password,4); } } } }
史海拾趣
|
这是一个比较简单的实用型制作,本文打算从简到繁一步步深入,你若是愿意同步动手实验,不久你将能够制作适合正式场合使用的调频发射机。当然,实验还是从最简单的做起,下图是一个最简单的振荡器,它是调频发射的基础。 图中的线圈用1.0 ...… 查看全部问答> |
|
EVC的treectrl控件的成员函数setbkcolor不能用吗(分数不多了 多谢大家帮忙看看) 不知道大家在EVC下编界面程序的时候遇到这个问题没有 m_tree.SetBkColor();编译的时候说不是tree的成员函数 很奇怪? 要设置tree控件的背景颜色 HBRUSH CTreeListDlg::OnCtlColor(CDC* pDC, CWnd* pWnd, UINT nCtlColor) { HBRUSH hbr = ...… 查看全部问答> |
|
请问lpc2148的usb virtualcom 功能会占用uart资源吗? 我下了一个lpc2148 usb virtualcom的例程,跑了一下。 里面有两种方式:一种是 VirtuaCom 和 PhysicalCom之间的通讯,另一种是直接VirtualCom的下行通讯点灯和上行通讯,在pc机的串口调试助手可以看到上发的信息提示。 第一种方式,当然是肯定用了 ...… 查看全部问答> |




