单片机实验:外部中断按键
2025-08-27 来源:cnblogs
实验内容:
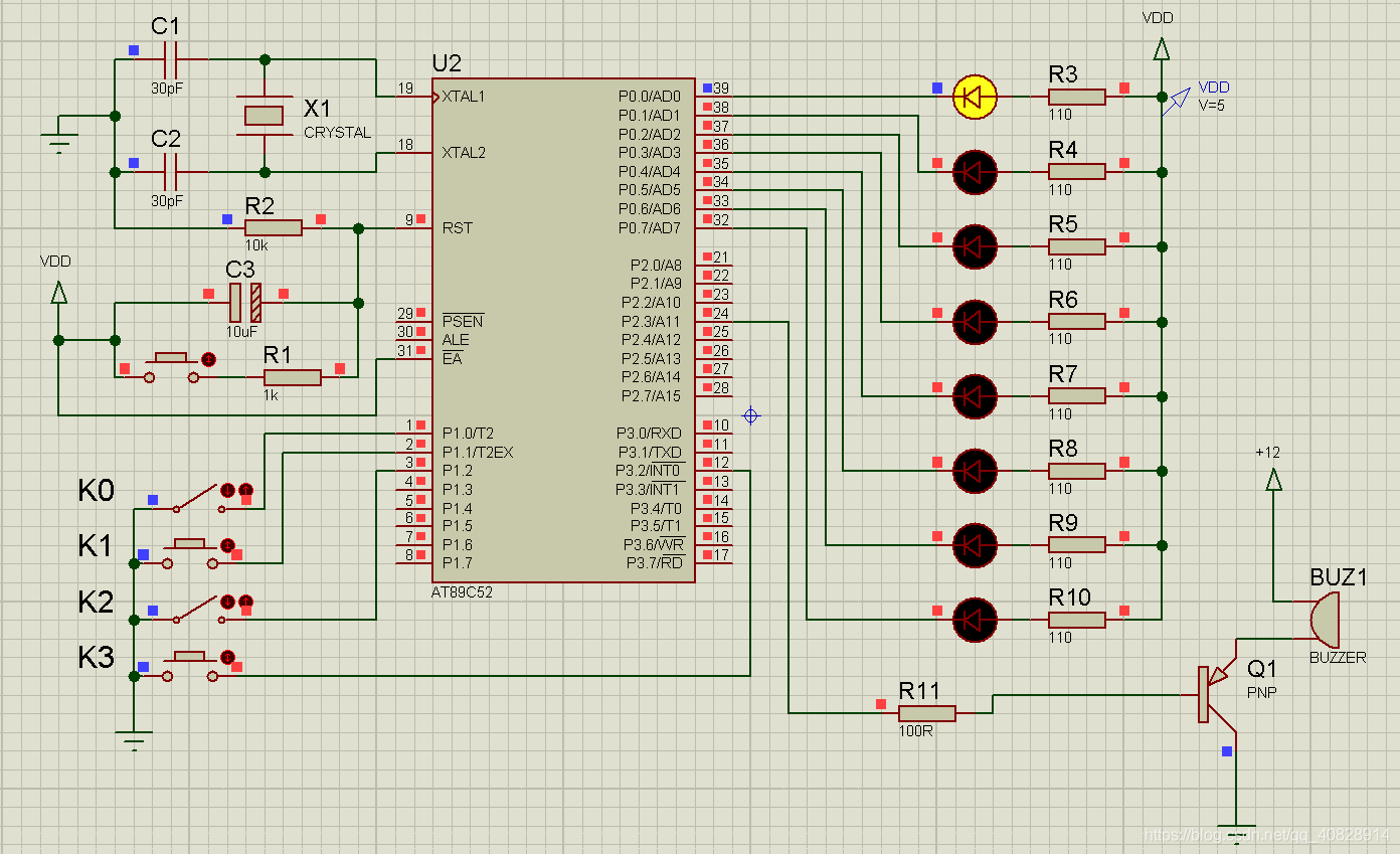
实验大致上就是说:按键不按的时候,灯一直亮,按键按下的时候,灯不亮,报警器响。现在给了汇编语言,要改成c语言,并在proteus里面仿真。
思考与总结:
响应中断请求的条件:
1.总中断允许开关EA=1。
2.中断源的中断允许位为1。
3.中断源发出中断请求。
4.无同级或更高级中断正在被服务。
结合实验,就知道,这里跑到中断子程序的条件,首先总开关打开。然后选择中断请求源,对这个实验来说,也就是选择I N T 0 ‾ overline{INT0}
INT0
外部中断请求0,它的中断允许控制位是E X 0 EX0EX0,我们置1后,就说明允许了外部中断0中断。
我们如果选用跳沿触发,一个机器周期采样到外部中断输入为高,下一个为低,那么中断请求触发器置一,这个时候进入中断子程序。
这个实验是电平触发。
cpu查询到中断请求时,就会进行中断响应(这里假设只是单一中断,如果有不同优先级的中断,那么cpu还要进行判断)。硬件生成一个长调用指令并执行,程序转向中断入口地址,两个中断入口相隔8字节,难以放下中断子程序,此时需要一个跳转指令,转向在其他地址下的子程序中。
实验结果:
汇编语言实现:
ORG 0000h
LJMP MAIN//主程序
ORG 0003h
LJMP INT0s//中断入口
ORG 0100h
MAIN: CLR IT0//外部中断请求0为电平触发
SETB EA//总中断允许
SETB EX0 //允许外部中断0
LOOP: CLR P0.0//p0.0是低电平,此时灯亮
SETB P2.3//p2.3是高电平,此时警报不响
SJMP LOOP//短转移指令,程序跳到loop函数循环
ORG 0200h//伪指令
INT0s: SETB P0.0 //p0.0是高电平,此时灯灭
CLR P2.3 //p2.3是低电平,此时警报响
Delay: MOV R0,#200//延时函数
D1: MOV R1,#254
D2: DJNZ R1,D2
DJNZ R0,D1
RETI
END
改成c51语言:
#include #define uchar unsigned char sbit key = P3^2; void delay(unsigned int i)//延时函数 { unsigned int j; for(;i>0;i--) for(j=0;j<333;j++){} } void main()//主函数 { EA=1;//总中断允许 EX0=1;//允许外部中断0 IT0=0;//选择外部中断0为电平触发方式 while(1)//循环 {P0=0xfe;}//P0.0口的Led亮 } void key_scan() interrupt 0 //外部中断0的中断服务函数 { if(key==0)//判断是否有按键按下 { delay(10);//延时去抖 if(key==0) { P2=0xf7; P0=0xff; while(!key);//等待按键松开 P2=0xff; P0=0xfe; } } } proteus仿真:
- 意法半导体发布Stellar P3E 汽车MCU内置AI加速
- 德州仪器 (TI) 扩展微控制器产品组合及软件生态系统,助力边缘 AI 在各种器件中落地
- 3D打印“狂飙”背后:兆易创新GD32 MCU多元方案驱动性能升级
- 基于恩智浦MCU的人形机器人灵巧手解决方案
- 国民技术发布N32H49x系列MCU:以澎湃性能与全链路可靠赋能工业控制、储能与光通信
- 英飞凌推出基于PSOC™ Control C3微控制器的ModusToolbox™电源套件
- 让AI为你优化代码,提升MCX MCU程序开发效率!攻略在此~
- 六大全新产品系列推出,MCX A微控制器家族迎来创新
- 英飞凌强化车规级微控制器产品组合:符合ISO/SAE 21434标准、获中汽研认证
- 国产高性能MCU芯片DF30量产,突破进口依赖,国产汽车“大脑”升级
- 六大全新产品系列推出,MCX A微控制器家族迎来创新
- 意法半导体全新STM32C5系列,重新定义入门级微控制器性能与价值,赋能万千智能设备
- 模组复用与整机重测在SRRC、CCC、CTA/NAL认证中的实践操作指南
- 有源晶振与无源晶振的六大区别详解
- 英飞凌持续巩固全球微控制器市场领导地位
- 使用 Keil Studio for Visual Studio Code开发 STM32 设备
- 从控制到系统:TI利用边缘AI重塑嵌入式MCU的边界
- 蓝牙信道探测技术原理与开发套件实践
- Microchip 推出生产就绪型全栈边缘 AI 解决方案,赋能MCU和MPU实现 智能实时决策
- LoRa、LoRaWAN、NB-IoT与4G DTU技术对比及工业无线方案选型分析




