历史上的今天
今天是:2025年02月17日(星期一)
2018年02月17日 | 基于OMAP-L138 DSP+ARM的处理器与FPGA实现SDR系统
2018-02-17 来源:eefocus
CritICal Link公司的某客户需要针对多个应用开发一个扩频无线电收发器。该客户已经开发出一套算法,准备用于对信号进行调制和解调,但他们却缺少构建完整系统的资源和专业知识。客户希望利用软件定义无线电(SDR)系统的灵活性优势。本文将探讨如何基于德州仪器(TI)的OMAP-L138 DSP+ARM处理器与FPGA来实现该系统。
平台
Critical Link选择其MityDSP-L138F嵌入式系统模块作为SDR的基础,因为该模块不仅具有很强的处理能力,而且可以为客户节省大量的预先设计成本。MityDSP-L138F模块具有一个TI的OMAP-L138DSP+ARM处理器,该处理器集成了一个456MHz ARM9处理内核和一个456MHz TMS320C674x DSP内核。此外,该模块还包含了FPGA、NAND和NOR闪存以及DDR2存储器。
出于原型考虑,该设计使用了TI针对无线电的高速ADC与DAC评估套件。此外,它还需要能够在60MHz采样频率转换的数据转换器。
针对A/D转换器,该设计选用了TI的ADS5562。该转换器具有16位精度,可以以80MSPs采样速率进行转换。因为扩频无线电需要将信号从背景噪声中抽离,所以高动态范围对于这种无线电来说非常重要。
对于DAC,该平台选用了TI的THS5671。这是一款14位125Msps差分电流输出DAC。负责本项目的客户为该系统提供的前端设计如图所示。

图:客户提供的前端设计。
数据传送问题
许多基于DSP的应用要求具有高速数据传输功能,以使系统能够采集和处理数据,或者将数据传送到外设。通常,数字信号处理器都包含了异步地址/数据总线,以使处理器能够读写外设。这些接口可以满足低速传送数据的要求,但是在高速情况下却会成为瓶颈。
OMAP-L138 DSP+ARM处理器具有一个称为外部存储器接口A(EMIFA)的地址/数据总线。EMIFA允许对外部存储器或设备进行异步寻址,并含有若干控制引脚,以满足不同等待状态和传输宽度等等要求。因为该接口具有很强的通用性,所以每次事务处理都可以利用多个时钟周期来完成。例如,最小的读取周期需要每16位3个周期。在100MHz下运行EMIFA,假设总线上没有其他数据,可得到的数据传输速率最大为66MB/s。在总线上进行交错读写会显著地降低传输速率,因为这必须增加额外的转换周期。
OMAP-L138处理器还包括了一个更为专用的接口,即通用并行端口(uPP)。该接口专门用来将大量数据连续送入处理器内存或从其中读出。uPP的传输速率为每时钟周期1个数据字(8位或16位);或者针对双数据速率为每时钟周期2个数据字,但是时钟速率必须减半。uPP时钟速率可以高达处理器时钟速率的一半。对于在300MHz下运行的OMAP-L138处理器,uPP时钟可以达到75MHz。这使吞吐量可以达到150MB/s。
OMAP-L138处理器实际包括2个uPP接口,每个都可以单独配置。这允许我们为应用建立一个传输端口和一个接收端口,从而消除单一总线上的资源争用问题。
从硬件角度看,uPP接口是一种非常简单的同步数据接口。它包含一个时钟引脚、数据引脚和若干控制引脚,用于指明有效数据和起始/等待条件。事实上,该接口可以与一些并行ADC和DAC实现无缝连接。
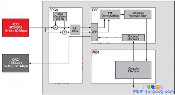
架构
因为我们的SDR需要与DSP之间进行高速数据传送,所以我们选择使用uPP端口来实现FPGA接口。我们使用一个端口作为接口的发送端,使用另一端口作为接收端。事实上,该处理系统可以同时进行发送和接收,尽管这并非系统要求。这个功能的优势在于,它允许我们在发送器和接收器之间建立循环,以进行大量的测试和调试工作。
对于一个10MHz载波来说,这种调制所需的处理特性,使系统过多地将全部处理任务在OMAP-L138处理器的DSP中完成。在速度较慢的应用中,DSP可以单独满足数据速率的要求,但由于客户要求以更高的速率发送数据,所以我们需要使用FPGA来执行部分处理任务。
FPGA尤其擅长以非常高的频率执行重复任务,因此,我们选择在FPGA中执行初始解调和基带处理。这样,我们就可以大量减少DSP中的数据并降低DSP的数据速率。在发送侧,DSP可以预先计算最终的射频信号,以便将有效负载数据的编码时间降至最短。因此,FPGA仅仅将发送波形数据从uPP端口发送到DAC。事实上,不使用FPGA也可以完成这项工作,但是我们在设计系统时仍将FPGA加入,以便在需要时使用。
FPGA的双端口RAM中包含一个正弦或余弦查找表,用于合成接收机的本机振荡器信号。FPGA中的乘法器/累加器用于根据要求解调信号。
发送处理链
当ARM微处理器上的软件向DSP发出传输消息包时,发送过程将会启动。DSP对数据进行编码,使其成为扩频调制序列,并将其编入一个预先计算的已调制正弦波查找表。然后,DSP使用uPP的内置DMA引擎建立一个DMA传输,用以将数据从DSP存储器传送到DAC。FPGA则起到中间调解作用,负责向DAC和uPP提供可编程时钟,用于设置发送采样率。
接收处理链
接收流程连续运行。ADC样本被同步送入FPGA——通过将输入样本与正交正弦和余弦波形相乘并积分,对数据进行基带处理,从而以较低的数据速率向DSP提供同相和正交样本。这些样本被uPP DMA引擎以DMA方式送入DSP存储器,再由DSP处理剩余的扩频解调处理步骤。一旦信号被解调,得到的数据包将使用TI的DSPLink处理器之间通信库传送回ARM处理器。ARM软件接收解码数据,并通过命令接口将数据呈现给用户。
使用FPGA执行接收器初始基带处理能够释放足够的DSP处理能力,从而轻松完成剩余的解调和解码工作。如果系统中的输入信号采样率显着低于60MHz,则DSP可不借助FPGA的力量,独自执行基带处理任务。
该系统的初始工作使用了一个低频段(几十或几百kHz)的载频。在初始实施过程中,FPGA仅负责将数据发送至DSP,由DSP执行所有的解调功能。这种方式很奏效,但是无法达到更高采样率应用的要求。通过在FPGA中实施基带处理,我们可以在全采样率下进行数字基带处理和滤波,从而改善系统的噪声性能:这在欠采样下是无法做到的。
本文小结
该项目实现的原型系统已经为多个应用实施过概念验证。与理想扩频无线电的理论性能相比,该系统的性能非常优异。TI OMAP-L138 DSP+ARM处理器与FPGA的结合,实现了具有出色性能的高性价比解决方案。将DSP的部分处理负载分配给FPGA,使系统可以使用低成本、低功耗的处理器来构建,而不是由GHz级的DSP处理所有工作。uPP接口支持简单的FPGA接口功能,并且与其他可用的DSP接口相比,具有明显的性能优势。使用uPP中的DMA进行数据传送,可以进一步释放DSP资源,将DSP周期用于更加重要的工作。
在OMAP-L1x平台中加入ARM处理器后,便可使用嵌入式Linux提供通信基础设施,来管理系统中的用户界面和所有的内务处理功能。此外,使用SD卡、USB驱动器或者以太网连接,可以对系统软件(ARM、DSP和FPGA)进行现场升级。因此,SDR系统的灵活性可以充分满足处理算法的发展要求。
史海拾趣
|
事无巨细,无源蜂鸣器 CEPARK AVR学习板上,最简单的内容也许就是蜂鸣器了。当然如果你硬要用它来唱歌的话,那还是有点难度的。所以我们还是让它先发出“滴滴“声好了。 先来拓展拓展我们的知识吧(内容部 ...… 查看全部问答> |
|
小弟定义了一个结构体,然后想用来进行windows和wince通信,内容是文件的一些信息。然后把文件从windows传到wince上去。不过每次传都收不到真确的东西。请问我哪里有问题,是wince的Unicode的问题吗?… 查看全部问答> |
|
一个DLL,一个exe工程,加载dll使用#pragma comment lib形式,在EVC下可以运行的; 但现在要移植到ce6下,使用vs2005编译通过,部署也成功,但运行不起来,调试发现连APP的构造函数也没运行,就报错提示:管道的另一端上无任何进程。网上搜索没有 ...… 查看全部问答> |
|
GPIO_StructInit(&GPIO_InitStruct); GPIO_InitStruct.GPIO_Direction = GPIO_PinInput; GPIO_InitStruct.GPIO_Pin = GPIO_Pin_6; GP ...… 查看全部问答> |
|
T6963c的显示一直有横线不停的从上向下刷,我在左上角显示的一个字符。只有当那条线刷到最上边时,看一下就没了,不过那个字符是msp430送到LCM的那个。 有没有高人指点一下,是那里出的问题?… 查看全部问答> |




