历史上的今天
今天是:2025年01月07日(星期二)
2019年01月07日 | STM32 USART1一键下载电路
2019-01-07 来源:eefocus
要想了解一键下载电路的工作过程,首先要了解STM32的几种启动模式。
ISP下载一般步骤
1) Boot0接3.3,Boot1接GND
2) 按复位按键,实现下载
程序执行的一般步骤
1)mcuisp/flymcu勾选“编程后执行”,发送命令直接从FLASH启动。
2)Boot0接GND,Boot1接任意,按一次复位。
STM32的几种启动模式如下表所示:

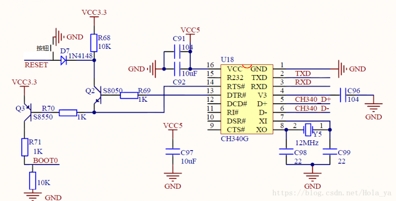
从表中可知,我们想用串口下载代码,就要配置BOOT0为1,BOOT1为0,但是如果想让STM32一复位就运行代码,就要配置BOOT0为0,BOOT1配置为什么都可以,为了解决这个问题,我们可以设计一个电路,通过串口转USB芯片CH340G的DTR#和RTS#引脚的信号来控制一键下载电路,从而间接控制STM32的RESET和BOOT0引脚的信号,来达到通过串口一键下载和运行的效果,省去了购买仿真器的费用,下载程序也变得简单方便,一键下载电路如下图所示:

串口下载软件选用的是MCUISP,通过串口的DTR和RTS信号来自动配置BOOT0和RESET信号,不需要用户手动切换它们的状态,直接串口软件自动控制,可以方便的下载代码。
打开 MCUISP,点击搜索串口,将自动找到电路板板载串口,在bps中选择波特率为460800,左下角选择:DTR的低电平复位,RTS 高电平进 BootLoader。再加载烧写文件。
在烧写程序以前,点击读器件信息将出现如下图所示的信息,说明电路板串口连接成功。
点击开始编程,程序开始烧写,烧写成功后会出现如下图所示信息,表明程序烧写成功。
接下来我们对整个过程作一个详细的分析:
我们需要注意一点:CH340G上电后DTR#和RTS#都为高电平,在用MCUISP烧写软件时,我们在软件下方选择“DTR的低电平复位,RTS高电平进BootLoader”,CH340G IC在实际操作时引脚的变化为“DTR#拉高,RTS#拉低”,即软件设置和实际情况是取非的,相反的。
首先,mcuisp控制DTR输出低电平,则DTR#输出高,然后RTS置高,则RTS#输出低,这样Q3导通了,BOOT0被拉高,即实现设置BOOT0为1,同时Q2也会导通,STM32的复位脚被拉低,实现复位。然后,延时100ms后,mcuisp控制DTR为高电平,则DTR#输出低电平,RTS维持高电平,则RTS#继续为低电平,此时STM32的复位引脚,由于Q2不再导通,变为高电平,STM32结束复位,但是BOOT0还是维持为1,从而进入ISP模式,接着mcuisp就可以开始连接STM32,下载代码了,从而实现一键下载。
DTR#和RTS#信号的时序图如下图所示:
程序下载完毕后,如果设置了编程后执行,STM32会再次被复位,此时DTR#为高,RTS#为低,STM32复位后,DTR#设置为低,RTS#设置为高,那么Q2和Q3都不导通,此时,STM32重新开始启动后,检测到BOOT0为0,程序开始正常运行,一键下载至此就完成了。
另外一篇网络文章:

上一篇:SM32的USART串口设置
下一篇:STM8L USART串口使用
史海拾趣
|
Q1:Cortex-M0是什么?A:它是ARM公司为了占领单片机市场而推出的一款极具竞争力的MCU,该处理器是现有的最小、能耗最低和能效最高的 ARM 处理器。该处理器硅面积极小、能耗极低并且所需的代码量极少,这使得开发人员能够以 8 位的设备实现 32 位设备 ...… 查看全部问答> |
|
Smart Grid and Renewable Energy《智能电网与可再生能源》期刊导读 Smart Grid and Renewable Energy《智能电网与可再生能源》期刊导读 ISSN: 2151-481X (Print) 2151-4844 (Online).《智能电网与可再生能源》SGRE免费下载网址: http://www.scirp.org/journal/sgre. Table of Contents(Vol.02 No.02, May ...… 查看全部问答> |
|
如题,设计电路时STM32闲置了十几个I/O引脚,包括PA0-WKUP引脚(因为板子不需要单独的信号进行唤醒),想请问下这些引脚该如何处理最好,尤其是PA0这个引脚,谢谢!!… 查看全部问答> |
|
今天下午在下程序的时候不小心点了那个固件升级的提示,结果自动升级,过了一会儿之后提示说错误,之后再连接调试器和电脑,调试器的灯就不亮了,IAR程序中也找不到可以下载的地方了,这是为什么啊?重启过电脑,重装过驱动,都不行,请高手指点啊 ...… 查看全部问答> |
|
我的5110画图库--Nokia 5110液晶屏实现画点、画线、画矩形、画圆和画图 最近花了好多时间终于完成了5110液晶屏的画图函数库,完善了画图的基本函数,有画点,画直线,画折线,画矩形,画圆和贴图的基本功能。函数库提供了使用缓冲区和不使用缓冲区的函数,可以根据需要灵活使用。单片机使用的是stm32,但是 ...… 查看全部问答> |
|
招聘职位:微型逆变器软件工程师 招聘人数:1人 1)电力电子、自动化控制、电子通信计算机等相关专业,本科以上学历;有2年以上并网逆变器产品的工作经验;2)具有电力电子软件设计经验,熟悉单片机、DSP软硬件设计,熟悉 ...… 查看全部问答> |
|
近日,国家电网公司科技部下达2014年度公司技术标准制修订计划,共计306项技术标准制修订项目和6项技术标准专项研究项目获批立项。 其中中国电科院牵头的109项技术标准制修订项目于此次获批立项,占公司技术标准制修订项目总数的36% ...… 查看全部问答> |




