历史上的今天
今天是:2025年02月19日(星期三)
2019年02月19日 | 安森美NCP51530驱动器,实现超高功率密度
2019-02-19
摘要
安森美半导体的NCP51530是700 V高低边驱动器,用于AC-DC电源和逆变器,提供高频工作下同类最佳的传播延迟、低静态电流和开关电流。NCP51530具有行业最低的电平漂移损耗,使电源能在高频下高能效的工作。本文将对NCP 51530与行业标准的两个器件进行比较。计算NCP 51530用于有源钳位反激 (ACF) USB PD适配器中的损耗。然后给出NCP 51530对比两个竞争器件用于ACF应用中的实际热性能。紧接着把采用NCP 51530的ACF板的能效数据与采用两个竞争器件的ACF板的能效数据进行了比较。
前言
为了使现代电源更紧凑和高效,电源设计人员越来越多地选用高频应用。开关电源采用高频工作可以减小变压器的尺寸,从而增加电源的功率密度。高频工作也有助于改善电源的电磁干扰(EMI)信号,减少EMI器件数。因此,世界各地的电源设计人员都在研究高频应用。
然而,在实现高频电源方面存在一些障碍。功率开关、变压器铁芯材料、漏电损耗和开关损耗是阻碍大规模应用高频电源的一些障碍。随着氮化镓(GaN)/碳化硅(SiC)技术的出现和MOSFET技术的不断发展,功率开关似乎开始适用于高频电源。同样,变压器铁芯材料制造商也在不懈地努力创新高频铁芯材料。
零电压开关(ZVS)拓扑可以减小与功率开关相关的开关损耗。常用的ZVS拓扑如LLC、半桥转换器、全桥转换器、有源钳位反激、双开关正激转换器等。需要低边、高边驱动器来实现缓冲和电平位移的功能。这些器件可以驱动高边MOSFET的门极,其源节点为动态变化的节点。
有与功率开关驱动器相关的固有损耗。在LLC、半/全桥转换器等具有图腾柱结构的功率开关中,高边驱动器的电平漂移损耗很大。频率越高,这些损耗就越严重。
NCP51530特性
安森美半导体的NCP51530[1] 是700 V、高低边驱动器,用于AC-DC电源和逆变器,提供高频工作下同类最佳的传播延迟、低静态电流和开关电流。NCP51530具有行业最低的电平漂移损耗。因此该器件使电源能在高频下高能效的工作。
NCP51530有A/B两个版本。NCP51530A具有典型的50 ns传播延迟,而NCP51530B有25 ns传播延迟。NCP51530采用SOIC8和DFN10封装。其SOIC8封装引脚对引脚兼容行业标准的方案。
NCP51530有两个独立的输入引脚:HIN和LIN,使其能用于各种不同的应用。
该器件还包括的特性有,在浮动输入的情况下,逻辑仍然是界定的。驱动输入兼容CMOS和TTL逻辑,因此它易于与模拟和数字控制器接口。NCP51530具有高、低边驱动的欠压锁定功能,确保在正确的VCC和VB电压水平上运行。NCP51530的输出级具有3.5A/3A源电流/汲电流能力,可在10 ns内对1 nF负载高效地充放电。
NCP51530有源钳位反激应用
有源钳位反激(ACF)是经典反激拓扑的一个变体,它实现ZVS是利用存储在寄生器件中的能量,而不是通过消耗缓冲电路中的功率。有源钳位产生的波形通常没有尖峰,因此比传统技术更好的抗电磁干扰(EMI)。ZVS特性支持电源转换器在高频工作,同时实现高能效。
安森美半导体的NCP1568[2]是高集成度的AC-DC 脉宽调制(PWM)控制器,用于实施有源钳位反激拓扑。NCP 1568采用专有的变频算法,实现超级结或GaN FET在各种线性、负载和输出条件下的零电压开关(ZVS)。ZVS特性通过提高工作频率来提高电源转换器的功率密度,同时实现高能效。
为了最大限度地减少ACF应用中的功率损耗,当负载和输入电压发生变化时,工作频率需要改变,使附加环流保持在最小。对于超级结FET,ZVS所需的负电流通常为−0.5A。通过调节振荡器的频率,直到SW节点的下降时间被调制成在线性和负载条件下的预定死区时间为止,从而以数字化方式保持负磁化电流相对恒定。在NCP1568中建立时间基准,并根据转换和实现ZVS所需的时间积累错误信号。如果开关节点的转换速度快,且ZVS发生在基准时间之前,那么就有绰绰有余的能量快速重置节点,因此应该降低工作频率或减少关断时间。如果开关节点ZVS刚好在基准时间发生,则不需要调节频率。如果ZVS发生在基准时间后,频率太高,需要降低以确保好的ZVS。

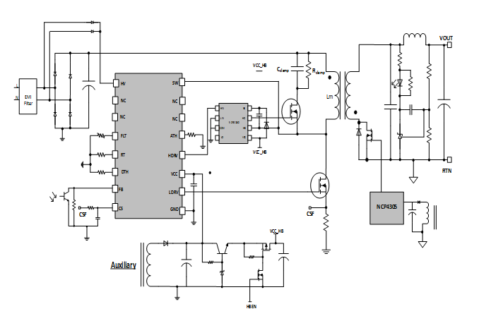
图1 ACF采用NCP51530和NCP1568
正如预期,在具有快速传播延迟的高边驱动器中采用该算法,工作会更高效。具有较慢传播延迟的驱动器使用该算法,将导致比更快传播延迟驱动器更低的工作频率,使整个系统不那么高能效,损耗更大。NCP 51530是业界最快的高低边驱动器,完美地实现这一功能。
使用NCP1568和NCP51530的ACF板的顶层原理图如图1所示。该原理图用于60W、通用输入、20 V输出电源的应用。该电源采用安森美半导体的NCP1568 PWM控制器、NCP 51530高低边驱动、NCP 4305 同步整流(SR)控制器和FDMS 86202 SR FET。这是变频的,ACF工作频率范围从200千赫到400千赫。典型的ACF波形如图2所示。

图2. 有源钳位反激模式
计算NCP51530的损耗
在这一部分中,我们使用NCP1568计算NCP51530在ACF应用中的功率功耗。驱动器的总功率损耗可大致分为静态功率损耗和动态功率损耗[4]。静态功率损失是由器件运行所需的偏置电流造成的。动态损耗是由于器件的开关特性造成的。动态损耗又可分为外部FET栅的充放电损耗和电平漂移电容的充放电损耗。
NCP51530的总功率损耗可按以下步骤逐步计算。
1. 在以适当频率开关时,器件的静态功率损耗(不包括驱动器)。
IBO是高边驱动器的工作电流
ICCO是低边驱动器的工作电流
2. 驱动外部FET的功率损耗
这一损耗是由于外部FET的门极电容器的充放电造成的。因为在这个ACF应用中,只有一个外部FET是由NCP 51530驱动的,所以我们只考虑了驱动一个MOSFET的功率损耗。
如果NCP51530用于驱动高、低边FET,则必须包括两个外部MOSFET门极的充放电功率损耗。![]()
Qgs是MOSFET的栅源电荷
Vboot是高边偏置电源电压
f是工作频率
3. 电平漂移损耗[4]
当高边开关关断时,它会使电流流入电平漂移电路,为ldmos1电容充电。该电流从高压母线流过功率器件和自举电容器。另一方面,当高边开关接通时,会使电流从VCC流经自举二极管进入电平漂移电路。
Vsw是轨道电压
Qls是电平漂移电路的基板电荷
Vboot是高边偏置电压
f是工作频率
4. P井电容的充放电损耗[4]
在半桥式功率电路中,每当开关节点在轨道和接地电平之间摆动时,井电容就会被充电和放电。这充电电流由高压轨提供。这电流的放电路径是流经低边器件和epi电阻。大部分损耗发生在高低边驱动器之外,因为epi电阻比内部器件电阻小得多。因此,这些损耗不计入高低驱动器内部的损耗。

Vsw是轨道电压
QCwell 是开关节点的电容井的基板电荷
f是工作频率
5. 总功率损耗
驱动器的总功率损耗为驱动损耗、静态损耗和电平漂移损耗之和。这里不考虑由于井电容Cwell的充放电造成的损耗,因为大部分损耗都在MOSFET内部,而不在驱动器。但这些损耗会影响系统能效。

6. 结温升高
Tj是结温
RθJA 是热阻
P total是器件的总功率损耗
与竞争器件的对比
我们选择了两款竞争对手的器件用作比较,这两款器件是行业标准的器件,与NCP51530一样用于类似的应用并采用与NCP51530相同的封装。都与NCP51530一样采用相同的有源钳位反激EVB装置进行测试。在完全相同的条件下,对这三款驱动IC的热数据进行了两两比较,并分别比较了采用这三款驱动IC的ACF板的能效。
热结果
NCP1568在所有条件下使用专有的变频算法实现ZVS。如上所述,在相同的负载条件下,这3款驱动器的不同传播延迟导致不同的工作频率。为了公平的比较,在对比这3款器件的热性能时不用此算法。EVB被配置为在425千赫的恒定频率下运行。在115 VAC输入和1A输出负载下,采集这三款器件的热数据。
表1显示了ACF EVB中驱动器的最高温度和最低温度。图3、图4和图5分别显示了在应用中运行的NCP51530、竞争器件1和竞争器件2的热图像。从热图像中可以看出,NCP 51530比两款行业标准的竞争器件的散热性更好。在425 kHz的工作频率下,NCP51530温度仅为50°C左右,竞争器件1和2的温度超过90°C,在更高的工作频率下性能差异将更加明显。这是因为电平漂移损耗是高低边驱动损耗机制中最重要的损耗机制之一。
NCP 51530的极佳的热性能使它能用于高密度板。这一结果再次说明NCP51530是用于高频应用的行业性能最好的高低边驱动器。

表1 三款器件在ACF EVB中的温度数据
图3 ACF采用NCP51530 – 热图像
图4 ACF EVB采用竞争器件1– 热图像

图5 ACF EVB采用竞争器件2– 热图像
能效比较:
我们采用ZVS算法采集了上述三款驱动器的ACF板在115 VAC、230 VAC输入和4个负载点(5 A、1 A、1.5 A和2 A) 的能效数据。数据如表2、图7和图8。
NCP51530与竞争器件在40W负载下的能效差超过1%,在更低负载下的能效差超过2%。图7和图8很好地证实了这。在更低的负载点,NCP1568工作在更高的频率,如上所示,在较高的频率下,NCP51530和竞争器件之间的损耗差更大。因此在ACF EVB中,NCP 51530的性能在更低负载下比更高负载下还要好。
这是由于电平漂移和C井充放电损耗降低直接使能效得以提高。而降低电平漂移损耗的影响可直接在热数据中看到,电平漂移和C井充放电损耗的综合影响提高了系统的能效。

表2 – 115 VAC能效数据

表3-230 VAC能效数据
竞争器件
图6 115 VAC输入,NCP51530对比竞争器件的能效
竞争器件
图7 230 VAC输入,NCP51530对比竞争器件的能效
总结:
热数据和能效数据表明,NCP51530的性能比两款行业标准的器件好得多。在热数据比较中,在相同的线性和负载条件下,NCP51530的最高温度为50°C,而竞争器件的温度超过90°C。在满载条件下,使用NCP51530的ACF板比使用两款竞争器件的ACF板能效高约1%。NCP51530还具有行业最快的传播延迟,从而优化了ACF的运行。
结果表明,NCP51530是适用于高频应用的高性能器件。频率越高,使变压器越小,因此设计的电源板密度越高。而且NCP51530极佳的热性能使它能用于高密度板,而不增加板的热信号。
NCP51530支持许多高频拓扑,这些高频拓扑早前需要更昂贵的驱动方案(脉冲变压器)。因此,这是一款变革的器件,有助于向一个目前由于缺乏高效的高边驱动器而搁置的市场推出高频拓扑及超高密度设计。
史海拾趣
|
呵呵,小弟我作毕业设计遇到难题了,附件是原理图,用protues打开就可以了, 我程序部分很很有点问题。 各位大侠就帮帮忙啊 这个4*4键盘扫描程序在下面,这个搞好了,我的毕业设计论文基本就搞好了,等待 :\'( SAOMIAO: ...… 查看全部问答> |
|
在winCE自带的standard emulator下面仿真发现速度比较慢. 包刮按键盘响应和鼠标响应也很慢. 是否正常? 另外. 如果想在eVC4++开发数据库应用程序和在standard emulator下运行数据库. 应该还需要安装哪个软件?… 查看全部问答> |
|
linux-2.6.20的内核,cramfs文件系统,再启动到最后挂载文件系统时偶尔会出现错误: Error -5 while decompressing! c0327d8a(1928)->c3dfc000(4096) Error -3 while decompressing! 注:1,ECC校验已经改成NAND_ECC_NONE 2,坏 ...… 查看全部问答> |
|
小弟今天完全安装了 eVC++ 4.0 ,建立了一个基于对话框的MFC工程,Build 时居然出错: ----------Configuration: SetTime - Win32 (WCE ARMV4) Debug------- Compiling resources... Error executing rc.exe. SetTime.exe - 1 error(s), 0 warn ...… 查看全部问答> |
|
AVR 128 cannot initialize RAM area问题?????? 在写数组时老是报错cannot initialize RAM area #pragma data:code const table[]={0x3f,0x06,0x5b,0x4f,0x66,0x6d,0x7d,0x07,0x7f, 0x6f,0x77,0x7c,0x39,0x5e,0x79,0x71};// 显示段码值01234567……f 在网上查了是 ...… 查看全部问答> |




