历史上的今天
今天是:2025年02月28日(星期五)
2019年02月28日 | 技术文章—使用超低噪声LDO提供“干净”的电源
2019-02-28
线性稳压器集成电路(IC)将电压从较高电平降至较低电平,且无需电感。低压差(LDO)线性稳压器是一种特殊类型的线性稳压器,其压差(需要保持稳压的输入和输出电压之间的差值)通常低于400 mV。早期的线性稳压器设计提供大约1.3 V的压差,这意味着对于5 V的输入电压,器件进行调节可实现的最大输出仅为3.7 V左右。然而,在当今更复杂的设计技术和晶圆制造工艺条件下,“低”大致定义为<100mV到300mV左右。
此外,虽然LDO稳压器通常是任何给定系统中成本最低的元件之一,但从成本/效益角度来说,它往往是最有价值的元件之一。除了输出电压调节之外,LDO稳压器的另一个关键任务是保护昂贵的后端负载免受恶劣环境条件的影响,例如电压瞬变、电源噪声、反向电压、电流浪涌等。简而言之,其设计必须坚固耐用,包括所有的保护功能,以抑制在保护负载的同时由环境带来的性能影响。许多低成本的LDO线性稳压器因没有必要的保护功能而失效,不仅会对稳压器本身造成损害,而且还会损坏后端负载。
LDO稳压器与其他稳压器的比较
低压降压转换和调节可以通过各种方法来实现。
开关稳压器可在很宽的电压范围内高效工作,但需要外部元件(如电感和电容)才能工作,因此占用的电路板面积相对较大。无电感电荷泵(或开关电容电压转换器)也可用来实现更低的电压转换,并且通常工作效率更高(取决于转换区域),但输出电流能力受限,瞬态性能较差,并且与线性稳压器相比,需要更多的外部元件。
新一代高电流、低电压的快速数字IC(如FPGA、DSP、CPU、GPU和ASIC)对内核和I/O通道供电电源提出了更严格的要求。过去,由于电荷泵不能提供足够的输出电流和瞬态响应,因此这些器件一直采用高效的开关稳压器供电。但是,开关稳压器存在潜在的噪声干扰问题,有时它们的瞬态响应较慢,并且布局受限。
因此,在这些应用以及其他低压系统中,可采用LDO稳压器代替。得益于近来的产品创新和功能增强,LDO稳压器具有更受欢迎的一些性能优势。
此外,当涉及对噪声敏感的模拟/射频应用(常见于测试和测量系统中,其机器或设备的测量精度需要比被测实体高几个数量级)时,相对于开关稳压器,LDO稳压器通常是首选。低噪声LDO稳压器为各种模拟/射频设计供电,包括频率合成器(PLL/VCO)、射频混频器和调制器、高分辨率的高速数据转换器以及精密传感器。然而,这些应用的灵敏度已经达到了传统低噪声LDO稳压器的测试极限。例如,在许多高端VCO中,电源噪声直接影响VCO输出相位噪声(抖动)。此外,为了满足整体系统效率的要求,LDO稳压器通常用于对噪声相对较高的开关转换器的输出进行后级调节,因此LDO的高频电源纹波抑制(PSRR)性能变得至关重要。再者,与业界标准的开关稳压器相比,LDO稳压器的噪声水平可降低两到三个数量级,从mV (rms)范围降至几个μV (rms)范围。
LDO设计挑战
一些集成电路,如运算放大器、仪表放大器和数字转换器(如数模转换器(DAC)和模数转换器(ADC)),均称为双极性,因为它们需要两个输入电源供电:一个正电源和一个负电源。正供电轨通常由正基准电压供电,或者是由更好的线性或低压差稳压器供电。负供电轨传统上由负开关稳压器或逆变器供电。但是,基于电感的开关稳压器很容易将噪声引入系统。随着负输出稳压器的出现,负输出LDO稳压器用于负系统轨供电更具优势,它可以充分利用LDO稳压器的所有特性(无电感、低噪声、更高PSRR、快速瞬态响应和多重保护)。较旧的老式LDO稳压器PSRR和噪声性能要差很多,虽然仍然可以使用它们创建这类低噪声电源,但却需要大量额外的元件、电路板空间,并花费大量的设计时间才能将系统整合在一起。这些额外的元件也会 依其特性(如寄生电阻等)对功率预算产生负面影响。
客户使用运算放大器、ADC或其他信号链元件还将面临另一个系统性能的难题:这些IC的电源抑制能力有限,更糟糕的是,高频时的电源抑制能力可能会显著降低。在过去,这意味着需要在电路板上使用额外的滤波元件,但这会增加解决方案的尺寸。此外,如果设计人员试图获得更高的精度,一旦稳压器电源噪声过高,则可能产生更多麻烦,这会导致测量场景出现不希望的变化。
许多业界标准的线性稳压器采用单电压供电执行低压差工作,但大多数无法同时实现低输出噪声,极低电压转换、宽范围输入/输出电压以及广泛的保护功能。PMOS LDO稳压器可实现压降并在单电源下运行,但在低输入电压下受到传输晶体管VGS特性的限制,并且它们不具备高性能稳压器所提供的许多保护功能。基于NMOS的器件可提供快速瞬态响应,但它们需要两个偏置电源为器件供电。NPN稳压器可提供宽输入和输出电压范围,但它们需要两个电源电压或具有更高的压差。相比之下,通过适当的设计架构,PNP稳压器可实现低压差、高输入电压、低噪声、高PSRR以及极低的电压转换,具有多重保护功能,并且只需单电源轨。
为了获得最佳的整体效率,许多高性能模拟和射频电路采用LDO稳压器对开关转换器的输出进行后级调节来供电。这需要在LDO稳压器在输入至输出电压差很小时具有高PSRR和低输出电压噪声。具有高PSRR的LDO稳压器可以轻松过滤和抑制来自开关稳压器的输出噪声,而无需体积庞大的滤波元件。此外,器件在宽带宽范围内的低输出电压噪声对当今的供电轨很有好处,因为噪声灵敏度是其中的关键考虑因素。高电流时的低输出电压噪声显然是必备规格要求。
新型超低噪声、超高PSRR LDO稳压器
显然,能够解决本文所述问题的LDO解决方案应具有以下特性:
极低输出噪声
宽频率范围内的高PSRR
低压差工作
单电源工作(易于使用,轻松应对电源时序难题)
快速瞬态响应时间
在宽输入/输出电压范围内工作
适中的输出电流能力
出色的散热性能
紧凑的尺寸
针对这些特定需求,ADI公司推出了超高PSRR、超低噪声正输出LDO稳压器LT304x系列。最新成员是一款超低噪声、超高PSRR的500 mA低压差负线性稳压器LT3094。该器件是常用的500 mA LT3045(LT3042 为200 mA)的负输出版本。LT3094的独特设计使其在10 kHz时具有仅2 nV/√Hz的超低点噪声,在10 Hz至100 kHz宽带宽范围内具有0.85μV rms的集成输出噪声。其PSRR性能非常出色:接近4 kHz时的低频PSRR超过100 dB,2 MHz时的高频PSRR超过70 dB,可以消除噪声或高纹波输入电源。LT3094采用特殊的LDO架构:精密电流源基准后面接着高性能的单位增益缓冲器,可实现几乎恒定的带宽、噪声PSRR和负载调整性能,不受输出电压影响。此外,该架构允许多个LT3094并联,以进一步降低噪声,增加输出电流,并可在印刷电路板上散热。
LT3094在满负载时以230 mV压差提供高达500 mA的输出电流,可在-2 V至-20 V的宽输入电压范围内工作。输出电压范围为0 V至-19.5 V,输出电压误差精度高,线路、负载和温度范围内的精度为±2%。该器件具有宽输入和输出电压范围、高带宽、高PSRR和超低噪声性能,非常适合为多种应用供电,包括:噪声敏感应用(如PLL、VCO、混频器和LNA);非常低噪声的仪器仪表,如测试和测量以及高速/高精度数据转换器;医疗应用,如成像和诊断以及精密电源;以及用于开关电源的后级调节器。
LT3094采用小尺寸、低成本的10μF陶瓷输出电容工作,可优化稳定性和瞬态响应。利用单个电阻器可编程外部精密电流限值(±10%过温)。该器件的VIOC引脚可控制前端稳压器,以最大限度地降低功耗并优化PSRR。单个SET引脚电容可降低输出噪声,并提供基准软启动功能,防止输出电压在开启时过冲。此外,该器件的内部保护电路还包括具有折返功能的内部限流和带迟滞的热过载。其他功能包括快速启动功能(如果使用的SET引脚电容值较大,则非常有用)和电源良好标志(业界首款具有此功能的负输出LDO稳压器),具有可编程阈值,用于指示输出电压调节。
LT3094采用耐热增强型12引脚、3 mm×3 mm DFN和MSOP封装,尺寸紧凑。E级和I级版本的工作结温范围为-40℃至+125℃,有现货供应。

图1.LT3094的典型应用原理图和特性。
LT3094需要一个输出电容才能保持稳定性。鉴于其高带宽,建议使用低ESR和ESL的陶瓷电容。为达到稳定性,要求输出电容最小值为10μF,ESR小于30mΩ,ESL小于1.5 nH。由于使用单个10μF陶瓷输出电容可获得高PSRR、低噪声性能,而较大的输出电容值仅仅略微提高了性能,因为稳压器带宽随着输出电容的增加而降低,因此,使用比最小输出电容值10μF更大的输出电容并不会获得多大的收益。尽管如此,较大的输出电容值确实会降低负载瞬变期间的峰值输出偏差。
器件并联的好处
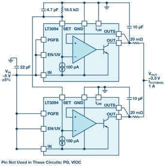
并联多个LT3094可获得更高的输出电流。将所有SET引脚和所有IN引脚并在一起。使用小尺寸的PCB走线(用作镇流电阻)将OUT引脚连接在一起,以均衡LT3094中的电流。也可以将两个以上的LT3094进行并联,实现更高的输出电流和更低的输出噪声。输出噪声的降低与并联器件数的平方根成比例。并联多个LT3094对于在PCB上散热也很有用。对于具有高输入至输出电压差的应用,也可以使用一个输入串联电阻或与LT3094并联的电阻进行散热。图4所示为并联电路实现方案。

图2.LT3094 PSRR性能。

图3.LT3094输出噪声性能。

图4.LT3094并联工作。
表1所示为ADI的超高PSRR、超低噪声系列LDO稳压器的产品成员。
表1.超高PSRR、超低噪声LDO稳压器
产品型号 | VIN范围 | VOUT范围 | IOUT | 稳压器压差 | PSRR @ 1 MHz | 输出噪声 | 散粒噪声 | 封装 |
负输出LDO稳压器 | ||||||||
LT3094 | -2.0 V至-20 V | 0 V至-19.5 V | -500 mA | 300 mV | 75 dB | 0.8 µV rms | 2.2 nV/rtHz | 12引脚MSOP封装、 3 × 3、12引脚DFN |
正电压LDO稳压器 | ||||||||
LT3042 | 1.8 V至20 V | 0 V至-15 V | 200 mA | 350 mV | 79 dB | 0.8 µV rms | 2.2 nV/rtHz | 12引脚MSOP封装、 3 × 3、10引脚DFN* |
LT3045 | 1.8 V至20 V | 0 V至-15 V | 500 mA | 260 mV | 76 dB | 0.8 µV rms | 2.2 nV/rtHz | 12引脚MSOP封装、 3 × 33、10引脚DFN* |
*引脚兼容
结论
正输出200 mA LT3042、500 mA LT3045以及现在的新型互补的负输出500 mA 的LT3094 LDO具有突破性的噪声和PSRR性能。这些特性结合其宽电压范围、低压差、广泛的保护功能/鲁棒性和易用性,使它们非常适合在测试和测量或医学成像系统中为噪声敏感的双极正/负轨供电。借助基于电流基准的架构,它们的噪声和PSRR性能不受输出电压的影响。此外,多个器件可以直接并联,以进一步降低输出噪声,增加输出电流,并可在PCB上散热。LT3042、LT3045和LT3094可在节省时间和成本的同时提高应用的性能。
史海拾趣
|
功能强劲的程序编辑器SourceInsight-v3.50.0050 功能强劲的程序编辑器SourceInsight-v3.50.0050 Source Insight是一个功能强劲的程序编辑器,他内置对C/C++,Java和x86汇编语言程序的解析;有自己的动态数据库在你编程时提供有用的文本提示,包括有关的函数,宏,参数等! 如今最好用的语言编辑 ...… 查看全部问答> |
|
SQL Mobile 在Wince5.0 Arm下的安装问题 (SQL CE 3.0) 我在WinCE5.0 ARM的系统安装SQL Mobile 安装过程如下: 复制 * NETCFv2.wce5.armv4i.cab * sqlce30.wce5.armv4i.CAB * sqlce30.dev.ENU.wce5.armv4i.CAB * sqlce30.repl.wce5.armv4i.CAB 到WinCE5.0中,然后分别安装,都提示安装成功。 安 ...… 查看全部问答> |
|
在TI E2E社区中发现了几篇不错的文章,特意翻译过来分享给大家,其中Bruce Trump系列关于放大器有很好的见解,特此供大家学习和参考。 此篇是连载文章,欲知更多精彩内容,请查看我的其他分享! 摘要:鉴于反馈通路中相移(或者称作延迟)引起 ...… 查看全部问答> |
|
PCB上的任何一条走线在通过高频信号的情况下都会对该信号造成时延时,PCB设计蛇形走线的主要作用是补偿“同一组相关”信号线中延时较小的部分,这些部分通常是没有或比其它信号少通过另外的逻辑处理;最典型的就是时钟线,通常它不需经过任何其 ...… 查看全部问答> |




