历史上的今天
今天是:2024年10月12日(星期六)
2019年10月12日 | 单片机无线模块解码(可解2262 1527编码芯片)
2019-10-12 来源:eefocus
无线模块解码程序(可解2262 1527编码芯片)
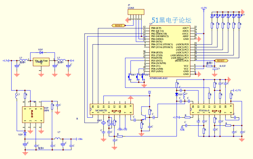
电路原理图如下:
Altium Designer画的PCB图如下:(51hei附件中可下载工程文件):
全频扫描万能振动器
或称:万能无线接收机
型号:QY-1083 全频扫描万能振动器
简单介绍:
该接收机体积小,接收信号稳定
技术指标:
1.工作电压:3.7VDC
2.工作电流:≤100mA
3.谐振方式:
4.调制方式:ASK/OOK
5.接收频率: 从250MHz----450MHz内,
6.频率误差: ±75kHz
7.接收距离:10-30M
8.传输速率:≤10Kbps
9.体积:60*65*15MM
10:电源:有开关
采用扫描方式搜索信号,搜索频率宽(250-450MHz),搜索速度快,是真正意义上的万能振动器。
使用说明:
一、使用一节锂电池。
二、使用时把电源开关拨到“ON”,“搜索”信号灯在闪动,表示正在搜索信号,当搜索到信号后,搜索灯停止闪动。如果需要重新搜索信号请按下“复位”键。
三、“振动开关”弹出时,振动器不振;“振动开关”按下时,收到信号振动器就振动。
四、“功能转换”开关弹出时,收到信号一次就振动一次;“功能转换”开关按下时,收到A键信号一次就振动一次,收到B键信号一次振动两次,收到C键信号一次振动三次,收到D键信号一次振动四次。
清单:
C27-9P C18-1P C28-10NF C34100NF C23-1P C35-10P C29-470P C25-100P C30-150P C31-100NF C36-100NF C24-100NF C21-470P C15-480P C20-100NF C19-330P C16-56NF.47NF C1730NF.22NF
C13-63P C14-30P C22-4.3NF C26-1NF C7-100NF C10-100NF C32-1UF C11-100NF C1-470P C12-10P
C4-100NF
电阻:
R7-103 R6-330 R12-221 R17-101 R9-513 R16-102 R11-102 R10-104 R8-101 R5-473 R18-472
R19-472 R20-472 R24-103 R22-472 R23-472 R2-333 R3-12B R1-181 R25-132 R26-200
L1-101 L2151 L3-151 L7-100
史海拾趣
|
时值2008年初,汽车电子行业在回顾2007年发展的同时,也提出了一些发人深省的问题,本土汽车电子企业在发展过程将会面临三大问题,必须引起重视。 价格战造成两败俱伤,竞争方式急需转变 近两年,汽车电子行业的竞争越来越激烈,“尤其在 ...… 查看全部问答> |
|
友情提示:承蒙网友的厚爱,见到有些网友把此帖转帖,谢谢!希望大家在转贴的时候注明作者:焦作华润白志刚。 目前,本文的最新版本已经编辑完成,如果已经转贴的朋友,请按照最新版本修改。再次感谢! 第一章 自动调节系统的发展历程 1-1 ...… 查看全部问答> |
|
下载NK到开发板后执行,到最后一部应该显示如下红色部分代码时却执行不下去了。请问怎样才能检测内核程序是死在 哪里了? ERROR: OALIntrReleaseSysIntr: Invalid sysIntr value 0 UfnClientLib!UfnCheckPID: WARNING -- using MS reference pl ...… 查看全部问答> |
|
程序员在深圳群已经超过1500人,里面有很多在大公司上班的成员(包括国家级的研究院),有很多经验丰富的成员(包括参加过上亿元的项目的架构师),有很热爱技术的成员(包括自己写过嵌入式操作系统),希望大家踊跃发言,找到志同道合的朋友,找到对你有帮助的 ...… 查看全部问答> |
|
本帖最后由 paulhyde 于 2014-9-15 09:08 编辑 我看看了看03年的元件清单有个高频变容二极管,然后那年题目就有电压控制LC振荡器。是不是今年有可能会有呢? … 查看全部问答> |
|
相信大家对PCB板应该不会陌生吧,下面有卓跃教育为您介绍有关于PCB设计方法和技巧。 一、需要选择好pcb板材:选择pcb板材主要满足设计需求和可量产性及成本中间取得平衡点。在电气方面,要注意介电常数(dielectricconstant)和介质损在所设计的 ...… 查看全部问答> |
|
excle表格批注弹出说明形式,写程序时方便查询,可与芯片手册配合使用,发个简图: < 十六进制地址名 称功 能位7位6位5位4位3位2位1位0 ...… 查看全部问答> |
|
13W-20W深圳龙岗-诚聘单片机工程师进行产线自动化设备研发 深圳龙岗-诚聘单片机工程师进行产线自动化设备研发 从事单片机硬件和软件开发3年以上,熟练应用Protel软件等电子软件进行硬件电路设计,精通51、ARM等常用系统单片机的硬件和C编程等.熟练使用ASM和C等相应的单片机语言,有良好的编程风格和一定 ...… 查看全部问答> |




