历史上的今天
今天是:2024年10月15日(星期二)
2019年10月15日 | CS5095,用于三节锂电池串联的USB 5V输入升压充电管理
2019-10-15 来源:EEWORLD
12V供电是很多电子元器件或者很多电子产品标准的电源电压。便携式电子产品也不例外,比如对马达转速要求更高的便携式户外榨汁机、对加热速度要求更快的手持打印机、又比如便携式蓝牙音响对输出功率要求更大等等。三节锂电串联12.6V供电是对应的主要方式。
锂电池当然离不开充电电路,传统三节锂电串联充电管理以降压充电为主。当下USB 5V充电器可以说人手一个以上毫不夸张,并且5V/3A输出的充电器也很常见。为适应消费者以及市场需求,用于三节锂电池串联的USB 5V输入升压充电管理应运而生。随手一根USB线就可以充电,极大提高此类便携式产品的使用方便性,并且成品厂家可以考虑不配充电器出货,降低了整体成本。
深圳市永阜康科技有限公司针对客户实际应用,推出用于三节锂电池串联12.6V的USB_5V输入升压充电管理_CS5095。CS5095具备输入自适应功能,任何种类的USB接口都可以正常充电,最大充电电流1.2A。精简通用的SOP8封装还具备NTC温控功能。18V的输入耐压余量充足,安全可靠。广泛应用于蓝牙音响,广场舞音响,无人机等案列。
CS5095应用特性
1、 CS5095脚位图
2、CS5095管脚说明
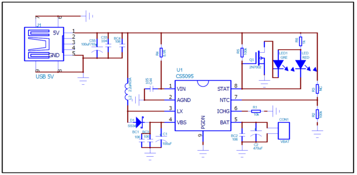
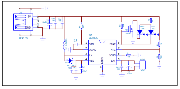
3、CS5095 DEMO原理图
4、CS5095 DEMO板PCB顶层设计图

5. CS5095 DEMO板PCB底层设计图

6. CS5095 DEMO板贴片图
7. CS5095 DEMO板物料清单

8. CS5095 DEMO板实物图
9. 双节、三节锂电USB 5V升压充电管理选型表
备注:CS5080/CS5082/CS5090/CS5095系列管脚兼容
下一篇:国赛“搬砖队”的四天三夜
史海拾趣
|
[注:之所以叫终结版,是因为现在没有多少时间再去做这个了,有新的任务了.谢谢指教] 写了一个上位机,是个简单的调试助手。快考试了,也没有时间再去弄VB了。现在把资料打包上来,里面有源程序,下位机的程序可以验证上位机的全部功能。安装好后, ...… 查看全部问答> |
|
在一个PROCESS中 能不能同时把握上升沿和下降沿 if clk\'event and clk=\'1\' then ,,,, elsif clk\'event and clk=\'0\' then… 查看全部问答> |
|
对初学者理解STM32最新文件系统会有帮助 如何从STM32F10xxx固件库V2.0.3升级到V3.0.0 [local]1[/local] 如何从STM32F10xxx固件库V2.0.3升级到V3.0.0.pdf (1.22 MB) 下载次数:1193 2010-8-12 16:49 ...… 查看全部问答> |
|
MSP-EXP430G2 LaunchPad FAQs1. Does the MSP-EXP430G2 support fuse blow?The MSP-EXP430G2 LaunchPad experimenter board onboard debugging interface lacks the JTAG security fuse-blow capability. To ensure firmware security on devices g ...… 查看全部问答> |
|
目前项目中用的是UC/OS-II,但是uC/OS-III都出来1年多了,想了解下。 最近在学习STM32F103VET6板子上移植UCOS-III 有没有群或朋友也在搞这个的朋友或群的呢? 我QQ316645339… 查看全部问答> |




