历史上的今天
今天是:2024年10月29日(星期二)
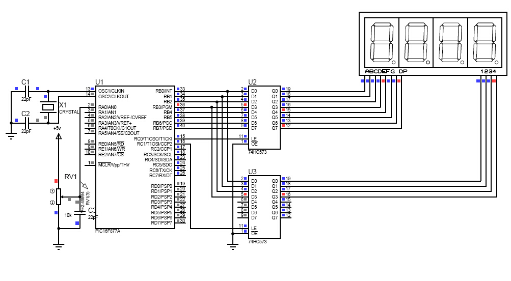
2019年10月29日 | PIC16F877_adc使用
2019-10-29 来源:51hei
#include #define dua RC0 #define wei RC1 __CONFIG (0X3B31); bit AD_FLAG; const char dua_table [] = { 0xC0,0xF9,0xA4,0xB0,0x99,0x92,0x82,0xF8,0x80,0x90 }; const char ddua_table[] = { 0x40,0x79,0x24,0x30,0x19,0x12,0x02, 0x78,0x00,0x10 }; const char wei_arry [] = {0x01,0x02,0x04,0x08}; //位选编码 void delay(unsigned int x) { unsigned int a,b; for(a=x;a>0;a--) for (b=18;b>0;b--); } void display (unsigned char dua,unsigned char wei)//显示函数 { if (wei == 2)PORTB=ddua_table[dua]; else PORTB = dua_table[dua]; dua = 1; dua = 0; PORTB=wei_arry[wei-1]; wei = 1; wei = 0; delay(40); PORTB = 0; wei = 1; wei = 0; } void inital () //初始化 { TRISA=TRISA|0X01; TRISB=0; TRISC=0; PORTB=0; PORTC=0; INTCON=0; PIE1=0; ADCON1=0X8E; //1000 1110 ADCON0=0X41; //0100 0001 } void main() { volatile long int tmp; //一定要定义长整型,否则会溢出 int advalue; char a1,a2,a3,a4; inital(); ADIE=1; PEIE=1; GIE=1; ADGO=1; if(AD_FLAG==1) { tmp=get_advalue(); advalue = (tmp*500)>>10; a1 = advalue / 1000; a2 = advalue % 1000 / 100; a3 = advalue % 100 / 10; a4 = advalue % 10; display (a1,1); display (a2,2); display (a3,3); display (a4,4); } } void interrupt get_ad() //中断函数 { if(ADIF ==1 ) { ADIF = 0; AD_FLAG = 1; } }
上一篇:PIC单片机与18b20的应用
下一篇:警报声原理图+pic单片机源程序
史海拾趣
|
我用的是sangsun2440,号称是WINCE5.0 BSP的开发板.现因处理一按键(对应EINT19)中断.陷入迷惑. BSP里面的OEMinit函数如下: void OEMInit() { volatile IOPreg *s2440IOP = (IOPreg *)IOP_BASE; ...… 查看全部问答> |
|
Writing outside flash memory at address 0x0 不能下载程序, 在flash地址0X00处出错, Debug log win 提示错误: Writing outside flash memory at address 0x0, 什么原因呢 ?… 查看全部问答> |
|
在wince上开发程序用ppb 超简单 ppb 即 pocketbuilder........................., 可以满足 第一:本地存放数据 第二:上传数据到服务器 并进行同步..... [ 本帖最后由 nsjnc 于 2012-2-25 23:11 编 ...… 查看全部问答> |
|
#include unsigned char code tab[]={0x7f,0xbf,0xdf,0xef,0xf7,0xfb,0xfd,0xfe}; unsigned char code digittab[10][8]={{0x00,0x00,0x3e,0x41,0x41,0x41,0x3e,0x00}, //0 {0x00,0x00,0x00,0x00,0x21,0x7f,0x01,0x00}, //1 {0x00,0x00,0x27,0x ...… 查看全部问答> |
|
征求 sqlite + fatfs + raw-os 在VC环境上的移植。 目前raw-os + fatfs 的vc环境已经搭建也能正常运行。sqlite 的vc环境也能运行,但是是基于windows的文件系统的。现在需要把sqlite剥离windows的文件系统,采用开源的fatfs文件系统运行。 现征求开源志士,完成这一个利民项目。有意向的请联系本人 ...… 查看全部问答> |




