历史上的今天
今天是:2024年12月03日(星期二)
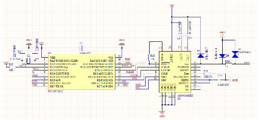
2019年12月03日 | PIC单片机与AD5410芯片控制系统输出4-20mA电流信号的设计
2019-12-03 来源:elecfans
仪表、传感器输出的电流信号多为4-20mA,为什么是4-20mA呢?因为4-20mA的传感器多为两线制,即信号线和电源线公用两根线,如果起点是0mA就这导致无法区分信号是0mA,还是传感器不工作;另外,起点是4mA也利于系统判断传感器是否掉电或者是短线。
那4-20mA的电流信号该如何产生呢,在数字电路高度发展的今天以单片机为核心的系统比比皆是,但是单片机是数字信号,而电流是模拟信号,这就需要用到DA转换,即数字信号转换为模拟信号。
目前,单片机要控制系统输出4-20mA的电流信号的常用方案为:
今天要推荐一款芯片:AD5410,该芯片是ANGLOG DEVICE生产的,单通道12位串行输入的DAC芯片,与单片机的通信方式为SPI总线,单片机只需要将数值通过SPI写给AD5410即可输出相应的电流值。其供电范围为:10.8-40V。

上图是PIC单片机为核心设计的一款4-20mA电流输出的产品,AD5410具有丰富的错误诊断机制,可以大大提高设计的抗干扰性。电流输出公式如下:

N:DA转换的分辨率,该芯片为12位;
D:为载入DAC码的十进制等效值;
史海拾趣
|
今年上半年雪铁龙新C5在日本上市,其所匹配的是2.0升直列四缸发动机和3.0升V6发动机,因此可以看出PSA集团并未为雪铁龙新C5和标致408开发全新汽油发动机。用于雪铁龙新C5的2.0升发动机最大功率为103kW,最大扭矩为200Nm,这款发动机也同时是国产标 ...… 查看全部问答> |
|
目录: 第一部分 基础部分 第1章 绪论 1.1 汇编语言概述 1.1.1 汇编语言 1.1.2 汇编语言的特点 1.1.3 恰当地使用汇编语言 1.2 数据的表示和类型 1.2.1 数值数据的表示 1.2.2 非数值数据的表示 1.2.3 基本数据类型 1.3 Intel系列CPU简 ...… 查看全部问答> |
|
WINCE6.0环境下,IOCTL_HAL_GET_DEVICEID的实现 WINCE6.0环境下,OAL IOCTLS 中IOCTL_HAL_GET_DEVICEID 和 IOCTL_HAL_GET_UUID已经被取消了,都被集成到IOCTL_HAL_GET_DEVICE_INFO中! 现在就不知道IOCTL_HAL_GET_DEVICEID 和 IOCTL_HAL_GET_UUID怎么在IOCTL_HAL_GET_DEVICE_INFO中能实现! 请高手 ...… 查看全部问答> |
|
我现在手上有2个sdbus的驱动,一个是public下微软提供的,另一个是针对一款SDIO无线模块优化过的(不开源) 由于项目需要,修改了很多微软SDBUS的代码 我希望在镜像中可以同时加载这两个sdbus,需要做哪些改动 注册表里sdbus的IClass = multi_ ...… 查看全部问答> |
|
本人在研华的PCM3350上移植WinCE4.2,目前触摸屏驱动一直加不上 具体情况如下:触摸屏光盘上提供了两个dll:TOUCHP.DLL USBPort.dll 我先修改了projiect.bib文件在MODULES里加入 TOUCHP.DLL $(_FLATRELEASEDIR)\\TOUCHP ...… 查看全部问答> |
|
Luminary 的9Bxx系列增加了EPI(增强的并行接口),不知道大家有没有使用上的心得?EPI比传统的并口有何优势,EPI模块的应用场合在哪些方面? EPI模块在配置过程中需要注意哪些事项? … 查看全部问答> |




