历史上的今天
今天是:2024年12月24日(星期二)
2019年12月24日 | 单片机数字温度计的课程设计
2019-12-24 来源:elecfans
绪论
1.1 背景
在日常生活及工农业生产中,经常要用到温度的检测及控制,传统的测温元件有热电偶和热电阻。而热电偶和热电阻测出的一般都是电压,再转换成对应的温度,需要比较多的外部硬件支持, 其缺点如下:1. 硬件电路复杂;2. 软件调试复杂;3. 制作成本高。为了提高对传感器的认识和了解,尤其是对温度传感器的深入研究以及其用法与用途,基于实用、广泛和典型的原则而设计了本系统。
1.2 设计目的
1.2.1掌握温度计,报警系统的设计、组装与调试方法。
1.2.2熟悉仿真软件(proteus)的使用。
1.2.3重点掌握单片机的使用及其各引脚的功能。
第二章 原理分析
2.1原理框图
protues仿真图

Protues仿真图显示当前温度30℃
2.2 原理分析
整个系统由单片机控制,温度传感器采用18B20。18b20采用单总线方式与单片机相连.把采集到得温度信息传给单片机。单片机采集到的温度输出到四个数码管上进行显示。当四位数码管显示的温度超过上限值时可以实现报警功能。
DS18B20原理与分析
DS18B20是美国DALLAS半导体公司继DS1820之后最新推出的一种改进型智能温度传感器。与传统的热敏电阻相比,他能够直接读出被测温度并且可根据实际要求通过简单的编程实现9~12位的数字值读数方式。可以分别在93.75 ms和750 ms内完成9位和12位的数字量,并且从DS18B20读出的信息或写入DS18B20的信息仅需要一根口线(单线接口)读写,温度变换功率来源于数据总线,总线本身也可以向所挂接的DS18B20供电,而无需额外电源。因而使用DS18B20可使系统结构更趋简单,可靠性更高。他在测温精度、转换时间、传输距离、分辨率等方面较DS1820有了很大的改进,给用户带来了更方便的使用和更令人满意的效果。
1.DS18B20简介
(1)独特的单线接口方式:DS18B20与微处理器连接时仅需要一条口线即可实现微处理器与DS18B20的双向通讯。
(2)在使用中不需要任何外围元件。
(3)可用数据线供电,电压范围:+3.0~ +5.5 V。
(4)测温范围:-55 ~+125 ℃。固有测温分辨率为0.5 ℃。
(5)通过编程可实现9~12位的数字读数方式。
(6)用户可自设定非易失性的报警上下限值。
(7)支持多点组网功能,多个DS18B20可以并联在惟一的三线上,实现多点测温。
(8)负压特性,电源极性接反时,温度计不会因发热而烧毁,但不能正常工作。
DS18B20的测温原理
DS18B20的测温原理如图2所示,图中低温度系数晶振的振荡频率受温度的影响很小〔1〕,用于产生固定频率的脉冲信号送给减法计数器1,高温度系数晶振随温度变化其震荡频率明显改变,所产生的信号作为减法计数器2的脉冲输入,图中还隐含着计数门,当计数门打开时,DS18B20就对低温度系数振荡器产生的时钟脉冲后进行计数,进而完成温度测量。计数门的开启时间由高温度系数振荡器来决定,每次测量前,首先将-55 ℃所对应的基数分别置入减法计数器1和温度寄存器中,减法计数器1和温度寄存器被预置在 -55 ℃ 所对应的一个基数值。减法计数器1对低温度系数晶振产生的脉冲信号进行减法计数,当减法计数器1的预置值减到0时温度寄存器的值将加1,减法计数器1的预置将重新被装入,减法计数器1重新开始对低温度系数晶振产生的脉冲信号进行计数,如此循环直到减法计数器2计数到0时,停止温度寄存器值的累加,此时温度寄存器中的数值即为所测温度。图2中的斜率累加器用于补偿和修正测温过程中的非线性,其输出用于修正减法计数器的预置值,只要计数门仍未关闭就重复上述过程,直至温度寄存器值达到被测温度值,这就是DS18B20的测温原理。
第三章 实现过程
3.1显示电路
四位共阳LED数码管:用来显示温度的大小,可直接读取,温度精确到0.1℃。四位数码管如图所示,从左到右依次是百位,十位,个位,十分位。

图 1 数码管
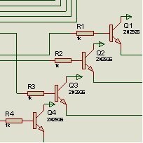
3.2数码管驱动电路
三极管8050:来驱动四位数码管,如下图所示三极管Q1 、Q2 、Q3、Q4。

图 2 三极管8050
3.3报警电路
三极管8550驱动蜂鸣器:如下图所示三极管Q6来驱动蜂鸣器BUZ1。

图 3 三极管8550、蜂鸣器BUZ1
3.4数字温度传感器
数字温度传感器DS18B20:如下图所示

图 4 DS18B20
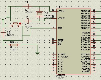
3.5单片机最小系统电路
单片机最小化系统:如下图所示系统工作时,最小化系统运行。

图 5 最小化系统
3.6 按键电路
按键:如图所示按键K1为进入/退出设置键;K2为增加键;K3为减少键。

图 6 按键
3.7数字温度计的实物图
数字温度计显示当前温度25.7℃
I 
图7 数字温度计实物图
3.8系统板上硬件连钱
1).把“单片机系统“区域中的P0.0-P0.7端口用8芯排线依次连接到数码管A-DP端口上;
(2).把“单片机系统”区域中的P3.0-P3.2端口用线连接到按键K1-K3的一端上,如图表7所示,其他所有连线按图表7连接即可。
(3)把单片机的P2.0端口接数码管的位选3,P2.1端口接数码管的位选2,P2.2端口接数码管的位选1,P2.3端口接数码管的位选4。
(4).电源可用外接电源(用手机充电器可做电源),但必须申明电源小于+5V当然也不能太小
3.9 系统调试与分析
在系统制作和调试过程中遇到了不少问题,下面是具体问题与解决方法。
4个数码管显示一样
检查之后发现原来是4个8550三极管管脚接错,改正之后该问题即解决了。
②4个数码管亮度不一样
8550管脚改正过后,显示不一样了,但4个数码管亮度不一样。当某一个数码管显示的字段较少,比如“1”时,亮度较强,但是当显示的字段较多比如“8”时,亮度较暗。分析其原因是:共阴数码管限流电阻用在控制位选的共阴极的输入端,这样当显示“1”时,电流相对集中,显示“8”字段较多,电流分配后较小,因此“1”显示时比显示“8”时亮。
解决方法:减小这里的限流电阻,使其流入数码管的电流变的很大,这样在较大电流时,即使字段多的电流较小,也比原来大了。这样就减小了差距,虽然还是有差距但已不太明显。
3.10 元件清单及程序代码
元件清单:
单片机AT89C52:1个
40引脚底座:1个
DS18B20:1个
蜂鸣器:1个
三极管:8050 5个;8550 1个
电阻:1k 6个;10K 1个
电容:极性电容10uf 1个;瓷片电容10pf 2个
按键:3个
晶振:1个
四位共阳数码管:1个
程序代码
#include
#define uchar unsigned char
#define uint unsigned int
sbit d1=P2^2;
sbit d2=P2^1;
sbit d3=P2^0;
sbit d4=P2^3;
sbit key1=P3^0;
sbit key2=P3^1;
sbit key3=P3^2;
sbit beep=P3^3;
sbit DS=P1^2;
sbit ACC_7=ACC^7;
uint count=1000,alarm=300;
uchar shu;
uchar shi,fen,ri,yue,nian,xq,miao,ss;
uint temp; // 温度变量
uchar flag;
uchar code tab[]=
{0xc0,0xf9,0xa4,0xb0,
0x99,0x92,0x82,0xf8,
0x80,0x90
};
uchar code tab1[]=//小数点点亮
{0x40,0x79,0x24,0x30,
0x19,0x12,0x02,0x78,0x00,0x10
};
void delay(uint z)
{
uint x,y;
for(x=z;x>0;x--)
for(y=120;y>0;y--);
}
void dsreset()//发复位
{
uint i;
DS=0;
i=103;
while(i>0)i--;
DS=1;
i=4;
while(i>0)i--;
}
uchar tmpread() //读取一字节
{
uchar j,k,dat;
uint i;
for(j=1;j<=8;j++)
{
DS=0;i++; //延时
DS=1;i++;i++;
k=DS;
i=8;while(i>0)i--;
dat=(k<<7)|(dat>>1);//读出的数据最低位在最前面存一个字节在DAT里
}
return(dat);
}
void tmpwritebyte(uchar dat) //写一个字节
{
uint i;
uchar j;
bit testb;
for(j=1;j<=8;j++)
{
testb=dat&0x01;
dat=dat>>1;
if(testb) //写 1
{
DS=0;
i++;i++;
DS=1;
i=8;while(i>0)i--;
}
else
{
DS=0; //写 0
i=8;while(i>0)i--;
DS=1;
i++;i++;
}
}
}
void tmpchange() //DS18B20温度变换
{
dsreset();
delay(1);
tmpwritebyte(0xcc); //跳过读取内存rom
tmpwritebyte(0x44); //开始转换
}
uint tmp() //读取温度
{
float tt;
uchar a,b;
dsreset();
delay(1);
tmpwritebyte(0xcc);
tmpwritebyte(0xbe);
a=tmpread(); //a为低字节8位
b=tmpread(); //b为高字节8位
temp=b; //temp为温度值UINT 16bit
temp<<=8; //两个字节组合到一起
temp=temp|a;
if(b>127)
{
flag=1;
ss=flag;
temp=~temp+1;
}
tt=temp*0.0625; // temp/16 则是温度的真实值tt.7位整数,4位小数
temp=tt*10+0.5; // 扩大十倍取出了第一位小数
return(temp);
}
void displayTemp(uint temp) //显示温度程序
{
uchar ge,shi,bai,qian,ser;
d1=0;
d1=0;
d3=0;
d4=0;
dsreset();
ser=temp/10; //分离出三位要显示的数字
SBUF=ser;
qian=temp/1000;
bai=temp/100%10; // 百位数字
shi=temp/10%10; // 十位数字
ge=temp%10; // 个位数字
if(flag==1)
{
flag=0;
P0=0xbf;
d1=1;
delay(2);
d1=0;
}
if(qian!=0)
{
P0=tab[qian];
史海拾趣
|
目前越来越多的电子产品结合高速发展的感测技术,以期改善消费者使用感受,如增加对预测使用者需求的智能化功能,以及通过触摸和直觉式手势实现人机互动,这些先进的人机界面功能往往需要牺牲功耗和性能,并导致更高的软件复杂度,因而对设计环境 ...… 查看全部问答> |
|
Linux内核IP Queue机制的分析(二)——用户态处理并回传数据包 序 笔者将会通过包括本文在内的三篇文章,对IP Queue机制从用户态的应用到内核态的模块程序设计进行分析。三篇文章的题目分别是: Linux内核IP Queue机制的分析(一)——用户态接收数据包 Linux内核IP Queue机制的分析(二)—— ...… 查看全部问答> |
|
求助:怎样编程实现89c51控制320240液晶屏显示的问题 用51控制一个320×240的液晶屏,该液晶屏的驱动芯片是ra8835,需要在屏幕上显示四个设备名称,单片机51的P2口通过继电器连接那四个设备,另有两个按键接在51的2个管脚上,要实现的功能是一个按键用来选择哪个设备,同时能在屏幕上显示当前选择的设 ...… 查看全部问答> |
|
[求助]LaunchPad自带的虚拟串口识别为COM5,用什么软件连接啊? [求助]LaunchPad自带的虚拟串口识别为COM5,用什么软件连接啊?试了几个串口工具都只支持COM1-COM4……… 查看全部问答> |




