历史上的今天
今天是:2024年12月24日(星期二)
2019年12月24日 | 单片机自动浇花器
2019-12-24 来源:51hei
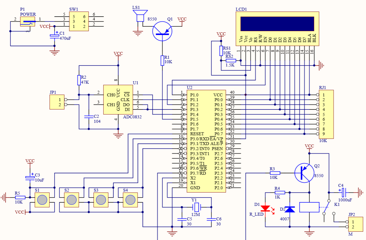
自动浇花系统采用51单片机+LCD1602液晶+土壤传感器+继电器+ADC0832+水泵设计而成。
系统三个按键分别是:系统复位键、设置键、加键、减键。
1、土壤干湿度传感器实时给单片机传输信号。
2、按键设置土壤干湿度阈值,实现土壤水分的动态控制。
3、液晶实时显示土壤湿度情况,所设置的阈值,直观明了。
4、ADC0832将模拟信号转换成数字信号传给单片机。
按键调节上下限值,LCD1602实时显示土壤湿度值,并显示上下限值。土壤检测传感器检测湿度值低于下限时,蜂鸣器报警并驱动水泵浇水,湿度值高于上限时停止浇水。


单片机源程序如下:
#include #include "intrins.h" #define uint unsigned int #define uchar unsigned char #define ulong unsigned long #define LCDIO P0 //液晶屏数据口 //ADC0832的引脚 sbit ADCLK =P1^1; //ADC0832 clock signal sbit ADDIO =P1^3; //ADC0832 k in sbit ADCS =P1^4; //ADC0832 chip seclect sbit rs=P1^0; //定义1602 RS sbit lcden=P1^2; //定义1602 EN sbit key1=P3^0; //设定 sbit key2=P3^1; //加 sbit key3=P3^2; //减 sbit motor=P3^7; //继电器接口 sbit speak=P1^5; //蜂鸣器接口 uchar key; //设定指针 uint RH=400,RL=200;//水位上下限 float temp_f; ulong temp; uchar v; uchar count,s1num; uchar code table[]= " moisture: "; uchar code table1[]="RH: % "; uchar getdata; //获取ADC转换回来的值 /*********************************************/ void delay(uint z) //延时 { uint x,y; for(x=z;x>0;x--) for(y=110;y>0;y--); } /**********************************************/ void write_com(uchar com) { rs=0; // rd=0; lcden=0; P0=com; delay(5); lcden=1; delay(5); lcden=0; } /*********************************************/ void write_date(uchar date) { rs=1; // rd=0; lcden=0; P0=date; delay(5); lcden=1; delay(5); lcden=0; } void lcdinit() { lcden=0; write_com(0x38); write_com(0x0c); write_com(0x06); write_com(0x01); } /***********************************************/ void init() { uchar num; for(num=0;num<15;num++) { write_date(table[num]); delay(5); } write_com(0x80+0x40); for(num=0;num<15;num++) { write_date(table1[num]); delay(5); } } //****************************************************************************/ /************ 读ADC0832函数 ************/ //采集并返回 /**************************************************************************** 函数功能:AD转换子程序 入口参数:CH(如果读取CH0,channel的值为0x01,如果读取CH1则channel的值为0x03) 出口参数:adval ****************************************************************************/ uchar Adc0832() //AD转换,返回结果 { uchar i; uchar dat=0; ADCLK=0; ADDIO=1; ADCS=0; //拉低CS端 ADCLK=1; ADCLK=0; //拉低CLK端,形成下降沿1 ADDIO=1;//指定转换通道是CH1还是CH2,指定值位与0x1,取最后一位的值 ADCLK=1; ADCLK=0; //拉低CLK端,形成下降沿2 ADDIO=0;//指定值右移一位,再取最后一位的值 ADCLK=1; ADCLK=0; //拉低CLK端,形成下降沿3 ADDIO=1; for(i=0;i<8;i++) { ADCLK=1; ADCLK=0; //形成一次时钟脉冲 if(ADDIO) dat|= 0x80>>i; //收数据 } ADCS=1; //拉低CS端 ADCLK=1; ADDIO=1; //拉高数据端,回到初始状态 return(dat); //return dat } /***************************************************************************/ /********************************************************/ void displayRH() //下限显示 {write_com(0xc0+3); write_date(RH/100%10+0x30);//上限百位 write_date(RH/10%10+0x30);//上限十位 //write_date('.'); //write_date(RH%10+0x30); } void displayRL() //下限显示 {write_com(0xca); write_date('R'); write_date('L'); write_date(':'); write_date(RL/100%10+0x30);//下限百位 write_date(RL/10%10+0x30);//下限十位 write_date('%'); } /**************************************************/ /********************************************************/ void keyscan() //按键处理 {bit kk1=0,kk2=0; if(key1==0) {delay(30); while(key1==0); if(key>=2) {key=0; } else {key++; } switch(key) {speak=1;kk2=motor;motor=1; case 1:{write_com(0x0f);write_com(0xce); //光标闪烁 while(key1!=0) //等待按键松开 { if(key2==0) //key2按键下 {delay(30); //按键延时消抖 if(key2==0) //确定key2按下 { while(key2==0); //等待松开 if(RL>=998) {RL=999; //RL下限最大设置为99 } else {RL+=10; //RL加1 } } displayRL(); //调用RL下限显示函数 write_com(0xce); } if(key3==0) //key3按下 {delay(30); //按键延时消抖 if(key3==0) //确定key3按下 { while(key3==0); //等待key3按键松开 if(RL<=1) //RL最小设置为1 {RL=0; } else {RL-=10; //RL下限减1 } } displayRL(); //调用RL下限显示函数 write_com(0xce); } }while(key1==0); } case 2:{write_com(0x0f);write_com(0xc4); //RH设置数据,光标闪烁 while(key1==1) { if(key2==0) //key2按下 {delay(30); //按键延时消抖 if(key2==0) //确定key2按下 { while(key2==0); //等待松开 if(RH>=998) //RH最大设置为99 {RH=999; } else {RH+=10; //RH加1 } } displayRH(); //RH上限显示函数 write_com(0xc4); } if(key3==0) //key3按下 {delay(30); //按键延时消抖 if(key3==0) //确定按下 { while(key3==0);//等待松开 if(RH<=1) //RH最小设置为1 {RH=0; } else {RH-=10; //RH减1 } } displayRH(); //调用RH显示函数 write_com(0xc4); } } while(key1==0);
史海拾趣
|
我现在要测试eeprom, 24LC256 我全写,用页写方式,每页64bytes,一共32k bytes,所以是512页。 我用CRC16_CCITT方式校验。 现在是这样测试的:我全写0xaa, 每写一页,然后对64个bytes进行crc,然后进行第二页写,第二页的crc校验时以第一页校验值 ...… 查看全部问答> |
|
最近要做文件系统,支持NTFS和FAT,并用VFS做中间层,给上层提供接口。请问有没有高手区做过这样的?能不能给点提示呢? 我看了linux的做法,相当复杂啊,设计到几个层:VFS,NTFS,FAT,IO,DRIVER,天啊。。难道这些代码都要自己写吗。。… 查看全部问答> |
|
呵呵,2周前就向代理要了,但他们可能没这个型号现货,等不及了,向你讨要几片STM8S103F3 TSSOP20的样品。 呵呵,我自己用STM8S103F3做了一个简易的评估DEMO,PCB已经到了一个周了,就差STM8S103F3了。… 查看全部问答> |
|
ad采集4~20mA电流信号,观察SD16MEM0,不论输入多大,每采集几轮总会出现0x8011左右的数,也就是32768,(其余的值没事儿)。不论我采用什么采集方式都是这样。 而且采集值都偏大很多,而且飘动很厉害。理论值应该是0x1555~0x6AAA(对应4~20mA), ...… 查看全部问答> |
|
一位留美的计算机博士,毕业后在美国找工作,结果好多家公司都不录用他,思前想后,他决定收起所有证明,以一种“最低身份”再去求职。 不久,他被一家公司录用为程序输入员,这对他说简直是“高射炮打蚊子”,但他仍干得一丝不苟。不久,老板发现 ...… 查看全部问答> |




