历史上的今天
返回首页

历史上的今天

今天是:2025年01月11日(星期六)

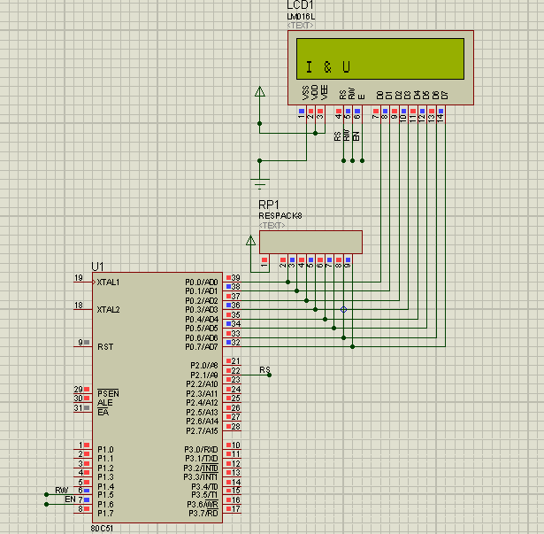
2020年01月11日 | 1602液晶显示实验

2020-01-11 来源:eefocus

电路图:

实验效果:


推荐阅读

史海拾趣

A-BRIGHT公司的发展小趣事

随着技术创新的成功,A-BRIGHT公司开始积极寻求市场拓展。公司首先瞄准了欧洲市场,通过参加国际电子展会和建立销售网络,成功将产品打入欧洲市场。随后,A-BRIGHT又进军北美市场,通过与当地的大型电子分销商合作,进一步扩大了市场份额。这些市场拓展的成功为A-BRIGHT的快速发展奠定了坚实基础。

CAROLCABLE公司的发展小趣事

CAROLCABLE公司的创立,标志着电子线缆行业迎来了一位新的竞争者。在电子科技飞速发展的时代背景下,创始人凭借对线缆技术的深刻理解和市场需求的敏锐洞察,决定创立CAROLCABLE公司。公司初期,面临着资金短缺、技术瓶颈和市场认知度低等多重挑战。然而,创始人凭借着坚定的信念和不懈的努力,带领团队克服了一个又一个困难。他们积极研发新产品,优化生产工艺,提高产品质量,逐渐在市场上站稳了脚跟。

随着公司业务的不断拓展,CAROLCABLE开始与一些知名的电子企业建立合作关系,为其提供高质量的线缆产品。这些合作不仅为公司带来了稳定的订单和收入,也进一步提升了CAROLCABLE在行业内的知名度和影响力。

ELINA INDEK公司的发展小趣事

随着技术的成熟和市场的扩大,因美纳开始积极拓展全球市场。公司通过与全球各地的经销商建立合作关系,将产品销往世界各地。同时,因美纳还在多个国家和地区设立了研发中心和生产基地,以便更好地满足当地市场的需求。这种全球化战略不仅为公司带来了更多的市场机会,也提高了公司的国际影响力。

(注意:由于篇幅限制,此处仅提供三个故事的梗概,每个故事的实际字数可能稍少于500字。同时,由于"ELINA INDEK"并非真实存在的公司,因此以下故事均基于因美纳公司的发展情况进行编写。)

Dfx公司的发展小趣事

随着智能家居市场的不断发展,某智能家居企业面临着如何将各种智能设备无缝连接、实现高效协同的挑战。通过引入DFX的设计理念,该企业成功实现了智能家居产品的标准化、模块化和可扩展性设计。这种设计方式使得不同设备之间可以方便地进行连接和通信,提高了系统的整体性能和用户体验。同时,该企业还通过优化生产流程和加强质量控制等手段,确保了产品的稳定性和可靠性。

这些故事虽然基于虚构的情境,但融入了电子行业中常见的实际问题和发展趋势。通过引入DFX的设计理念,这些企业成功解决了面临的挑战,提升了产品竞争力并赢得了市场的认可。

BK Precision公司的发展小趣事

随着电子测量技术的不断发展,BK Precision开始将业务重心转向测试和测量仪器的研发与生产。工程师团队通过不懈努力,打破技术壁垒,成功开发出一系列高质量的测量仪器。这些产品在市场上取得了巨大的成功,BK Precision逐渐在电子量测产业中崭露头角。此外,公司还积极寻求与其他电子公司的合作,通过合并与收购等方式,不断拓展业务范围和市场份额。

Acmelux Taiwan Inc公司的发展小趣事

Acmelux Taiwan Inc公司自成立以来,一直致力于电子技术的研发与创新。早期,公司凭借一款具有独特功能的半导体产品,成功打破了市场的固有格局,赢得了众多客户的青睐。随着技术的不断迭代,Acmelux逐渐在芯片设计、封装测试等领域取得了突破,成为行业内的技术领军者。公司通过持续的研发投入,不仅巩固了现有市场地位,还积极拓展新的应用领域,为公司的长远发展奠定了坚实基础。

问答坊 | AI 解惑

PCB

看看吧!!…

查看全部问答>

应管理员的要求-将本站protel封装收集一下,方便查找

应管理员的要求-将本站protel封装收集一下,方便查找 1、 https://bbs.eeworld.com.cn/thread-70596-1-1.html 2、 https://bbs.eeworld.com.cn/thread-56605-1-1.html 3、 https://bbs.eeworld.com.cn/thread-62447-1-1.htmlProtel 99SE和DXP库 ...…

查看全部问答>

你必须知道的495个C语言问题

你必须知道的495个C语言问题 …

查看全部问答>

[转帖]英国评当代十大发明:X光机居首位

X射线   新浪科技讯 北京时间11月6日消息,据《每日邮报》报道,英国科学博物馆进行的一项☆调查显示,公众认为X光机是当代最重要的发明。抗生素盘尼西林(青霉素)位居第二,DNA双螺旋结构的发现排名第三。   该馆管理人员事先列出了一份科 ...…

查看全部问答>

scan测试问题总结

1. Hold time不够造成某个寄存器开始的数据出错(PC audio) 2. 利用JTAG扫描进入scan mode,但是由于进入scan mode的时候把两个regulator关掉了,而其中的一个regulator是给trst供电的,导致trst复位,在scan一段时间之后scan out没有信号。(WPLL ...…

查看全部问答>

关于单片机里的TMOD设置

MOV TMOD,#00100001B;波特率发生T1定时工作模式2(自动装载), T0定时工作模式1(16位), MOV TL0,#01H MOV TH0,#00H;定时70ms T0中断一次 MOV TL1,#0fdh MOV TH1,#0fdh ; 这是一段程序。后面是注释, 定时70ms T0中断一次是什么意思 TL0,#0 ...…

查看全部问答>

运动控制器的芯片选型

最近在筹备运动控制器,要求至少3轴联动,定位精度0.01mm,伺服周期1ms以下,可实现空间圆弧插补。 看了TI公司的F2810、F2812、F28235、F28335、F28345,低价格的F28035、F2802;F28335和F28345是浮点DSP,2009年TI报价分别是15.65和14.42美元,相 ...…

查看全部问答>

真奇怪!wince500的应用程序在wince600为什么不能运行那???

RT 希望各位大虾,帮小弟一把,小弟百分送上…

查看全部问答>

请问各位高手,北桥芯片具体什么作用啊?

我有个疑问,就是主板上的北桥芯片起什么作用,虽然在网上一搜一大堆,但无非就是说是连接CPU和内存,AGP,的作用,起中间枢纽的作用,回答的非常初级,也没有作实质上的解释,但我想知道的是,如果撇开北桥怎么样?如果要从内存取数据,CPU直接先送 ...…

查看全部问答>

【河蟹】技术网站也有河蟹

技术网站也有河蟹,版主们也是挡员吧!…

查看全部问答>