历史上的今天
今天是:2025年02月14日(星期五)
2020年02月14日 | AVR单片机学习硬件电路的设计教程
2020-02-14 来源:eefocus
简介:AVR单片机学习硬件电路的设计教程
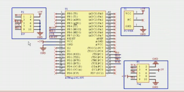
电源:数字电源VCC:任何场合必选、模拟电源AVCC:使用片上ADC或模拟比较器时必选
晶振:对时钟要求严格的场合,如使用USART 时必选 (配波特率)
复位按键:需要手动复位时必选(低电平复位只需另一端接地就可以了)
ISP下载线接口:需要进行ISP下载时必选
Jtag 仿真器接口:需要进行Jtag仿真调试时必选
1、ATmega 16简介
高速(16MHZ)、RISC AVR内核 1KB SRAM,16KB Flash ROM 512字节EEPROM ,方便数据存储 4个8位并行IO口,驱动能力强 具有Jtag 仿真接口与ISP下载接口 低功耗、宽电压(2.7V~5.5V) 丰富的片上外设:3个外部中断,3个定时器,USART,SPI ,IIC,ADC 片内上电复位电路 片内RC振荡器,可以省去外部晶振
由片内RC振荡器如果始终要求不是很高可以省掉一个晶振。片内有上电复位电路省了复位电路,如需要手动复位还是必须设计外部的手动复位电路。
2、构建ATmega16最小系统
电源
》数字电源VCC:任何场合必选
》模拟电源AVCC:使用片上ADC或模拟比较器时必选
晶振:对时钟要求严格的场合,如使用USART 时必选 (配波特率) 复位按键:需要手动复位时必选(低电平复位只需另一端接地就可以了) ISP下载线接口:需要进行ISP下载时必选 Jtag 仿真器接口:需要进行Jtag仿真调试时必选
下图全功能的最小系统

AREF :在使用内部ADC时候如果使用内部参考电压源直接接个电源退藕电容就行了,如果不用就接个外部的参考电压
下图是对要求不高的最小系统:不使用片上ADC与模拟比较器而且不需要ISP下载与Jtag 防真的场合.只需要接通电源.

此最小系统适合与对时钟要求不严格,不使用片上ADC与模拟比较器,需要ISP下载但不需要Jtag 防真的场合.
因为如果手头没有防真器(可以自制可以买),可以通过软防之后下到单片机运行也行.有时候我们不需要Jtag防真器的,只需要接一个ISP下载就可以了.

此最小系统适合与对时钟要求不严格,不使用片上ADC与模拟比较器,需要ISP下载,需要Jtag 防真器的场合.

3、构建ATmega16 M16学习板
初学者应该学习的内容
一、I/O口输出操作:流水灯、蜂鸣器、数码管
二、I/O口输入操作:普通按键,4X4矩阵键盘
三、外部中断:按键触发中断
四、定时器溢出功能的操作:闪烁灯
初学者进阶内容
一、USART:与PC机通讯
二、SPI:时钟芯片DS1302
三、ADC:电位器调整电压,单次采样 (10位)
四、IIC:EEPROM芯片AT24C02 (自带的EEPROM太小了)
五、LCD1602,LCD12864:相当于普通口的输出操作
4、单片机常用外围器件简介
40脚IC座 排阵 电阻 电容 排阻 电位器 晶振 按键 电源开关 DB9串口座 LED发光二极管 4位数码管 蜂鸣器 稳压芯片(ASM1117 - 3.3 ) MAX232 DS1302 DS18B20 AT24C02
5、PCB技术与Protel Altium designer 6 简介
PCB 是印刷电路板(Printed Circuit Board)的缩写顾名思义,就是把导线印刷在板子上 覆铜板->印刷感光胶->曝光->钻孔->化学腐蚀->金属化过孔->喷绝缘漆->印刷丝印层->切割 Protel软件是最流行的PCB设计软件,可以在电脑上完成PCB的设计,然后送到PCB加工厂出板 常用版本:Protel 99 SE,Protel DXP 2004 ,Altium Designer 6(AD6) AD6 是最新版本,风格与Protel DXP 2004 区别不大。本人采用AD6环境进行演示。(不过我平时用2004)
6、实战:用AD6.7 设计 M16学习板
Protel设计PCB步骤如下:
一、绘制元件的PCB封装库(.pcblib)
二、绘制元件的原理图库(.schlib)
三、绘制原理图(.schdoc)
四、将原理图导入PCB文件(.pcbdoc)
五、元件布局
六、布线
七、覆铜
史海拾趣
|
我在linux下开发短信,使用开源的smstools来开发。 使用pdu模式时,发现对英语与数字可以很简单地实现。 但使用中文信息时,发现移动发过来的pdu报文解不正确。 如报文:测试 =“6D4B8BD5” 将两位一组转换为16进制数值,再转换为无符号字符。 ...… 查看全部问答> |
|
void serial() interrupt 4 using 1 { while(TI) { TI=0; } while(RI) { RI=0; SBUF=xx; } } 请问在这种情况下,SBUF=xx能执行吗?如果能, ...… 查看全部问答> |
|
哪位老大帮帮忙,因为有几个接口和JTAG重了,所以我在程序中加了GPIO_PinRemapConfig(GPIO_Remap_SWJ_Disable, ENA ...… 查看全部问答> |
|
最近再使用STM8S207RB进行开发,以下是自己使用cosmic时遇到的一些常见问题: 1.printf/sprintf入口参数必须是u16类型,否则打印结果不正确,很奇怪 2.u32位类型的判断if ((val%0x1000) == 0)此判断前必须强制转换,即 if ((u ...… 查看全部问答> |
|
这几天焊了一批电路板,其中有几块在调试一段时间后莫名其妙的就给烧了,其中有两块明显的起火了,拆下来后有表测量,有的是××cc和GND短路,有的是Dvcc和GND短路了。自我感觉不会犯一些低级的错误,但就是想不通怎么会烧了,请大家帮忙想想,我这 ...… 查看全部问答> |




