历史上的今天
今天是:2025年03月09日(星期日)
2020年03月09日 | 智能厚度测量系统设计
2020-03-09 来源:elecfans
本课题所研究的智能厚度计是基于单片机的成套解决方案,由主控制器、测量传感器、AD转换模块、液晶显示模块以及相应配套硬件组成。通过对测量传感器的运用,对厚度参数进行精确地数据采集,然后通过AD转换模块将测量传感器采集到的模拟信号转换成数字信号,再通过主控制器对AD转换模块输出的数字信号进行相应的数据分析处理,最后通过液晶显示模块对厚度参数进行直观地显示,以完成整个系统的功能需求。
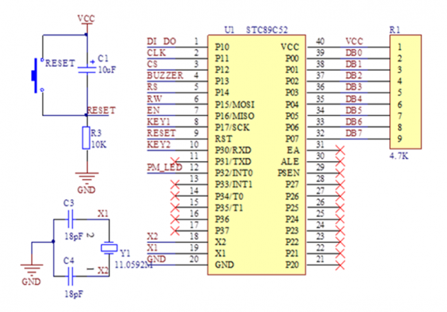
1 主控制器电路设计
STC89C52单片机最小系统具有体积小、质量轻、功能强、功耗低、性价比高等特点。STC89C52单片机最小系统由芯片、系统时钟、I/O端口设备及复位电路等构成。

STC89C52芯片内部结构框图

单片机最小系统电路
2 电阻式位移传感器电路设计
电阻式位移传感器的功能是将线性机械位移转换为电信号。传感器滑轨连接直流电压,可流过极小的电流,滑片触头起始端电压与滑片触头位移存在一定比例关系。使用传感器作为分压器可以使滑轨的总电阻精度要求最大限度降低,温度变化引起的电阻变化不会影响测量结果。通过对电阻式位移传感器的利用以测量位移的方式间接对纸张厚度进行测量。

电阻式位移传感器电路图
电阻式位移传感器的工作原理如下,根据欧姆定律:E = I R,其中E为电源电压值,R为滑轨电阻的总阻值。因为E,R是常数,所以电流值I也是常数。根据电阻分压器的原理:V = I r,其中r是滑块触点与滑轨一端之间的阻值。根据V = I r,其中I是常数,V和r是线性相关的。如果把滑块触头固定在测量杆上,则测量杆的位移S也与分压V或电阻r呈线性关系,即V = I r或者S = K'r,其中K 和K'是要确定的转换因子。从E = I R,V = I r可以看出,电阻式位移传感器的测量范围可以非常大,其位移S与电压V或电阻r之间的关系均呈线性关系。

电阻式位移传感器

3 模数转换电路设计
AD7705是AD公司的一款新型16位AD转换器。该器件包括由放大器(PGA)和缓冲器组成的前端模拟调节电路、可编程数字滤波器、调制器。可以通过传感器直接测量多通道小信号进行AD转换,适用于直流和低频交流信号测量应用。它具有低功耗特性(3V时最大1mW),可用于环路供电、本地供电或电池供电的应用。片上具有可提供从1到128增益设置的可编程增益放大器,允许高低电平模拟输入,而无需外部信号对硬件进行调节。AD7705采用SPI和SPIQ兼容三线串行口,可以方便地连接各种微控制器或DSP,而且还可以大大节省并行接口模式CPU的 I/O口。 AD7705的CS需置低电平。DRDY状态通过使用数字滤波器和其他组件监视DRDY线。可以通过传感器直接测量多通道小信号AD转换。该器件具有高分辨率、自校准能力、优异的抗噪声性能以及低功耗等特点,适合仪器仪表领域的应用。
如果外部连接晶振、精密参考源和去耦电容,可以进行连续AD转换。它使用低成本、高分辨率的转换技术来实现16位无错误数据输出。这符合对分辨率要求高,但对数字转换要求并不高的应用,如智能仪表产品和数字音频产品。以下对芯片的几个重要部分以及特性进行简要的说明。
AD7705片上增益可编程放大器有8种增益可以选择,分别为1、2、4、8、16、32、64以及128,允许各种输入信号放大至接近AD转换芯片的满刻度电压,然后进行AD转换,这将有助于提高转换质量。当电源电压为5V,参考电压为21V时,芯片可接受20mV至215V范围内的单极信号,±20mV至±215V的双极信号。必须注意的是,这里的负电压是相对于AIN(-)的,这两个引脚应该被偏置到适当的正电位。输入模拟信号由AD连续转换。采样频率fs由主频率clk和增益决定。增益(16至128)通过多次样本并使用参考电容与输入电容的比值来获得。

ADC7705内部结构图
AD7705包括五个串行数据接口,其中数据输入端D_IN,串行时钟输入端S_CLK,转换数据输出端D_OUT,芯片选择输入端CS用于传输数据,状态信号输出DRDY端用于指示输出数据寄存器数据是否准备就绪。当DRDY 端电平置低时,转换的数据可用; 当DRDY端电平置高时,输出更新数据,无法读取。根据设定的数据输出进行速率更新A / D转换处理。任何操作都必须向对应的片上寄存器添加新的编程指令。
AD7705包括通过器件串行端口访问的8个寄存器。第1个为通信寄存器,它确定下一个操作是读还是写到哪个寄存器,并控制对哪个输入通道采样。与设备的所有通信必须首先写入通信寄存器。其寄存器选择位RS2〜RS0确定哪个寄存器访问下一个操作,输入通道选择位CH0,CH1决定转换或访问校准数据的输入通道。第2个为设置寄存器,它是一个8位寄存器,用于设置校准方法、工作模式等。第3个位时钟寄存器,它也是可读可写的8位寄存器,主要用于设置ad芯片工作频率参数和AD转换的输出速率。第4个为数据寄存器,它是16位只读寄存器,用于存储AD芯片的转换结果。

ADC7705芯片电路原理图
4 液晶显示电路设计
本设计中采用的是LCD1602。LCD1602顾名思义可以有效地显示16*2个字符,液晶芯片的工作电压范围应控制在4.5~5.5V之间。LCD1602液晶显示器的字符存储器存有160个不同的字符点阵,其中包括英文字母、阿拉伯数字及一些常用符号等,固定的代码对应着固定的字符。液晶的显示对比度可通过VL端进行调整,当此引脚接电源正极时,液晶的对比度最弱,当此引脚接地时,液晶的对比度最高;液晶的RS脚为寄存器的选择端,当此引脚电平置高时,液晶对应选择数据寄存器、当此引脚电平置低时,液晶相应选择指令寄存器;液晶的RW端为读写信号控制端,当此引脚电平置高时,液晶将进行读操作,当此引脚电平置低时液晶进行写操作;液晶的E脚为使能端,当使能端E的电平从高变低时,液晶才会开始执行命令;D0~D7为8位双向数据端。
LCD1602模块的命令操作端有RS、RW和EN,单片机的P2^5、P2^6、P2^7脚分别与之相连。数据端口DB0~DB7分别接在单片机的P0^0~P0^7。为了保持LCD1602液晶具有较高的亮度,一般电路设计中都会将VL端串联一个2K的电阻接地。

LCD1602液晶显示电路原理图
5 系统程序流程设计

主程序流程图
6 模数转换程序设计
本设计中模数转换芯片的作用是将直线位移传感器检测输出的模拟电压信号转换处理为数字信号,再输出给单片机做进一步处理。因为直线位移传感器是从工作开始0.75ms之后开始检测数据的,因此A/D转换工作也同样在传感器工作0.75ms之后开始进行。A/D模数转换开始之后,选择数据转换通道,进行四通道数据转换。

模数转换程序流程图
7 液晶显示程序设计
LCD1602液晶显示程序的设计流程为先调用定义字符库,然后将DDRAM地址设置在第一行显示位置上,再根据系统数据对显示数据首地址及程序循环量进行设置,在循环显示程序中,要不断地提取相关字符代码直至第一行数据显示任务完成,同理,第二行数据显示任务与第一行完成过程是一样的,当两行数据全部显示完毕即可结束显示子程序。

液晶显示程序流程图
上一篇:影响镀层测厚仪测量值精度的因素
下一篇:激光测厚在止水带厂的应用
史海拾趣
|
文章来源 农民讲习所 发的一篇 (设计者.叶志伟)《建立通用处理程序》 其中涉及到 指针使用 内存分配 串口处理等 注意 其中 串口使用了函数 未处理重入函数 /********************************************************** ...… 查看全部问答> |
|
我现在有一块ARM9的板子,我自己烧了wince5.0进去,现在想移植Qt上去。 我已经下载了qt-embedded-wince-opensource-src-4.5.2。然后我就不知道要怎么做了。 是不是要交叉编译一下,那请问用什么编译器呢?(最好能告诉我编译器的名字)我在网上找 ...… 查看全部问答> |
|
怎么感觉在270SD寄存器里找不到接收SD卡OCR信息的寄存器呢?大家都说,发完ACMD41的命令返回值是0x00的话,表明卡进入ready状态,可以进行下一步了,可是去哪个寄存器看呢,是MMC_RES吗?… 查看全部问答> |
|
据我了解MSP430可是实际项目中用得最多的几种单片机之一了,特别是它的低功耗是其他任何单片机都不能比的:Dmsp430f5438系统中文资料.让人AR MSP430 项目编译与JTAG仿真调试.docMSP430_系列超低功耗16位单片机原理与应用_胡大可.pdfMSP430 系列Flash ...… 查看全部问答> |
|
1、STM8的调试器是什么样的?能否给个连接?! 我要的是那种稳定而又可靠的,不要那种动不动就可能断了连接重RST的,最好是ST原厂提供的工具,国内第三方的工具尽量不要,根据以往使用别的厂家产品的经验来看,那是 ...… 查看全部问答> |
|
我在程序里应用printf("aa")来想串口发送字符串,可编译通过在仿真的时候老是进不到main()里,老是死在一个地方https://bbs.eeworld.com.cn/upfiles/img/20083/2008327152050715.jpg我把printf("aa")这就话去掉仿真就正常了,这是怎么 ...… 查看全部问答> |




