历史上的今天
今天是:2024年10月10日(星期四)
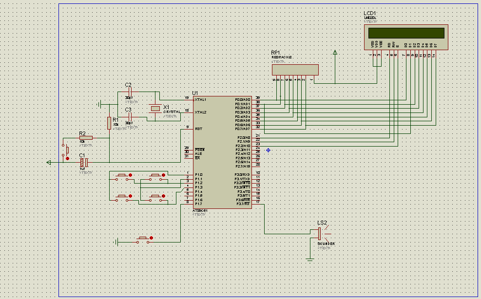
2020年10月10日 | 基于AT89C51制作的数字音乐盒
2020-10-10 来源:51hei

#include #define uchar unsigned char #define uchar unsigned char #define uint unsigned int #define LCDPORT P0 uchar code tab[]="Press key"; uchar code tab1[]="Select song"; uchar code tab2[]="First Song" ; uchar code tab3[]="butterfly"; uchar code tab4[]="Second Song" ; uchar code tab5[]="Jingle bell "; uchar code tab6[]="Third Song" ; uchar code tab7[]="Yesterday"; uchar code tab8[]="Forth Song" ; uchar code tab9[]="Youth League"; sbit LCDE=P2^2; sbit LCDRW=P2^1; sbit LCDRS=P2^0; #define SYSTEM_OSC 12000000 //定义晶振频率12000000HZ #define SOUND_SPACE 4/5 //定义普通音符演奏的长度分率,//每4分音符间隔 sbit BeepIO = P3^7; //定义输出管脚 sbit K1=P1^7; unsigned int code FreTab[12] = { 262,277,294,311,330,349,369,392,415,440,466,494 }; //原始频率表 unsigned char code SignTab[7] = { 0,2,4,5,7,9,11 }; //1~7在频率表中的位置 unsigned char code LengthTab[7]= { 1,2,4,8,16,32,64 }; unsigned char Sound_Temp_TH0,Sound_Temp_TL0; //音符定时器初值暂存 unsigned char Sound_Temp_TH1,Sound_Temp_TL1; unsigned char code Music_Girl[]= { 0x1B,0x02, 0x1A,0x02, 0x1B,0x02, 0x19,0x66, 0x1A,0x03, 0x18,0x02, 0x17,0x02, 0x16,0x0D, 0x17,0x03, 0x18,0x0D, 0x17,0x03, 0x19,0x66, 0x17,0x03, 0x16,0x0D, 0x17,0x03, 0x19,0x0D, 0x16,0x03, 0x17,0x0D, 0x18,0x03, 0x17,0x0D, 0x16,0x03, 0x15,0x00, 0x19,0x02, 0x11,0x02, 0x16,0x02, 0x10,0x02, 0x15,0x02, 0x0F,0x00, 0x10,0x03, 0x15,0x03, 0x0F,0x00, 0x0D,0x01, 0x0F,0x66, 0x10,0x03, 0x15,0x66, 0x16,0x03, 0x10,0x0D, 0x15,0x03, 0x0F,0x03, 0x19,0x66, 0x1F,0x03, 0x1A,0x0D, 0x19,0x03, 0x17,0x03, 0x19,0x03, 0x16,0x00, 0x16,0x66, 0x17,0x03, 0x11,0x0C, 0x10,0x02, 0x19,0x66, 0x10,0x03, 0x15,0x02, 0x16,0x02, 0x0D,0x02, 0x15,0x02, 0x10,0x0D, 0x0F,0x03, 0x10,0x0D, 0x15,0x03, 0x0F,0x00, 0x17,0x66, 0x19,0x03, 0x11,0x02, 0x16,0x02, 0x10,0x0D, 0x15,0x03, 0x0F,0x15, 0x0D,0x03, 0x0F,0x02, 0x0D,0x03, 0x0F,0x0D, 0x10,0x03, 0x11,0x0D, 0x16,0x03, 0x10,0x00, 0x0F,0x0D, 0x10,0x03, 0x15,0x66, 0x16,0x03, 0x19,0x02, 0x17,0x02, 0x16,0x02, 0x17,0x0D, 0x16,0x03, 0x15,0x02, 0x10,0x0D, 0x0F,0x03, 0x0D,0x01, 0x15,0x01, 0x10,0x03, 0x15,0x04, 0x10,0x0D, 0x0F,0x03, 0x0D,0x0D, 0x0F,0x03, 0x10,0x0D, 0x15,0x03, 0x0F,0x00, 0x17,0x0D, 0x19,0x03, 0x16,0x0D, 0x17,0x03, 0x16,0x0D, 0x15,0x03, 0x11,0x02, 0x10,0x02, 0x0F,0x00, 0x00,0x00 }; unsigned char code Music_Jingle[]={ 0x0F,0x03, 0x0F,0x03, 0x17,0x03, 0x16,0x03, 0x15,0x03, 0x0F,0x66, 0x19,0x04, 0x19,0x04, 0x0F,0x03, 0x17,0x03, 0x16,0x03, 0x15,0x03, 0x10,0x02, 0x10,0x03, 0x10,0x03, 0x18,0x03, 0x17,0x03, 0x16,0x03, 0x10,0x66, 0x10,0x03, 0x19,0x03, 0x19,0x03, 0x18,0x03, 0x16,0x03, 0x17,0x02, 0x15,0x03, 0x0F,0x03, 0x0F,0x03, 0x17,0x03, 0x16,0x03, 0x15,0x03, 0x0F,0x66, 0x0F,0x03, 0x0F,0x03, 0x17,0x03, 0x16,0x03, 0x15,0x03, 0x10,0x66, 0x10,0x03, 0x10,0x03, 0x18,0x03, 0x17,0x03, 0x16,0x03, 0x19,0x03, 0x19,0x03, 0x19,0x03, 0x19,0x03, 0x1A,0x03, 0x19,0x03, 0x18,0x03, 0x16,0x03, 0x15,0x66, 0x17,0x03, 0x17,0x03, 0x17,0x02, 0x17,0x03, 0x17,0x03, 0x17,0x02, 0x17,0x03, 0x19,0x03, 0x15,0x03, 0x16,0x03, 0x17,0x01, 0x18,0x03, 0x18,0x03, 0x18,0x67, 0x18,0x04, 0x18,0x03, 0x17,0x03, 0x17,0x03, 0x17,0x04, 0x17,0x04, 0x17,0x03, 0x16,0x03, 0x16,0x03, 0x15,0x03, 0x16,0x03, 0x19,0x66, 0x19,0x03, 0x19,0x03, 0x18,0x03, 0x16,0x03, 0x15,0x02, 0x00,0x00 }; unsigned char code Music_Two[] ={ 0x17,0x03, 0x16,0x03, 0x17,0x01, 0x16,0x03, 0x17,0x03, 0x16,0x03, 0x15,0x01, 0x10,0x03, 0x15,0x03, 0x16,0x02, 0x16,0x0D, 0x17,0x03, 0x16,0x03, 0x15,0x03, 0x10,0x03, 0x10,0x0E, 0x15,0x04, 0x0F,0x01, 0x17,0x03, 0x16,0x03, 0x17,0x01, 0x16,0x03, 0x17,0x03, 0x16,0x03, 0x15,0x01, 0x10,0x03, 0x15,0x03, 0x16,0x02, 0x16,0x0D, 0x17,0x03, 0x16,0x03, 0x15,0x03, 0x10,0x03, 0x15,0x03, 0x16,0x01, 0x17,0x03, 0x16,0x03, 0x17,0x01, 0x16,0x03, 0x17,0x03, 0x16,0x03, 0x15,0x01, 0x10,0x03, 0x15,0x03, 0x16,0x02, 0x16,0x0D, 0x17,0x03, 0x16,0x03, 0x15,0x03, 0x10,0x03, 0x10,0x0E, 0x15,0x04, 0x0F,0x01, 0x17,0x03, 0x19,0x03, 0x19,0x01, 0x19,0x03, 0x1A,0x03, 0x19,0x03, 0x17,0x01, 0x16,0x03, 0x16,0x03, 0x16,0x02, 0x16,0x0D, 0x17,0x03, 0x16,0x03, 0x15,0x03, 0x10,0x03, 0x10,0x0D, 0x15,0x00, 0x19,0x03, 0x19,0x03, 0x1A,0x03, 0x1F,0x03, 0x1B,0x03, 0x1B,0x03, 0x1A,0x03, 0x17,0x0D, 0x16,0x03, 0x16,0x03, 0x16,0x0D, 0x17,0x01, 0x17,0x03, 0x17,0x03, 0x19,0x03, 0x1A,0x02, 0x1A,0x02, 0x10,0x03, 0x17,0x0D, 0x16,0x03, 0x16,0x01, 0x17,0x03, 0x19,0x03, 0x19,0x03, 0x17,0x03, 0x19,0x02, 0x1F,0x02, 0x1B,0x03, 0x1A,0x03, 0x1A,0x0E, 0x1B,0x04, 0x17,0x02, 0x1A,0x03, 0x1A,0x03, 0x1A,0x0E, 0x1B,0x04, 0x1A,0x03, 0x19,0x03, 0x17,0x03, 0x16,0x03, 0x17,0x0D, 0x16,0x03, 0x17,0x03, 0x19,0x01, 0x19,0x03, 0x19,0x03, 0x1A,0x03, 0x1F,0x03, 0x1B,0x03, 0x1B,0x03, 0x1A,0x03, 0x17,0x0D, 0x16,0x03, 0x16,0x03, 0x16,0x03, 0x17,0x01, 0x17,0x03, 0x17,0x03, 0x19,0x03, 0x1A,0x02, 0x1A,0x02, 0x10,0x03, 0x17,0x0D, 0x16,0x03, 0x16,0x01, 0x17,0x03, 0x19,0x03, 0x19,0x03, 0x17,0x03, 0x19,0x03, 0x1F,0x02, 0x1B,0x03, 0x1A,0x03, 0x1A,0x0E, 0x1B,0x04, 0x17,0x02, 0x1A,0x03, 0x1A,0x03, 0x1A,0x0E, 0x1B,0x04, 0x17,0x16, 0x1A,0x03, 0x1A,0x03, 0x1A,0x0E, 0x1B,0x04, 0x1A,0x03, 0x19,0x03, 0x17,0x03, 0x16,0x03, 0x0F,0x02, 0x10,0x03, 0x15,0x00, 0x00,0x00 }; unsigned char code Music_Yesterday[]={ 0x15,0x03, 0x15,0x03, 0x16,0x03, 0x17,0x02, 0x19,0x02, 0x19,0x03, 0x17,0x03, 0x19,0x03, 0x17,0x03, 0x1A,0x02, 0x19,0x66, 0x17,0x02, 0x17,0x03, 0x19,0x03, 0x1A,0x02, 0x16,0x02, 0x17,0x03, 0x19,0x02, 0x1A,0x15, 0x17,0x03, 0x19,0x03, 0x1A,0x02, 0x21,0x02, 0x20,0x03, 0x1F,0x02, 0x1B,0x03, 0x1B,0x66, 0x19,0x03, 0x17,0x03, 0x19,0x02, 0x17,0x02, 0x16,0x14, 0x15,0x03, 0x15,0x03, 0x16,0x03, 0x17,0x03, 0x19,0x02, 0x19,0x03, 0x19,0x03, 0x17,0x03, 0x19,0x03, 0x17,0x03, 0x1A,0x03, 0x19,0x02, 0x17,0x03, 0x17,0x02, 0x17,0x03, 0x19,0x03, 0x1A,0x02, 0x1B,0x02, 0x17,0x03, 0x19,0x02, 0x1A,0x03, 0x1A,0x01, 0x1B,0x02, 0x20,0x02, 0x1F,0x03, 0x1B,0x03, 0x1A,0x66, 0x1B,0x03, 0x1F,0x03, 0x1B,0x03, 0x1F,0x03, 0x1B,0x02, 0x1A,0x66, 0x1A,0x03, 0x1B,0x03, 0x1F,0x02, 0x1F,0x02, 0x1A,0x03, 0x1F,0x02, 0x20,0x03, 0x20,0x16, 0x1F,0x02, 0x20,0x02, 0x21,0x03, 0x21,0x03, 0x21,0x03, 0x21,0x02, 0x20,0x03, 0x1F,0x03, 0x1B,0x03, 0x1F,0x03, 0x1B,0x03, 0x1A,0x66, 0x17,0x03, 0x19,0x03, 0x19,0x14, 0x1F,0x03, 0x20,0x03, 0x21,0x03, 0x21,0x03, 0x21,0x03, 0x21,0x03, 0x21,0x02, 0x20,0x03, 0x1F,0x03, 0x1F,0x03, 0x1B,0x03, 0x1A,0x66, 0x17,0x03, 0x19,0x03, 0x19,0x14, 0x1A,0x03, 0x1B,0x03, 0x1F,0x03, 0x1B,0x03, 0x1F,0x03, 0x1B,0x03, 0x1F,0x03, 0x20,0x66, 0x1F,0x03, 0x1B,0x03, 0x1F,0x03, 0x1B,0x02, 0x1F,0x03, 0x20,0x66, 0x1F,0x03, 0x20,0x03, 0x21,0x02, 0x21,0x02, 0x20,0x03, 0x1F,0x02, 0x1A,0x03, 0x1A,0x02, 0x17,0x02, 0x17,0x03, 0x1A,0x03, 0x17,0x03, 0x19,0x03, 0x19,0x14, 0x17,0x03, 0x17,0x03, 0x16,0x04, 0x15,0x04, 0x15,0x03, 0x16,0x03, 0x17,0x01, 0x17,0x03, 0x18,0x02, 0x16,0x03, 0x16,0x14, 0x17,0x03, 0x17,0x03, 0x17,0x03, 0x18,0x02, 0x16,0x03, 0x16,0x16, 0x15,0x03, 0x16,0x03, 0x17,0x03, 0x16,0x01, 0x1F,0x02, 0x20,0x02, 0x21,0x03, 0x21,0x03, 0x21,0x03, 0x21,0x02, 0x20,0x03, 0x1F,0x03, 0x1B,0x03, 0x1F,0x03, 0x1B,0x03, 0x1A,0x03, 0x1A,0x02, 0x17,0x03, 0x19,0x03, 0x19,0x14, 0x1F,0x02, 0x20,0x02, 0x21,0x03, 0x21,0x03, 0x21,0x03, 0x21,0x66, 0x20,0x03, 0x1F,0x03, 0x1B,0x03, 0x1F,0x03, 0x1B,0x03, 0x1A,0x66, 0x17,0x03, 0x19,0x03, 0x19,0x00, 0x00,0x00 }; uchar k; void delay1(void) //延时程序 { uchar i,j; for(i=20;i>0;i--) for(j=248;j>0;j--); } void Getch ( ) { uchar X,Y,Z; P1=0xff; P1=0xf3; //先对P0置数 行扫描 if(P1!=0xf3) //判断是否有键按下 { delay1(); //延时,软件去干扰 if(P1!=0xf3) //确认按键按下X = P3; { X=P1; //保存行扫描时有键按下时状态 P1=0xfc; //列扫描 Y=P1; //保存列扫描时有键按下时状态 Z=X|Y; //取出键值 switch ( Z ) //判断键值(那一个键按下) { case 0xf9: k=0; break; //对键值赋值 case 0xf5: k=1; break; case 0xfa: k=2; break;
上一篇:51单片机自动售水机程序
下一篇:两路电机驱动 H桥L9110
史海拾趣
|
工程师赚钱之路!!经常是老板赚大钱自己却只拿工资,有没有其他的方法欢迎讨论~ 作为硬件工程师,最郁闷的事情不外于此,辛辛苦苦设计成的硬件电路板,却没有版权,活活看着自己给公司剥削也无可奈何,即使设计的产品销量再好,跟你也是毫无关系,最后还可能被公司一脚踢开。为了解决这个问题,我们经过多年的研究与实践,终于想 ...… 查看全部问答> |
|
要暂时中断winCE的学习,转去看windows下USB驱动的开发,郁闷中…… 公司一个项目要做windows下USB驱动的开发,老大叫我跟着一起看看相关的知识,并跟我说了一大通做USB设备驱动的前景。USB驱动比较复杂,要花时间去学习的,那我就要暂时中断winCE的学习了。但心里还是想朝winCE这个方向发展,况且也学了一些日子了, ...… 查看全部问答> |
|
程序崩溃后,CEDB没有Unmount,导致下次mount失败 程序崩溃后CeUnmountDBVol没有调用,下次执行程序时CeMountDBVol(OPEN_ALLWAYS)失败,请问怎么解决… 查看全部问答> |
|
用vc生成一个dll文件(Phone.dll),并把它拷贝到pda的根目录下(该目录下有一个用EVC生成的导入dll的EXE文件),希望在pda中导入dll,相关代码如下: HINSTANCE ghPhoneDLL=NULL; ...… 查看全部问答> |
|
用modelsim进行仿真,为了便于观察,我希望仿真结果按一定的顺序显示。可是每次手动调整完信号顺序后,再重新仿真,顺序又乱了,有没有办法将这些信号的顺序固定下来,每仿真一次都按这个顺序显示结果?… 查看全部问答> |
|
在STM32F10X参考手册上的第21(实际36)页,有一个时钟树。上面"APB1 Prescaler /1,2,4,8,16"下面"TIM2,3,4 *1,2 Multiplier"是不是可倍频的意思呀?我没有找到这一项的设置呢?哪一个寄存器位是设置这一项?菜鸟 ...… 查看全部问答> |
|
LED 亮度控制要求有一个能够提供恒定、稳压电流的驱动器。要想达到这一目标,驱动器拓扑必须能够产生足够大的输出电压来正向偏置 LED。因此,如果输入和输出电压范围重叠时,我们又该做何选择呢? 德州仪器 (TI) 应用工程师John Betten, ...… 查看全部问答> |




