历史上的今天
今天是:2024年12月19日(星期四)
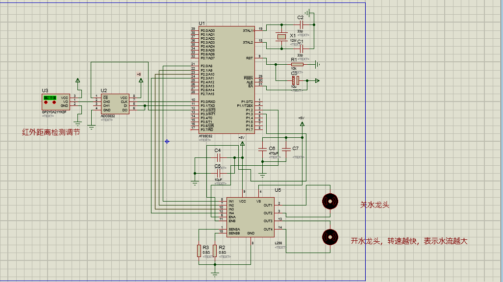
2020年12月19日 | 51单片机自动红外洗手器程序
2020-12-19 来源:51hei

单片机源程序如下:
#include
#include
#include"Delay.h"
#include "Time.h"
#include "L298.h"
#include "main.h"
#include "ADC0832.h"
#define uint unsigned int
#define uchar unsigned char
unsigned long volt;//测量的电压值
unsigned char volt1=0;
unsigned char OPEN_Flag=0;
unsigned char one_times=0;
/*----------------------------------------------------------------------------------
main()_程序入口
----------------------------------------------------------------------------------*/
void main(void)
{
TIME_Init(); //定时器初始化
stop();
while(1)
{
ADC0832_data();
if( volt1 >= 16 )
{
OPEN_Flag = 1;
one_times = 1;
}
else
{
OPEN_Flag = 0;
if( one_times == 1 )
{
turn_left();
Delay_ms( 1000 );
one_times = 0;
}
stop();
}
}
}
史海拾趣
|
好不容易盼到这里啦! 这里我们一起来分享一下二维图形的绘制和修饰 对数坐标图,极坐标图 饼状图,梯形图,概率分布图,向量图等等的二维图形 如果你觉得不过瘾, 我们接着来三维图形 甚至是GUI的界面都可以的啦! 期待大家的帮助拉!… 查看全部问答> |
|
发一个外包项目贴!请有实力有精力的工程师速与我联系!!斑竹请鼠标下留帖!先谢谢啦 2440手持机外包项目: 1、背光驱动 2、电源管理 3、自定义键盘驱动 4、LP3913驱动 5、EEPROM驱动 6、NANDFLASH分区及海量存储 注意:目前BSP为WINCE42下的 要求: 有实力做出以上6个驱动(具体详见需求) 时间价钱面议 地点限北京 QQ: ...… 查看全部问答> |
|
我是新手,最近在编一个程序需要用到捕获单元,但有一点想不清楚,就是我需要在第一次捕获时屏蔽中断,第二次捕获后响应中断,从而读出这两个的差值,但程序应该怎么编写呢。感谢指点!… 查看全部问答> |
|
大虾们好! 俺们菜鸟,下面的例化引用好像有问题,请救救俺们吧 reg clkb,rdb,wrb;reg [11:0]datab;wire[11:0]qb;assign qb = ( channelout == 0 ) ? q0 : (( channelout == 1 ) ? q1 : (( channelout == 2 ) ? q2 :(( channelout == 3 ...… 查看全部问答> |
|
谁遇到过SIM300,接受TCP数据后,串口读取数据时,发现数据丢失情况 谁遇到过SIM300,接受TCP数据后,串口读取数据时,发现数据丢失情况~~~急啊~~~高手解答一下啊~~急~!!!… 查看全部问答> |
|
我是用的二阶滤波,分了1024份,输出端430的adc检测不到,但万用表有数字,于是加了一级射随器。纹波在10mv左右。不知道各位有什么更好的方案没?同时想请教下这个纹波和最终电源输出的纹波有怎样的影响。我在网上找的资料顺便给大家分享下。… 查看全部问答> |




