历史上的今天
今天是:2024年12月30日(星期一)
2020年12月30日 | 单片机技术实现蓝牙无线充电的系统方案
2020-12-30 来源:elecfans
目前市场上的电子产品层出不穷,各种电子产品的充电器也多种多样,这样既浪费资源,又不利于环保,更重要的是这些充电器不具备通用性,不方便用户的使用。日常生活中,经常会遇到手机、电脑等电量不足,急需充电的情况,而且不可能随时携带充电器,导致手机充电很麻烦。有了无线充电技术就可以在很大程度上减少这种麻烦。因此,设计基于MSP430F149的蓝牙无线充电系统,摆脱以往电线的束缚,解决电子产品充电接口不兼容的问题。该设计具有携带方便、成本低、无需布线等优势,适用于各手持移动设备以及小型用电器,不但环保并且方便了广大的用户。
1 整体方案设计
方案的主要任务是利用MCU MSP430F149 控制蓝牙模块,实现蓝牙手机与蓝牙模块的匹配,或者蓝牙模块之间的匹配。通过发射电路的单片机控制AD9851产生PWM 波,控制IR2110 产生100 kHz的方波作为激励信号,驱动功率放大电路放大功率,并且其激励信号频率与线圈设定好的固有频率接近时便产生谐振,能量便可以由发送端向接收端传送,接收到的能量经过整流稳压电路实现恒压输出。当匹配成功后,通过接收电路的单片机控制TP4056充电管理模块实现为锂电池充电,电能充满后给出提示且自动停止充电。并通过电压电流检测模块,实时检测充电时的电压与电流。整个充电过程可以通过按键进行控制,实现蓝牙配对连接、断开和蓝牙关闭功能,并具有液晶显示功能。
2 硬件电路设计
2.1 硬件总体设计
整个系统主要由蓝牙发射与接收模块、磁耦合谐振模块、电压电流检测模块、显示与按键控制模块、充电管理模块、单片机控制电路和系统供电组成。蓝牙发射与接收模块采用BC04MM 蓝牙模块;磁耦合谐振模块由AD9851产生PWM 波电路、IR2110驱动电路、线圈发射及接收电路和整流稳压电路组成;充电管理模块采用TP4056产生4.2 V/500 mA 的恒定电流/恒定电压输出;无线发送部分和无线接收部分的单片机控制电路主要完成蓝牙模块的控制、电压电流的采集和实现按键模块的控制功能等。蓝牙无线充电系统设计框图如图1所示。

图1 蓝牙无线充电系统设计框图
2.2 蓝牙发射与接收模块
BC04MM蓝牙模块支持UART,USB,SPI等接口,并支持SPP蓝牙串口协议,可以方便与PC机的蓝牙设备相连,也可以实现两个模块之间的数据互通。而且由于体积小、功耗低,可以集成到其他设备中或随身携带。
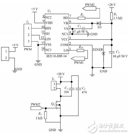
2.3 磁耦合谐振模块
磁耦合谐振技术是一种以电磁场为媒介,利用两个或多个具有相同谐振频率、高品质因素的电磁谐振系统。该模块是无线充电系统的关键,可分为发射电路和接收电路。其中发射电路由驱动电路和功率放大电路构成。通过单片机控制AD9851产生PWM信号,控制IR2110 工作,产生100 kHz的方波作为激励信号,驱动谐振功率放大电路。
谐振功率放大电路由IRF540 开关管和LC 并联谐振电路构成。其中振荡线圈选用直径为3.8 cm,电感值为30 μH的线圈,发射电路如图2所示。

图2 驱动电路和功率放大电路
磁耦合谐振模块中的接收电路由LC 串联电路、整流电路和稳压电路构成。LC串联电路中的接收线圈型号与发射线圈相同,当激励信号频率和线圈设定好的固有频率接近时便会发生谐振,能量便可以由发送端向接收端传送。整流电路选用肖特基管SS34构成全波整流电路,将交流信号转化成直流信号。稳压电路由LM2596及其外围电路构成,因经过全波整流后输出电压过高并且带负载时不稳定,所以需要通过LM2596降压实现8 V的恒压输出,为后级电路提供稳定的电源。
2.4 充电管理模块
该模块采用充电管理芯片TP4056,该芯片是一款完整的单节锂离子电池采用恒定电流/恒定电压线性充电器,具有充电提示和自动停止充电功能。将该芯片的使能端与单片机上的P5.3脚连接,通过单片机控制该芯片工作,在PROG 脚接一个1.5 kΩ的电阻接地设定BAT脚的输出电流。通过实际电路测试,BAT脚可实现4.2 V/500 mA输出。
2.5 单片机控制电路
单片机控制电路主要实现如下功能:
(1)通过MCU UART接口发送数据和控制命令控制蓝牙模块,实现蓝牙模块之间的匹配;通过发送部分单片机控制AD9851产生PWM波;通过接收部分单片机的P5.3口控制TP4056使能端;通过无线接收部分单片机的内部ADC12模块采集充电电流和电压。
(2)控制和显示电路配置在P1,P2,P5 端口,无线发射部分单片机主要完成读取按键相应的操作,控制系统实现配对、连接、断开和蓝牙关闭功能,并通过LCD1602实时显示。
3 软件设计
系统的软件部分主要包括无线发送部分软件设计和无线接收部分软件设计。
无线发送部分软件设计主要完成:系统初始化、检测按键、控制蓝牙模块收发数据、控制AD9851工作等,如图3所示。
无线接收部分软件设计主要完成:系统初始化,控制蓝牙收发数据,实时检测电压电流数据,控制TP4056工作和LCD1602显示,如图4所示。

图3 无线发送部分流程图

图4 无线接收部分流程图
史海拾趣
|
坛子里东西多了,如果不及时整理做索引的话,好多不错的东西都沉掉了,很可惜。。。 所以建议各个板块的版主能做一个索引帖,置顶,然后对版块的帖子进行分类总结,制作索引链接,定期进行更新。这样不会让每个版块里的东西看起来杂乱无章,也不会 ...… 查看全部问答> |
|
C2000 Piccolo-A/B开发评估套件是一个基于32位C28x内核的微控制器的通用评估平台,支持针对TMS320F2802x或TMS320F2803x系列所有产品的软硬件开发评估。 该套件是开发者用于初期设备评估和测试的理想产品,Piccolo开发评估套件包含一个TMS320F28027 ...… 查看全部问答> |
|
EK_LM3S8962之CC2500—接收驱动资料和DEMO程序 月末了,感觉时间过得真快。。。。 和大家一起分享一下自己写的CC2500的CM3的驱动。。。。 下面我上这次DEMO的主要程序架构。。。。 int main(void){ uin ...… 查看全部问答> |
|
更新:11-03历年元器件清单,大家对照题目研究,会大有收获 本帖最后由 paulhyde 于 2014-9-15 09:42 编辑 大家对照题目研究,会大有收获,比如用不用小车,用不用无线模块等等。 [ 本帖最后由 依风152 于 2011-8-25 14:42 编辑 ] … 查看全部问答> |




