历史上的今天
今天是:2025年01月04日(星期六)
2021年01月04日 | I.MX6Q(TQIMX6Q/TQE9)学习笔记——U-Boot移植
2021-01-04 来源:eefocus
其实Freescale的BSP移植文档已经将u-boot的移植步骤讲述的非常详细了,但为了以后方便查阅,还是按照自己的理解记录在这里。
获取源码
根据前一篇文章搭建好LTIB环境后就可以非常方便的导出u-boot源码了。切换到ltib目录,并运行如下指令:
./ltib -m prep -p u-boot
该指令执行需要一些时间,指令执行完成后Freescale维护的u-boot-2009.8就会出现在rpm/BUILD目录下。
添加单板
为TQIMX6Q开发板创建相应的单板目录,可以参考sabresd相关的目录进行,下面是具体的步骤。
Step1. 创建board目录
创建board目录需要以下几步:
(1) 拷贝mx6q_sabresd目录为mx6q_tqimx6q,作为TQIMX6Q的board目录,指令如下:
cp -R board/freescale/mx6q_sabresd board/freescale/mx6q_tqimx6q
(2) 将该目录下mx6q_sabresd.c改名为mx6q_tqimx6q.c,指令如下:
cp board/freescale/mx6q_sabresd.c board/freescale/mx6q_tqimx6q.c
(3) 修改下该目录下的u-boot.lds文件,将该文件中的sabresd全部替换为tqimx6q。可以使用自己熟悉的文本编辑器完成该操作。
(4) 确认该目录下的Makefile文件。官方的Freescale的BSP移植手册所讲的,需要将Makefile中的sabresd替换为tqimx6q,但实际上Makefile使用的都是环境变量${board},所以不需要修改,如果您的Makefile有直接使用sabresd的话,需要替换为tqimx6q或者${board}。
至此,就完成了board目录的创建。
Step2. 创建单板配置文件
cp include/configs/mx6q_sabresd.h include/configs/mx6q_tqimx6q.h
Step3. 在u-boot根目录下的Makefile文件中添加配置项
mx6q_tqimx6q_config : unconfig
@$(MKCONFIG) $(@:_config=) arm arm_cortexa8 mx6q_tqimx6q freescale mx6
Step4. 编译测试
export ARCH=arm
export CROSS_COMPILE=/opt/freescale/usr/local/gcc-4.6.2-glibc-2.13-linaro-multilib-2011.12/fsl-linaro-toolchain/bin/arm-none-linux-gnueabi-
make mx6q_tqimx6q_config
make -j8
如果以上步骤没有出错的话,此处应该是可以编译通过的。
修改内存参数
不同的开发板的内存参数不同,为了适应这块开发板,需要需改board/freescale/flash-header.S中的DCD参数。要理解这些数据的含义,需要阅读I.MX6Q和内存芯片的用户手册,这里就不一一解释了,具体的修改如下:
... ...
#else /* i.MX6Q */
dcd_hdr: .word 0x40a002D2 /* Tag=0xD2, Len=83*8 + 4 + 4, Ver=0x40 */
write_dcd_cmd: .word 0x049c02CC /* Tag=0xCC, Len=83*8 + 4, Param=0x04 */
/* DCD */
MXC_DCD_ITEM(1, IOMUXC_BASE_ADDR + 0x798, 0x000C0000)
MXC_DCD_ITEM(2, IOMUXC_BASE_ADDR + 0x758, 0x00000000)
MXC_DCD_ITEM(3, IOMUXC_BASE_ADDR + 0x588, 0x00000030)
MXC_DCD_ITEM(4, IOMUXC_BASE_ADDR + 0x594, 0x00000030)
MXC_DCD_ITEM(5, IOMUXC_BASE_ADDR + 0x56c, 0x00000030)
MXC_DCD_ITEM(6, IOMUXC_BASE_ADDR + 0x578, 0x00000030)
MXC_DCD_ITEM(7, IOMUXC_BASE_ADDR + 0x74c, 0x00000030)
MXC_DCD_ITEM(8, IOMUXC_BASE_ADDR + 0x57c, 0x00000030)
MXC_DCD_ITEM(9, IOMUXC_BASE_ADDR + 0x58c, 0x00000000)
MXC_DCD_ITEM(10, IOMUXC_BASE_ADDR + 0x59c, 0x00000030)
MXC_DCD_ITEM(11, IOMUXC_BASE_ADDR + 0x5a0, 0x00000030)
MXC_DCD_ITEM(12, IOMUXC_BASE_ADDR + 0x78c, 0x00000030)
MXC_DCD_ITEM(13, IOMUXC_BASE_ADDR + 0x750, 0x00020000)
MXC_DCD_ITEM(14, IOMUXC_BASE_ADDR + 0x5a8, 0x00000018) /* 00000030 */
MXC_DCD_ITEM(15, IOMUXC_BASE_ADDR + 0x5b0, 0x00000018) /* 00000030 */
MXC_DCD_ITEM(16, IOMUXC_BASE_ADDR + 0x524, 0x00000018) /* 00000030 */
MXC_DCD_ITEM(17, IOMUXC_BASE_ADDR + 0x51c, 0x00000018) /* 00000030 */
MXC_DCD_ITEM(18, IOMUXC_BASE_ADDR + 0x518, 0x00000018) /* 00000030 */
MXC_DCD_ITEM(19, IOMUXC_BASE_ADDR + 0x50c, 0x00000018) /* 00000030 */
MXC_DCD_ITEM(20, IOMUXC_BASE_ADDR + 0x5b8, 0x00000018) /* 00000030 */
MXC_DCD_ITEM(21, IOMUXC_BASE_ADDR + 0x5c0, 0x00000018) /* 00000030 */
MXC_DCD_ITEM(22, IOMUXC_BASE_ADDR + 0x774, 0x00020000)
MXC_DCD_ITEM(23, IOMUXC_BASE_ADDR + 0x784, 0x00000018) /* 00000030 */
MXC_DCD_ITEM(24, IOMUXC_BASE_ADDR + 0x788, 0x00000018) /* 00000030 */
MXC_DCD_ITEM(25, IOMUXC_BASE_ADDR + 0x794, 0x00000018) /* 00000030 */
MXC_DCD_ITEM(26, IOMUXC_BASE_ADDR + 0x79c, 0x00000018) /* 00000030 */
MXC_DCD_ITEM(27, IOMUXC_BASE_ADDR + 0x7a0, 0x00000018) /* 00000030 */
MXC_DCD_ITEM(28, IOMUXC_BASE_ADDR + 0x7a4, 0x00000018) /* 00000030 */
MXC_DCD_ITEM(29, IOMUXC_BASE_ADDR + 0x7a8, 0x00000018) /* 00000030 */
MXC_DCD_ITEM(30, IOMUXC_BASE_ADDR + 0x748, 0x00000018) /* 00000030 */
MXC_DCD_ITEM(31, IOMUXC_BASE_ADDR + 0x5ac, 0x00000018) /* 00000030 */
MXC_DCD_ITEM(32, IOMUXC_BASE_ADDR + 0x5b4, 0x00000018) /* 00000030 */
MXC_DCD_ITEM(33, IOMUXC_BASE_ADDR + 0x528, 0x00000018) /* 00000030 */
MXC_DCD_ITEM(34, IOMUXC_BASE_ADDR + 0x520, 0x00000018) /* 00000030 */
MXC_DCD_ITEM(35, IOMUXC_BASE_ADDR + 0x514, 0x00000018) /* 00000030 */
MXC_DCD_ITEM(36, IOMUXC_BASE_ADDR + 0x510, 0x00000018) /* 00000030 */
MXC_DCD_ITEM(37, IOMUXC_BASE_ADDR + 0x5bc, 0x00000018) /* 00000030 */
MXC_DCD_ITEM(38, IOMUXC_BASE_ADDR + 0x5c4, 0x00000018) /* 00000030 */
MXC_DCD_ITEM(39, MMDC_P0_BASE_ADDR + 0x800, 0xA1390003)
MXC_DCD_ITEM(40, MMDC_P0_BASE_ADDR + 0x80c, 0x001F001F)
MXC_DCD_ITEM(41, MMDC_P0_BASE_ADDR + 0x810, 0x001F001F)
MXC_DCD_ITEM(42, MMDC_P1_BASE_ADDR + 0x80c, 0x001F001F)
MXC_DCD_ITEM(43, MMDC_P1_BASE_ADDR + 0x810, 0x001F001F)
MXC_DCD_ITEM(44, MMDC_P0_BASE_ADDR + 0x83c, 0x4333033F)
MXC_DCD_ITEM(45, MMDC_P0_BASE_ADDR + 0x840, 0x032C031D)
MXC_DCD_ITEM(46, MMDC_P1_BASE_ADDR + 0x83c, 0x43200332)
MXC_DCD_ITEM(47, MMDC_P1_BASE_ADDR + 0x840, 0x031A026A)
MXC_DCD_ITEM(48, MMDC_P0_BASE_ADDR + 0x848, 0x4D464746)
MXC_DCD_ITEM(49, MMDC_P1_BASE_ADDR + 0x848, 0x47453F4D)
MXC_DCD_ITEM(50, MMDC_P0_BASE_ADDR + 0x850, 0x3E434440)
MXC_DCD_ITEM(51, MMDC_P1_BASE_ADDR + 0x850, 0x47384839)
MXC_DCD_ITEM(52, MMDC_P0_BASE_ADDR + 0x81c, 0x33333333)
MXC_DCD_ITEM(53, MMDC_P0_BASE_ADDR + 0x820, 0x33333333)
MXC_DCD_ITEM(54, MMDC_P0_BASE_ADDR + 0x824, 0x33333333)
MXC_DCD_ITEM(55, MMDC_P0_BASE_ADDR + 0x828, 0x33333333)
MXC_DCD_ITEM(56, MMDC_P1_BASE_ADDR + 0x81c, 0x33333333)
MXC_DCD_ITEM(57, MMDC_P1_BASE_ADDR + 0x820, 0x33333333)
MXC_DCD_ITEM(58, MMDC_P1_BASE_ADDR + 0x824, 0x33333333)
MXC_DCD_ITEM(59, MMDC_P1_BASE_ADDR + 0x828, 0x33333333)
MXC_DCD_ITEM(60, MMDC_P0_BASE_ADDR + 0x8b8, 0x00000800)
MXC_DCD_ITEM(61, MMDC_P1_BASE_ADDR + 0x8b8, 0x00000800)
MXC_DCD_ITEM(62, MMDC_P0_BASE_ADDR + 0x004, 0x00020036)
MXC_DCD_ITEM(63, MMDC_P0_BASE_ADDR + 0x008, 0x09444040)
MXC_DCD_ITEM(64, MMDC_P0_BASE_ADDR + 0x00c, 0x8A8F7955) /* 555A7975 */
MXC_DCD_ITEM(65, MMDC_P0_BASE_ADDR + 0x010, 0xFF328F64) /* FF328F64 */
MXC_DCD_ITEM(66, MMDC_P0_BASE_ADDR + 0x014, 0x01FF00DB)
MXC_DCD_ITEM(67, MMDC_P0_BASE_ADDR + 0x018, 0x00001740)
MXC_DCD_ITEM(68, MMDC_P0_BASE_ADDR + 0x01c, 0x00008000)
MXC_DCD_ITEM(69, MMDC_P0_BASE_ADDR + 0x02c, 0x000026D2)
MXC_DCD_ITEM(70, MMDC_P0_BASE_ADDR + 0x030, 0x008F1023) /* 005A1023 */
MXC_DCD_ITEM(71, MMDC_P0_BASE_ADDR + 0x040, 0x00000047) /* 00000027 */
MXC_DCD_ITEM(72, MMDC_P0_BASE_ADDR + 0x000, 0x841A0000) /* 831A0000 */
MXC_DCD_ITEM(73, MMDC_P0_BASE_ADDR + 0x01c, 0x04088032)
MXC_DCD_ITEM(74, MMDC_P0_BASE_ADDR + 0x01c, 0x00008033)
MXC_DCD_ITEM(75, MMDC_P0_BASE_ADDR + 0x01c, 0x00048031)
MXC_DCD_ITEM(76, MMDC_P0_BASE_ADDR + 0x01c, 0x09408030)
MXC_DCD_ITEM(77, MMDC_P0_BASE_ADDR + 0x01c, 0x04008040)
MXC_DCD_ITEM(78, MMDC_P0_BASE_ADDR + 0x020, 0x00005800)
MXC_DCD_ITEM(79, MMDC_P0_BASE_ADDR + 0x818, 0x00011117)
MXC_DCD_ITEM(80, MMDC_P1_BASE_ADDR + 0x818, 0x00011117)
MXC_DCD_ITEM(81, MMDC_P0_BASE_ADDR + 0x004, 0x00025576)
MXC_DCD_ITEM(82, MMDC_P0_BASE_ADDR + 0x404, 0x00011006)
MXC_DCD_ITEM(83, MMDC_P0_BASE_ADDR + 0x01c, 0x00000000)
#endif
... ...
修改串口管脚配置
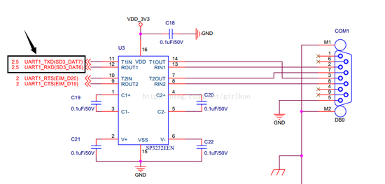
查看TQIMX6Q的原理图可知,TQIMX6Q的UART1的TXD和RXD分别接到了MX6Q_PAD_SD3_DAT7__UART1_TXD和MX6Q_PAD_SD3_DAT6__UART1_RXD两个管脚上,详细如下图:

故,需要修改board/freescale/mx6q_tqimx6q.c中的setup_uart函数,具体的修改如下:
static void setup_uart(void)
{
#if defined CONFIG_MX6Q
#if 0
/* UART1 TXD */
mxc_iomux_v3_setup_pad(MX6Q_PAD_CSI0_DAT10__UART1_TXD);
/* UART1 RXD */
mxc_iomux_v3_setup_pad(MX6Q_PAD_CSI0_DAT11__UART1_RXD);
#else
/* UART1 TXD */
mxc_iomux_v3_setup_pad(MX6Q_PAD_SD3_DAT7__UART1_TXD);
// /* UART1 RXD */
mxc_iomux_v3_setup_pad(MX6Q_PAD_SD3_DAT6__UART1_RXD);
#endif
#elif defined CONFIG_MX6DL
/* UART1 TXD */
mxc_iomux_v3_setup_pad(MX6DL_PAD_CSI0_DAT10__UART1_TXD);
/* UART1 RXD */
mxc_iomux_v3_setup_pad(MX6DL_PAD_CSI0_DAT11__UART1_RXD);
#endif
}
串口引脚复用冲突
逻辑上讲,按照上面的移植步骤修改之后u-boot就可以正常启动了,但是,实际运行时发现u-boot的log运行到MMC初始化之后就没有了,肯定MMC配置时某些引脚与UART的引脚冲突了。仔细查看原理图及IMX6Q芯片手册可以发现UART1和UART2的TXD和RXD与usdhc3_pads的管脚是复用的,因此,MMC初始化时不能将UART相关的引脚初始化为MMC相关引脚,因此,需要修改board/freescale/mx6q_tqimx6q.c中usdhc3_pads内的引脚信息,具体修改如下:
iomux_v3_cfg_t usdhc3_pads[] = {
MX6Q_PAD_SD3_CLK__USDHC3_CLK,
MX6Q_PAD_SD3_CMD__USDHC3_CMD,
MX6Q_PAD_SD3_DAT0__USDHC3_DAT0,
MX6Q_PAD_SD3_DAT1__USDHC3_DAT1,
MX6Q_PAD_SD3_DAT2__USDHC3_DAT2,
MX6Q_PAD_SD3_DAT3__USDHC3_DAT3,
// MX6Q_PAD_SD3_DAT4__USDHC3_DAT4,
// MX6Q_PAD_SD3_DAT5__USDHC3_DAT5,
// MX6Q_PAD_SD3_DAT6__USDHC3_DAT6,
// MX6Q_PAD_SD3_DAT7__USDHC3_DAT7,
};
实际上就是注释掉DAT4~DAT7这四行,由于这块开发板上没有引出usdhc3,所以不会影响开发板的其它功能。
至此,uboot就可以正常进入终端了。
烧写并运行
将SD卡通过读卡器连接到ubuntu上,确定SD卡对应的设备,本文实验时sd卡识别后对应的设备节点是/dev/sdb(如果不确定可以多拔插几次来确定到底是哪个设备)。值得注意的是正确的指定设备节点是非常重要的,如果指定错误就会破坏掉相应设备上的数据。本文以/dev/sdb为例,具体的设备节点需要修改为自己的,具体的指令如下:
sudo dd if=u-boot.bin of=/dev/sdb bs=512 seek=2 skip=2
sync
这样就将刚编译好的u-boot.bin(位于uboot的根目录下)烧写到的SD。将烧写有u-boot.bin的SD插到TQIMX6Q开发板,并根据TQIMX6Q的用户手册将拨码开关拨到SD卡启动(拨码状态1000),然后给开发板上电,就可以从串口上看到如下Log信息:
U-Boot 2009.08-dirty ( 3��月 22 2015 - 00:53:32)
CPU: Freescale i.MX6 family TO1.2 at 792 MHz
Thermal sensor with ratio = 174
Temperature: 23 C, calibration data 0x54e4bb69
mx6q pll1: 792MHz
mx6q pll2: 528MHz
mx6q pll3: 480MHz
mx6q pll8: 50MHz
ipg clock : 66000000Hz
ipg per clock : 66000000Hz
uart clock : 80000000Hz
cspi clock : 60000000Hz
ahb clock : 132000000Hz
axi clock : 264000000Hz
emi_slow clock: 132000000Hz
ddr clock : 528000000Hz
usdhc1 clock : 198000000Hz
usdhc2 clock : 198000000Hz
usdhc3 clock : 198000000Hz
usdhc4 clock : 198000000Hz
nfc clock : 24000000Hz
Board: i.MX6Q-SABRESD: unknown-board Board: 0x63012 [POR ]
Boot Device: SD
I2C: ready
DRAM: 1 GB
MMC: FSL_USDHC: 0,FSL_USDHC: 1,FSL_USDHC: 2,FSL_USDHC: 3
史海拾趣
|
日前,笔者在松下中心东京(Panasonic Center Tokyo)亲身体验了干电池的制作。说是亲身体验,其实是参加了松下主办的干电池制作实践班,在旁边观看了孩子们制作电池的过程。虽为手工制作,但据说使用的部件与工厂实际使用的相同。此次制作的是锰干 ...… 查看全部问答> |
|
EMMC卡(焊在PCB上的存储卡)可以识别,但是无法自动格式化,只能手动格式化后才能在根目录下看到Storage Card的目录 一下是注册表配置,也添加了AutoFormat的设置,不知道为什么不行 ;=============== Start of SDCARD ============== [HKEY_LO ...… 查看全部问答> |
|
1)我自己写了一个GPIO驱动,和一个应用,烧到板后,用应用打开驱动时,打开失败,不知道为什么,请教大家怎么样能调试驱动,那些打印信息DEBUGMSG()在串口怎么让他显示呢? 2)在自己定制的NK.B0烧到板上,启动的时候,DN ...… 查看全部问答> |
|
以下是AVR学习板的调试程序,供大家收到学习板后进行测试 测试所用晶振为11.0592MHz。大家进行调试前,一定要确认自己板子上所接晶振的频率是否为11.0592MHz 1、流水灯 功能;短接跳线LED,8个流水灯一齐闪烁 ...… 查看全部问答> |
|
各位好: 我是新加入这个大家庭的一名成员,我是一名即将毕业的大四学生,现在正在做毕业设计,我的专业是电子信息工程。我的课题跟单片机有关,要用C语言编写程序,可是我这方面相当薄弱,希望大家能帮帮我。在此 ...… 查看全部问答> |




