历史上的今天
返回首页

历史上的今天

今天是:2025年01月14日(星期二)

正在发生

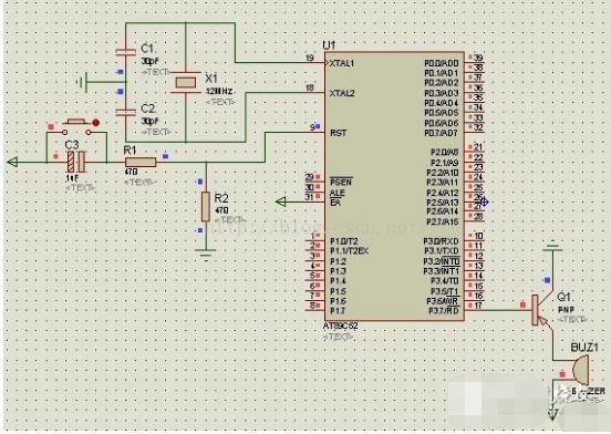
2021年01月14日 | AT89C52单片机对蜂鸣器的设计

2021-01-14 来源:eefocus

该电路较简单,用PNP型三极管驱动蜂鸣器,当P3.7为低电平时,PN结正向偏置,三极管导通,蜂鸣器发声。



程序如下:


#include


#define uchar unsigned char


sbit sounder=P3^7;


void delay(uchar z)


{


uchar j,i;


for(i=z;i》0;i--)


for(j=110;j》0;j--);


}


void main()


{


sounder=1;


while(1)


{


sounder=~sounder;


delay(500);


}


仿真结果如下:



推荐阅读

史海拾趣

Display Elektronik GmbH公司的发展小趣事

Display Elektronik GmbH始终将产品质量放在首位。公司建立了严格的质量控制体系,从原材料采购到生产流程,再到成品检测,每一个环节都严格把关。这种对品质的坚持让Display Elektronik GmbH的产品在市场上赢得了良好的口碑,也为其赢得了众多知名客户的信赖。

Able Systems公司的发展小趣事

随着国内市场的逐渐饱和,Able Systems公司开始将目光投向国际市场。通过参加国际展览、建立海外销售渠道等方式,公司成功将产品推向了全球范围。同时,公司还积极与国际知名企业合作,共同开发新产品,进一步提升了公司在国际市场的竞争力。

Advanced Detector Corp公司的发展小趣事

随着技术的不断成熟和市场的扩大,ADC开始将业务扩展到更广泛的领域。公司不仅继续深耕探测器领域,还逐渐拓展到传感器、测量仪器等多个领域。通过不断推出多样化的产品,ADC成功满足了不同客户的需求,并在市场上取得了良好的口碑。

CT [ Central Technologies ]公司的发展小趣事

经过数年的努力,CT公司终于研发出了一款具有颠覆性的新型芯片技术。这款芯片在性能上大幅超越了当时的同类产品,引起了市场的广泛关注。多家知名企业纷纷与CT公司展开合作,将这款芯片应用于他们的产品中。随着合作伙伴的增加和市场份额的扩大,CT公司的知名度逐渐提升,成为了电子行业的一匹黑马。

泽耀科技(Ashining)公司的发展小趣事

随着企业规模的扩大和影响力的提升,泽耀科技(Ashining)开始积极承担社会责任,推动可持续发展。公司注重环保和节能技术的应用,致力于生产环保型电子产品,减少生产过程中的能源消耗和环境污染。同时,泽耀科技还积极参与社会公益事业,为社会的发展贡献自己的力量。

这些故事展示了泽耀科技(Ashining)在电子行业中的发展历程和取得的成就,也体现了公司不断创新、追求卓越的精神。未来,泽耀科技将继续秉持这一精神,为电子行业的发展贡献更多的力量。

CLAIREX公司的发展小趣事

Clairex Technologies成立于1993年,当时的市场上,航空电子部件的供应存在着严重的质量问题。老David Catter和一位商业伙伴发现了这一商机,他们提议改进并供应财富500强公司通用航空航空电子部门所需的零件。然而,创业的道路并非一帆风顺。他们面临着资金短缺、技术难题以及市场竞争激烈等多重挑战。但凭借对技术的深入理解和不懈的努力,Clairex团队成功设计出了一款性能卓越的光电导体,并在得克萨斯州普莱诺开始了生产。这一创新产品很快便赢得了市场的认可,为Clairex的发展奠定了坚实的基础。

问答坊 | AI 解惑

TI芯片选型指南

相信很多工程师都在用TI的产品 本人在此分享一下官网公布的选型指南 希望对面临选型困惑的工程师有帮助 http://focus.ti.com.cn/cn/analog/docs/selectionguides.tsp…

查看全部问答>

【藏书阁】数字信号处理课件

第00章 数字信号处理 绪论 27页 0.5M PDF格式.pdf 第01章 离散时间信号与离散时间系统基础 71页 1.7M PDF格式 .pdf 第02章 Z变换及离散系统分析 43页 1.1M PDF格式.pdf 第03章 离散傅立叶变换 65页 1.4M PDF格式.pdf 第04章 附:关于图象压缩 4 ...…

查看全部问答>

如何在WM5.0上安装sqlite?

如题:如何在WM5.0上安装sqlite?    wce上又该怎么装?…

查看全部问答>

printk奇怪问题,请高手指点!

小弟我在调试网卡驱动的时候写了下面语句:             static   long   long   count   =   0;           stati ...…

查看全部问答>

电路板打样超级便宜

最近发现一个做电路板便宜的地方  www.sz-jlc.com/o   5*5cm以内50元 10*10以内100元 到现在为止最便宜的了 分享一下哈哈…

查看全部问答>

ST10技术资料

有关ST10的技术资料介绍,请参考:http://mcu.st.com/mcu/inchtml.php?fdir=pages&fnam=st10http://mcu.st.com/mcu/modules.php?name=mcu&file=familiesdocs&FAM=17ST10的中文手册书籍(类似ST7一样)不久也会面世了!!…

查看全部问答>

CC3000 wifi模块有木有

soso姐,帮我问一下TI办事处,CC3000什么时候搞一个活动哈,我看了TI 官网的宣传片了,我想要学习一下wifi的实时性能,我看他的DEMO 的是实时性还可以呀…

查看全部问答>

纽扣电池请教

关于纽扣电池,使用万用表测试其两端电阻,发现只有几欧姆的样子,这个是正常的吗?此外,想请教一下,如果我将纽扣电池串接在5V的电压源上放电,当串联电压降低后可以认为其电流都出自纽扣电池内吗?…

查看全部问答>