历史上的今天
今天是:2025年03月09日(星期日)
2021年03月09日 | 基于AVRButterfly的电源设计能够很好地完成嵌入式系统
2021-03-09 来源:eefocus
引 言
随着嵌入式系统设计技术的发展,在设计和仿真中,系统工程师对电源的要求也越来越高。在嵌入式系统设计是使用8031单片机和74系列集成电路时,所有使用74系列集成电路的电路板都使用单一的5 V电源供电就可以了。当时的供电电源部分不是一个需要太多注意的单元,基本上5 V的电源能满足所有的数字集成电路设计的需要。而近几年来,随着技术的发展,集成电路里的三极管变得越来越小并且工作的电压越来越低,使得嵌入式系统开发的重点从系统的速度,转到低功耗设计上。因此在同一个嵌入式系统中,存在多种不同电压的电源供电,从低于1 V到高于5 V都存在。而且在系统的稳定性和可靠性测试时,还要模拟不同的电源故障情况下,比如掉电等,嵌入式系统的稳定性和可靠性,这也需要用不同的电源来模拟。
1 电源系统结构
在本文中,提出了一种基于AVR Butterfly的电源设计,能够很好地完成嵌入式系统的供电和系统的测试要求。电源系统的结构如图1所示。

2 硬件设计
系统由两种电源电压供电,主电源电压12 V,给目标系统和Butterfly(通过一个3.3 V线性稳压器)提供足够的电流,另一个电源电压-5 V是用来给功率放大器提供负电压的。主模块是线性稳压电源,一个10 b的DAC控制该电压,该模块的输出接入电流检测模块,然后从输出端输出。
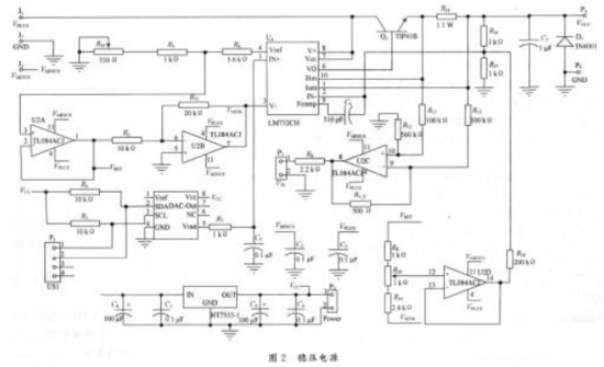
如图2所示,电源的主要部分是LM723稳压电源,它的参考电压受外部干扰小,而且短路保护时,它的输出电压为0。LM723输出电压的范围是2~37 V之间。若要LM723输出电压大于2 V,V-引脚可以直接接地,但是为了能够使输出电压达到0 V,V-引脚应该接至少应为-0.4 V的负电压,有多种方法能够达到这种要求,一个是使用倒相器把正电压转换为负电压,但是这样会引入噪声干扰,由LM273的技术手册和它内部的结构可知,LM237的参考电压与V-引脚的电压直接相关,这个引脚的电压必须稳定,而且不能有干扰,因此在这里采用另一种方法来得到合适的电压,如图2所示,在电路中,VREF=1.28 V是由U2A,R19,R5和R6从LM723的参考电压得到,它被功放U2B,R1,R2倒相,在节点VM256=-2.56 V,这就是完成了一个到VREF的负反馈,部分地补偿了由于温度对电压的影响,使得参考电压稳定,这里的R19是可调电阻,可以控制VM256点的电压到一个合适的值,使得LM723的输出的基准电压可以微调。
TC1321DAC连接到LM732的IN引脚上,用来设置输出电压,TCl321有10位的分辨率,2.7~5.5 V输出电压,积分微分线性度并且输出电压的偏移量小于8 mV,该DAC是由Butterfly内部的CPU通过I2C总线控制的。它的参考电压VREF=1.28 V。DAC的输出电压通过一个简单的低通滤波器(由R7和Cs构成),目的是使得输出电压平滑,去除毛刺。
由于许多电子设备不能在反相电压下工作,于是在该电源设计中有电压偏置纠正电路,如图3所示,由R20,R9,R10,R18和U2D构成电压反馈电路,在电源刚刚启动时(这时的DAC的输出是0),这部分电路能够消除负电压输出。这里是用电路来完成,没有使用在软件中加一个常数给DAC的方法,这是因为偏移量可能是正值,在软件中DAC的常数就应该是一个负值来纠正,而这种方法不起作用,因为DAC只在无符号数下工作。
二极管D1给供电电路提供了保护使得输出电压不会低于-0.7 V。在电源的输出端,有一个1μF的电容,是用来防止电路的自激振荡,这个电容值不能太大,如果太大电源的输出响应会变慢,CPU控制电源的速度降低了。三极管Q1用来放大LM723的电流输出,Q1耗散的多余功率P=(VIN-VOUT)&TImes;IOUT。
电阻R14设置了LM723的电流门限,当R14上的电压达到0.65 V时,输出电压由微分放大器U2C钳制,此时R14上的电压被微分放大器放大,电压与输出电流的比是1 V/1 A。电压放大到5.6 V/A以适应Butter-fly的VIN测量电路的测量要求。电源的控制部分是Butterfly,结构如图3所示,它有良好的用户界面,有五通道的控制杆和六字符的LCD许多外围设备连接着微控制器,比如扬声器、数据闪存、一个NTC电热调节器、一个光敏传感器和一个RS 232通信端。所有的外围接口都能用来扩展系统的功能。现在,在这个电源设计中使用到LCD、控制杆、JTAG、ADC、USI(用I2C驱动DAC)和一电流保护指示LED。

史海拾趣
|
第一个hello,world程序,编译沒有错误,执行时提示:Connection was not created 模拟器可以打开,然后弹出Connection was not created,不是模拟器设置的问题,我已经选了Win32[WCE emulator],也选择了标准SDK 我是超级新手,多谢各位帮帮忙啊,另外应该怎样学Wince编程啊,怎么知道使用的 ...… 查看全部问答> |




