历史上的今天
今天是:2024年09月22日(星期日)
2021年09月22日 | 浅谈物位测量产品的IP防护等级
2021-09-22 来源:eefocus
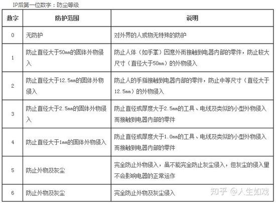
IP防护等级是指产品防尘防水的能力,IP防护等级是由两个数字所组成,第1个数字表示电器防尘、防止外物侵入的等级,这里所指的外物含工具,人的手指等均不可接触到电器内之带电部分,以免触电。第2个数字表示电器防湿气、防水侵入的密闭程度。如下表所示:


通过大量实例,我们发现,一旦有水或灰尘进入产品外壳里面,将会造成产品失效或故障,尤其是在恶劣的工业场所,由于IP防护等级的原因,更容易造成生产安全事故。
那么如何才能提高产品的IP防护等级呢?可以从以下两方面考虑。
一是结构设计。在产品结构的防尘防水设计中,接合面是最薄弱的地方,大部分的灰尘、水汽和杂质都是通过接合面进入产品内部的,因此应尽量减少接合面的设计;同时,在设计制造过程中,公差必须符合要求,公差过大会出现缝隙,造成灰尘和水汽的进入,公差过小会使得接触部件出现过应力,导致变形,同样会产生缝隙。
二是密封辅助工艺。由于产品存在内外导通的间隙通道,使用时灰尘和水汽会沿着间隙通道进入产品内部,此时必须采用密封辅助工艺来进行封堵。密封辅助工艺主要为密封圈、密封胶、过盈配合、防水透气膜、焊接等。对于采用密封圈或密封胶的工艺方法,密封辅助材料的选择必须符合工况环境的要求,特别注意密封辅助材料的工作温度范围、强度(屈服强度)等材料特性。对于有螺栓连接的地方,需要特别注意产品外部安装螺孔的设计,不能与产品内部直接贯通或与产品内部的孔贯通。

上一篇:音叉液位开关工作不可靠原因分析
史海拾趣
|
目前CPU主频为72M,Fpclk=36M #define BITRATE10K72MHZ 0x0015018F #define BITRATE100K72MHZ&n ...… 查看全部问答> |
|
现在想在EMMC卡(焊在PCB上的存储卡)或是T卡设置两个目录或是分区 1个连接PC的时候,在PC上可见; 另1个连接PC的时候,在PC上不可见; 但是两个目录或是分区在手机端都是可见得。 隐藏的目录或是分区,主要用来保护里面的文件不被拷贝到PC或是 ...… 查看全部问答> |
|
我在SMDK6410的机器上跑WINCE6.0, 我编写了一个WININET的应用,但我发现一个很奇怪的问题。 当我先连接ActiveSyn的时候,然后在进行GPRS拨号,此时调用WININET的程序登录GPRS内网的时候, 就返回12031的错误。但当我先进行GPRS拨号,在连接Acti ...… 查看全部问答> |
|
调GPRS模块调了一周多啦,各种方法都用尽了还是不行,到这里来请求高手解答。 问题是这样的,我用的是GTM900B模块用在S3C2440A的ARM上,用的串口0与之通信,模块在ARM板上可以打开,接上SIM卡上也可以打入电话,用WINCE下的串口调试助手在打入这个 ...… 查看全部问答> |
|
在网上下载(verycd上拖的)的tornado的安装镜像ISO文件,分别有CD1和CD2两个,请问CD1和CD2分别是干什么用的?似乎是CD1安装完成之后就是tornado编程环境,那么CD2里面又是什么东东啊?我在安装完CD1之后又安装了CD2,安装目录均在同一目录下,c:\ ...… 查看全部问答> |
|
LM3S811无法下载 被锁了??? https://bbs.eeworld.com.cn/viewthread.php?tid=291722&page=1#pid1093456 之前坛友发的帖子,提到利尔达2011 MCU Day的LM3S811评估板不能在Keil MDK里仿真及下载。 后来联系了TI,根据TI提供 ...… 查看全部问答> |




